Schema gdvw_v0.4.xsd


schema location ..\..\0.4\gdvw_v0.4.xsd
attributeFormDefault
elementFormDefault
targetNamespace https://schemas.bgr.de/gdvw/0.4
 
Elements  Complex types 
GDVW  GDVW_API_Analytik 
GDVW_API_JoinMethodeLaborAnalytik 
GDVW_API_JoinMethodeSchlagwort 
GDVW_API_JoinMethodeVerweis 
GDVW_API_JoinSchlagwort 
GDVW_API_JoinStammKontakt 
GDVW_API_JoinStammMethode 
GDVW_API_JoinStammSchlagwort 
GDVW_API_JoinStammVerweis 
GDVW_API_JoinVerweis 
GDVW_API_Kontakt 
GDVW_API_Methode 
GDVW_API_MethodeBohrung 
GDVW_API_MethodeDefault 
GDVW_API_MethodeEM 
GDVW_API_MethodeGravimetrie 
GDVW_API_MethodeLabor 
GDVW_API_MethodeMagnetik 
GDVW_API_MethodeMBES 
GDVW_API_MethodeSeismik 
GDVW_API_MethodeSES 
GDVW_API_MethodeSSS 
GDVW_API_PickAnalyseverfahren 
GDVW_API_PickDatenKategorie 
GDVW_API_PickDatenTyp 
GDVW_API_PickFreigabeStatus 
GDVW_API_PickGeometrieTyp 
GDVW_API_PickHoehenref 
GDVW_API_PickKHZ 
GDVW_API_PickKontaktKategorie 
GDVW_API_PickMethode 
GDVW_API_PickMethodenGruppe 
GDVW_API_PickProcessingStatusMagnetik 
GDVW_API_PickProcessingStatusMBES 
GDVW_API_PickProcessingStatusSeismik 
GDVW_API_PickProcessingStatusSES 
GDVW_API_PickProcessingStatusSSS 
GDVW_API_PickRegion 
GDVW_API_PickSeismischeQuelle 
GDVW_API_PickSurveyGeometrie 
GDVW_API_PickSystem 
GDVW_API_PickVerfahren 
GDVW_API_PickVertraulichkeit 
GDVW_API_PickZweck 
GDVW_API_Stamm 
GDVW_API_Verweis 


element GDVW
diagram gdvw_v0.4_diagrams/gdvw_v0.4_p1.png
namespace https://schemas.bgr.de/gdvw/0.4
type GDVW_API_Stamm
properties
content complex
children TitelKurz Beschreibung Zweck EingangsDatum BeginDatum EndDatum UpdateDatum Vertraulichkeit istStaatlich SperrDatum SperrBegr Region Kontakte Methoden Schlagworte Verweise LbegId Guid_alt
attributes
Name  Type  Use  Default  Fixed  Annotation
UUID  xs:string  required      
documentation
Eindeutiger Identifikator vom Typ UUID/GUID
source <xs:element name="GDVW" type="GDVW_API_Stamm"/>

complexType GDVW_API_Analytik
diagram gdvw_v0.4_diagrams/gdvw_v0.4_p2.png
namespace https://schemas.bgr.de/gdvw/0.4
children Verfahren SonstigesVerfahren Messdatum Verfahrensvorschrift
used by
element GDVW_API_JoinMethodeLaborAnalytik/Messung
attributes
Name  Type  Use  Default  Fixed  Annotation
UUID    required      
documentation
Eindeutiger Identifikator vom Typ UUID/GUID
source <xs:complexType name="GDVW_API_Analytik">
 
<xs:sequence>
   
<xs:element name="Verfahren" type="GDVW_API_PickAnalyseverfahren">
     
<xs:annotation>
       
<xs:documentation>Verwendetes Analyseverfahren und bestimmte Parameter</xs:documentation>
     
</xs:annotation>
   
</xs:element>
   
<xs:element name="SonstigesVerfahren" minOccurs="0">
     
<xs:annotation>
       
<xs:documentation>Wenn Verfahren = 'sonstige Verfahren', dann hier das durchgeführte Analyseverfahren bzw. die bestimmten Parameter benennen</xs:documentation>
     
</xs:annotation>
   
</xs:element>
   
<xs:element name="Messdatum" type="xs:date" minOccurs="0" maxOccurs="1">
     
<xs:annotation>
       
<xs:documentation>Datum bei Abschluss der Messung / Untersuchung</xs:documentation>
     
</xs:annotation>
   
</xs:element>
   
<xs:element name="Verfahrensvorschrift" type="xs:string" minOccurs="0" maxOccurs="1">
     
<xs:annotation>
       
<xs:documentation>Norm des verwendeten Analyseverfahrens bzw. Name der Untersuchungsvorschrift</xs:documentation>
     
</xs:annotation>
   
</xs:element>
 
</xs:sequence>
 
<xs:attribute name="UUID" use="required">
   
<xs:annotation>
     
<xs:documentation>Eindeutiger Identifikator vom Typ UUID/GUID</xs:documentation>
   
</xs:annotation>
 
</xs:attribute>
</xs:complexType>

attribute GDVW_API_Analytik/@UUID
properties
use required
annotation
documentation
Eindeutiger Identifikator vom Typ UUID/GUID
source <xs:attribute name="UUID" use="required">
 
<xs:annotation>
   
<xs:documentation>Eindeutiger Identifikator vom Typ UUID/GUID</xs:documentation>
 
</xs:annotation>
</xs:attribute>

element GDVW_API_Analytik/Verfahren
diagram gdvw_v0.4_diagrams/gdvw_v0.4_p3.png
type GDVW_API_PickAnalyseverfahren
properties
content complex
children Kuerzel Name
annotation
documentation
Verwendetes Analyseverfahren und bestimmte Parameter
source <xs:element name="Verfahren" type="GDVW_API_PickAnalyseverfahren">
 
<xs:annotation>
   
<xs:documentation>Verwendetes Analyseverfahren und bestimmte Parameter</xs:documentation>
 
</xs:annotation>
</xs:element>

element GDVW_API_Analytik/SonstigesVerfahren
diagram gdvw_v0.4_diagrams/gdvw_v0.4_p4.png
properties
minOcc 0
maxOcc 1
annotation
documentation
Wenn Verfahren = 'sonstige Verfahren', dann hier das durchgeführte Analyseverfahren bzw. die bestimmten Parameter benennen
source <xs:element name="SonstigesVerfahren" minOccurs="0">
 
<xs:annotation>
   
<xs:documentation>Wenn Verfahren = 'sonstige Verfahren', dann hier das durchgeführte Analyseverfahren bzw. die bestimmten Parameter benennen</xs:documentation>
 
</xs:annotation>
</xs:element>

element GDVW_API_Analytik/Messdatum
diagram gdvw_v0.4_diagrams/gdvw_v0.4_p5.png
type xs:date
properties
minOcc 0
maxOcc 1
content simple
annotation
documentation
Datum bei Abschluss der Messung / Untersuchung
source <xs:element name="Messdatum" type="xs:date" minOccurs="0" maxOccurs="1">
 
<xs:annotation>
   
<xs:documentation>Datum bei Abschluss der Messung / Untersuchung</xs:documentation>
 
</xs:annotation>
</xs:element>

element GDVW_API_Analytik/Verfahrensvorschrift
diagram gdvw_v0.4_diagrams/gdvw_v0.4_p6.png
type xs:string
properties
minOcc 0
maxOcc 1
content simple
annotation
documentation
Norm des verwendeten Analyseverfahrens bzw. Name der Untersuchungsvorschrift
source <xs:element name="Verfahrensvorschrift" type="xs:string" minOccurs="0" maxOccurs="1">
 
<xs:annotation>
   
<xs:documentation>Norm des verwendeten Analyseverfahrens bzw. Name der Untersuchungsvorschrift</xs:documentation>
 
</xs:annotation>
</xs:element>

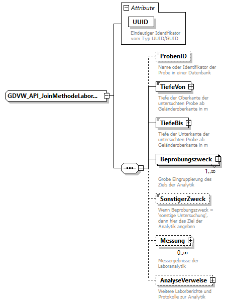
complexType GDVW_API_JoinMethodeLaborAnalytik
diagram gdvw_v0.4_diagrams/gdvw_v0.4_p7.png
namespace https://schemas.bgr.de/gdvw/0.4
properties
abstract true
children ProbenID TiefeVon TiefeBis Beprobungszweck SonstigerZweck Messung AnalyseVerweise
used by
element GDVW_API_MethodeBohrung/Laboranalyse
attributes
Name  Type  Use  Default  Fixed  Annotation
UUID    required      
documentation
Eindeutiger Identifikator vom Typ UUID/GUID
source <xs:complexType name="GDVW_API_JoinMethodeLaborAnalytik" abstract="true">
 
<xs:sequence>
   
<xs:element name="ProbenID" type="xs:string" minOccurs="0">
     
<xs:annotation>
       
<xs:documentation>Name oder Identifikator der Probe in einer Datenbank</xs:documentation>
     
</xs:annotation>
   
</xs:element>
   
<xs:element name="TiefeVon" minOccurs="1" maxOccurs="1">
     
<xs:annotation>
       
<xs:documentation>Tiefe der Oberkante der untersuchten Probe ab Geländeroberkante in m</xs:documentation>
     
</xs:annotation>
     
<xs:complexType>
       
<xs:simpleContent>
         
<xs:extension base="xs:decimal">
           
<xs:attribute name="uom" type="xs:Name" use="required" fixed="m"/>
         
</xs:extension>
       
</xs:simpleContent>
     
</xs:complexType>
   
</xs:element>
   
<xs:element name="TiefeBis" minOccurs="1" maxOccurs="1">
     
<xs:annotation>
       
<xs:documentation>Tiefe der Unterkante der untersuchten Probe ab Geländeroberkante in m</xs:documentation>
     
</xs:annotation>
     
<xs:complexType>
       
<xs:simpleContent>
         
<xs:extension base="xs:decimal">
           
<xs:attribute name="uom" type="xs:Name" use="required" fixed="m"/>
         
</xs:extension>
       
</xs:simpleContent>
     
</xs:complexType>
   
</xs:element>
   
<xs:element name="Beprobungszweck" type="GDVW_API_PickMethodenGruppe" minOccurs="1" maxOccurs="unbounded">
     
<xs:annotation>
       
<xs:documentation>Grobe Eingruppierung des Ziels der Analytik</xs:documentation>
     
</xs:annotation>
   
</xs:element>
   
<xs:element name="SonstigerZweck" minOccurs="0">
     
<xs:annotation>
       
<xs:documentation>Wenn Beprobungszweck =  'sonstige Untersuchung', dann hier das Ziel der Analytik angeben </xs:documentation>
     
</xs:annotation>
   
</xs:element>
   
<xs:element name="Messung" minOccurs="0" maxOccurs="unbounded">
     
<xs:annotation>
       
<xs:documentation>Messergebnisse der Laboranalytik</xs:documentation>
     
</xs:annotation>
     
<xs:complexType>
       
<xs:complexContent>
         
<xs:extension base="GDVW_API_Analytik"/>
       
</xs:complexContent>
     
</xs:complexType>
   
</xs:element>
   
<xs:element name="AnalyseVerweise" type="GDVW_API_JoinMethodeVerweis" minOccurs="0">
     
<xs:annotation>
       
<xs:documentation>Weitere Laborberichte und Protokolle zur Analytik</xs:documentation>
     
</xs:annotation>
   
</xs:element>
 
</xs:sequence>
 
<xs:attribute name="UUID" use="required">
   
<xs:annotation>
     
<xs:documentation>Eindeutiger Identifikator vom Typ UUID/GUID</xs:documentation>
   
</xs:annotation>
 
</xs:attribute>
</xs:complexType>

attribute GDVW_API_JoinMethodeLaborAnalytik/@UUID
properties
use required
annotation
documentation
Eindeutiger Identifikator vom Typ UUID/GUID
source <xs:attribute name="UUID" use="required">
 
<xs:annotation>
   
<xs:documentation>Eindeutiger Identifikator vom Typ UUID/GUID</xs:documentation>
 
</xs:annotation>
</xs:attribute>

element GDVW_API_JoinMethodeLaborAnalytik/ProbenID
diagram gdvw_v0.4_diagrams/gdvw_v0.4_p8.png
type xs:string
properties
minOcc 0
maxOcc 1
content simple
annotation
documentation
Name oder Identifikator der Probe in einer Datenbank
source <xs:element name="ProbenID" type="xs:string" minOccurs="0">
 
<xs:annotation>
   
<xs:documentation>Name oder Identifikator der Probe in einer Datenbank</xs:documentation>
 
</xs:annotation>
</xs:element>

element GDVW_API_JoinMethodeLaborAnalytik/TiefeVon
diagram gdvw_v0.4_diagrams/gdvw_v0.4_p9.png
type extension of xs:decimal
properties
content complex
attributes
Name  Type  Use  Default  Fixed  Annotation
uom  xs:Name  required    m  
annotation
documentation
Tiefe der Oberkante der untersuchten Probe ab Geländeroberkante in m
source <xs:element name="TiefeVon" minOccurs="1" maxOccurs="1">
 
<xs:annotation>
   
<xs:documentation>Tiefe der Oberkante der untersuchten Probe ab Geländeroberkante in m</xs:documentation>
 
</xs:annotation>
 
<xs:complexType>
   
<xs:simpleContent>
     
<xs:extension base="xs:decimal">
       
<xs:attribute name="uom" type="xs:Name" use="required" fixed="m"/>
     
</xs:extension>
   
</xs:simpleContent>
 
</xs:complexType>
</xs:element>

attribute GDVW_API_JoinMethodeLaborAnalytik/TiefeVon/@uom
type xs:Name
properties
use required
fixed m
source <xs:attribute name="uom" type="xs:Name" use="required" fixed="m"/>

element GDVW_API_JoinMethodeLaborAnalytik/TiefeBis
diagram gdvw_v0.4_diagrams/gdvw_v0.4_p10.png
type extension of xs:decimal
properties
content complex
attributes
Name  Type  Use  Default  Fixed  Annotation
uom  xs:Name  required    m  
annotation
documentation
Tiefe der Unterkante der untersuchten Probe ab Geländeroberkante in m
source <xs:element name="TiefeBis" minOccurs="1" maxOccurs="1">
 
<xs:annotation>
   
<xs:documentation>Tiefe der Unterkante der untersuchten Probe ab Geländeroberkante in m</xs:documentation>
 
</xs:annotation>
 
<xs:complexType>
   
<xs:simpleContent>
     
<xs:extension base="xs:decimal">
       
<xs:attribute name="uom" type="xs:Name" use="required" fixed="m"/>
     
</xs:extension>
   
</xs:simpleContent>
 
</xs:complexType>
</xs:element>

attribute GDVW_API_JoinMethodeLaborAnalytik/TiefeBis/@uom
type xs:Name
properties
use required
fixed m
source <xs:attribute name="uom" type="xs:Name" use="required" fixed="m"/>

element GDVW_API_JoinMethodeLaborAnalytik/Beprobungszweck
diagram gdvw_v0.4_diagrams/gdvw_v0.4_p11.png
type GDVW_API_PickMethodenGruppe
properties
minOcc 1
maxOcc unbounded
content complex
children Kuerzel Name
annotation
documentation
Grobe Eingruppierung des Ziels der Analytik
source <xs:element name="Beprobungszweck" type="GDVW_API_PickMethodenGruppe" minOccurs="1" maxOccurs="unbounded">
 
<xs:annotation>
   
<xs:documentation>Grobe Eingruppierung des Ziels der Analytik</xs:documentation>
 
</xs:annotation>
</xs:element>

element GDVW_API_JoinMethodeLaborAnalytik/SonstigerZweck
diagram gdvw_v0.4_diagrams/gdvw_v0.4_p12.png
properties
minOcc 0
maxOcc 1
annotation
documentation
Wenn Beprobungszweck =  'sonstige Untersuchung', dann hier das Ziel der Analytik angeben
source <xs:element name="SonstigerZweck" minOccurs="0">
 
<xs:annotation>
   
<xs:documentation>Wenn Beprobungszweck =  'sonstige Untersuchung', dann hier das Ziel der Analytik angeben </xs:documentation>
 
</xs:annotation>
</xs:element>

element GDVW_API_JoinMethodeLaborAnalytik/Messung
diagram gdvw_v0.4_diagrams/gdvw_v0.4_p13.png
type extension of GDVW_API_Analytik
properties
minOcc 0
maxOcc unbounded
content complex
children Verfahren SonstigesVerfahren Messdatum Verfahrensvorschrift
attributes
Name  Type  Use  Default  Fixed  Annotation
UUID    required      
documentation
Eindeutiger Identifikator vom Typ UUID/GUID
annotation
documentation
Messergebnisse der Laboranalytik
source <xs:element name="Messung" minOccurs="0" maxOccurs="unbounded">
 
<xs:annotation>
   
<xs:documentation>Messergebnisse der Laboranalytik</xs:documentation>
 
</xs:annotation>
 
<xs:complexType>
   
<xs:complexContent>
     
<xs:extension base="GDVW_API_Analytik"/>
   
</xs:complexContent>
 
</xs:complexType>
</xs:element>

element GDVW_API_JoinMethodeLaborAnalytik/AnalyseVerweise
diagram gdvw_v0.4_diagrams/gdvw_v0.4_p14.png
type GDVW_API_JoinMethodeVerweis
properties
minOcc 0
maxOcc 1
content complex
children Verweis
annotation
documentation
Weitere Laborberichte und Protokolle zur Analytik
source <xs:element name="AnalyseVerweise" type="GDVW_API_JoinMethodeVerweis" minOccurs="0">
 
<xs:annotation>
   
<xs:documentation>Weitere Laborberichte und Protokolle zur Analytik</xs:documentation>
 
</xs:annotation>
</xs:element>

complexType GDVW_API_JoinMethodeSchlagwort
diagram gdvw_v0.4_diagrams/gdvw_v0.4_p15.png
namespace https://schemas.bgr.de/gdvw/0.4
type extension of GDVW_API_JoinSchlagwort
properties
base GDVW_API_JoinSchlagwort
children Schlagwort
used by
element GDVW_API_Methode/MethodeSchlagworte
source <xs:complexType name="GDVW_API_JoinMethodeSchlagwort">
 
<xs:complexContent>
   
<xs:extension base="GDVW_API_JoinSchlagwort"/>
 
</xs:complexContent>
</xs:complexType>

complexType GDVW_API_JoinMethodeVerweis
diagram gdvw_v0.4_diagrams/gdvw_v0.4_p16.png
namespace https://schemas.bgr.de/gdvw/0.4
type extension of GDVW_API_JoinVerweis
properties
base GDVW_API_JoinVerweis
children Verweis
used by
elements GDVW_API_JoinMethodeLaborAnalytik/AnalyseVerweise GDVW_API_Methode/MethodeVerweise
source <xs:complexType name="GDVW_API_JoinMethodeVerweis">
 
<xs:complexContent>
   
<xs:extension base="GDVW_API_JoinVerweis"/>
 
</xs:complexContent>
</xs:complexType>

complexType GDVW_API_JoinSchlagwort
diagram gdvw_v0.4_diagrams/gdvw_v0.4_p17.png
namespace https://schemas.bgr.de/gdvw/0.4
children Schlagwort
used by
complexTypes GDVW_API_JoinMethodeSchlagwort GDVW_API_JoinStammSchlagwort
source <xs:complexType name="GDVW_API_JoinSchlagwort">
 
<xs:sequence>
   
<xs:element name="Schlagwort" type="xs:string" minOccurs="1" maxOccurs="unbounded">
     
<xs:annotation>
       
<xs:documentation>Freie Verschlagwortung zur Gruppierung und  Beschreibung</xs:documentation>
     
</xs:annotation>
   
</xs:element>
 
</xs:sequence>
</xs:complexType>

element GDVW_API_JoinSchlagwort/Schlagwort
diagram gdvw_v0.4_diagrams/gdvw_v0.4_p18.png
type xs:string
properties
minOcc 1
maxOcc unbounded
content simple
annotation
documentation
Freie Verschlagwortung zur Gruppierung und  Beschreibung
source <xs:element name="Schlagwort" type="xs:string" minOccurs="1" maxOccurs="unbounded">
 
<xs:annotation>
   
<xs:documentation>Freie Verschlagwortung zur Gruppierung und  Beschreibung</xs:documentation>
 
</xs:annotation>
</xs:element>

complexType GDVW_API_JoinStammKontakt
diagram gdvw_v0.4_diagrams/gdvw_v0.4_p19.png
namespace https://schemas.bgr.de/gdvw/0.4
children Kontakt
used by
element GDVW_API_Stamm/Kontakte
source <xs:complexType name="GDVW_API_JoinStammKontakt">
 
<xs:sequence>
   
<xs:element name="Kontakt" type="GDVW_API_Kontakt" minOccurs="1" maxOccurs="unbounded">
     
<xs:annotation>
       
<xs:documentation>Kontaktinformationen mit Rolle, Adresse. Telefon und E-Mail</xs:documentation>
     
</xs:annotation>
   
</xs:element>
 
</xs:sequence>
</xs:complexType>

element GDVW_API_JoinStammKontakt/Kontakt
diagram gdvw_v0.4_diagrams/gdvw_v0.4_p20.png
type GDVW_API_Kontakt
properties
minOcc 1
maxOcc unbounded
content complex
children KontaktKategorie Name Ort Strasse PLZ Email Telefon
attributes
Name  Type  Use  Default  Fixed  Annotation
UUID  xs:string  optional      
documentation
Eindeutiger Identifikator vom Typ UUID/GUID
annotation
documentation
Kontaktinformationen mit Rolle, Adresse. Telefon und E-Mail
source <xs:element name="Kontakt" type="GDVW_API_Kontakt" minOccurs="1" maxOccurs="unbounded">
 
<xs:annotation>
   
<xs:documentation>Kontaktinformationen mit Rolle, Adresse. Telefon und E-Mail</xs:documentation>
 
</xs:annotation>
</xs:element>

complexType GDVW_API_JoinStammMethode
diagram gdvw_v0.4_diagrams/gdvw_v0.4_p21.png
namespace https://schemas.bgr.de/gdvw/0.4
used by
element GDVW_API_Stamm/Methoden
source <xs:complexType name="GDVW_API_JoinStammMethode"/>

complexType GDVW_API_JoinStammSchlagwort
diagram gdvw_v0.4_diagrams/gdvw_v0.4_p22.png
namespace https://schemas.bgr.de/gdvw/0.4
type extension of GDVW_API_JoinSchlagwort
properties
base GDVW_API_JoinSchlagwort
children Schlagwort
used by
element GDVW_API_Stamm/Schlagworte
source <xs:complexType name="GDVW_API_JoinStammSchlagwort">
 
<xs:complexContent>
   
<xs:extension base="GDVW_API_JoinSchlagwort"/>
 
</xs:complexContent>
</xs:complexType>

complexType GDVW_API_JoinStammVerweis
diagram gdvw_v0.4_diagrams/gdvw_v0.4_p23.png
namespace https://schemas.bgr.de/gdvw/0.4
type extension of GDVW_API_JoinVerweis
properties
base GDVW_API_JoinVerweis
children Verweis
used by
element GDVW_API_Stamm/Verweise
source <xs:complexType name="GDVW_API_JoinStammVerweis">
 
<xs:complexContent>
   
<xs:extension base="GDVW_API_JoinVerweis"/>
 
</xs:complexContent>
</xs:complexType>

complexType GDVW_API_JoinVerweis
diagram gdvw_v0.4_diagrams/gdvw_v0.4_p24.png
namespace https://schemas.bgr.de/gdvw/0.4
properties
abstract true
children Verweis
used by
complexTypes GDVW_API_JoinMethodeVerweis GDVW_API_JoinStammVerweis
source <xs:complexType name="GDVW_API_JoinVerweis" abstract="true">
 
<xs:sequence>
   
<xs:element name="Verweis" type="GDVW_API_Verweis" minOccurs="1" maxOccurs="unbounded"/>
 
</xs:sequence>
</xs:complexType>

element GDVW_API_JoinVerweis/Verweis
diagram gdvw_v0.4_diagrams/gdvw_v0.4_p25.png
type GDVW_API_Verweis
properties
minOcc 1
maxOcc unbounded
content complex
children Kategorie VerweisName ZielSystem ZielID OnlineDatum
attributes
Name  Type  Use  Default  Fixed  Annotation
UUID    required      
documentation
Eindeutiger Identifikator vom Typ UUID/GUID
source <xs:element name="Verweis" type="GDVW_API_Verweis" minOccurs="1" maxOccurs="unbounded"/>

complexType GDVW_API_Kontakt
diagram gdvw_v0.4_diagrams/gdvw_v0.4_p26.png
namespace https://schemas.bgr.de/gdvw/0.4
children KontaktKategorie Name Ort Strasse PLZ Email Telefon
used by
element GDVW_API_JoinStammKontakt/Kontakt
attributes
Name  Type  Use  Default  Fixed  Annotation
UUID  xs:string  optional      
documentation
Eindeutiger Identifikator vom Typ UUID/GUID
source <xs:complexType name="GDVW_API_Kontakt">
 
<xs:sequence>
   
<xs:element name="KontaktKategorie" minOccurs="1" maxOccurs="1">
     
<xs:annotation>
       
<xs:documentation>Kategorisierung der Rolle des Kontaktes als Anzeigenden, Dateninhaber, Berater usw.</xs:documentation>
     
</xs:annotation>
     
<xs:complexType>
       
<xs:complexContent>
         
<xs:extension base="GDVW_API_PickKontaktKategorie"/>
       
</xs:complexContent>
     
</xs:complexType>
   
</xs:element>
   
<xs:element name="Name" type="xs:string" minOccurs="1" maxOccurs="1">
     
<xs:annotation>
       
<xs:documentation>Firma, Behörde oder Vorname+Nachname</xs:documentation>
     
</xs:annotation>
   
</xs:element>
   
<xs:element name="Ort" type="xs:string" minOccurs="0" maxOccurs="1">
     
<xs:annotation>
       
<xs:documentation>Ort</xs:documentation>
     
</xs:annotation>
   
</xs:element>
   
<xs:element name="Strasse" type="xs:string" minOccurs="0" maxOccurs="1">
     
<xs:annotation>
       
<xs:documentation>Straße und Hausnummer</xs:documentation>
     
</xs:annotation>
   
</xs:element>
   
<xs:element name="PLZ" type="xs:string" minOccurs="0" maxOccurs="1">
     
<xs:annotation>
       
<xs:documentation>Postleitzahl</xs:documentation>
     
</xs:annotation>
   
</xs:element>
   
<xs:element name="Email" type="xs:string" minOccurs="1" maxOccurs="1">
     
<xs:annotation>
       
<xs:documentation>Email-Adresse </xs:documentation>
     
</xs:annotation>
   
</xs:element>
   
<xs:element name="Telefon" type="xs:string" minOccurs="0" maxOccurs="1">
     
<xs:annotation>
       
<xs:documentation>Festnetz- oder Mobilfunknummer</xs:documentation>
     
</xs:annotation>
   
</xs:element>
 
</xs:sequence>
 
<xs:attribute name="UUID" type="xs:string" use="optional">
   
<xs:annotation>
     
<xs:documentation>Eindeutiger Identifikator vom Typ UUID/GUID</xs:documentation>
   
</xs:annotation>
 
</xs:attribute>
</xs:complexType>

attribute GDVW_API_Kontakt/@UUID
type xs:string
properties
use optional
annotation
documentation
Eindeutiger Identifikator vom Typ UUID/GUID
source <xs:attribute name="UUID" type="xs:string" use="optional">
 
<xs:annotation>
   
<xs:documentation>Eindeutiger Identifikator vom Typ UUID/GUID</xs:documentation>
 
</xs:annotation>
</xs:attribute>

element GDVW_API_Kontakt/KontaktKategorie
diagram gdvw_v0.4_diagrams/gdvw_v0.4_p27.png
type extension of GDVW_API_PickKontaktKategorie
properties
content complex
children Kuerzel Name
annotation
documentation
Kategorisierung der Rolle des Kontaktes als Anzeigenden, Dateninhaber, Berater usw.
source <xs:element name="KontaktKategorie" minOccurs="1" maxOccurs="1">
 
<xs:annotation>
   
<xs:documentation>Kategorisierung der Rolle des Kontaktes als Anzeigenden, Dateninhaber, Berater usw.</xs:documentation>
 
</xs:annotation>
 
<xs:complexType>
   
<xs:complexContent>
     
<xs:extension base="GDVW_API_PickKontaktKategorie"/>
   
</xs:complexContent>
 
</xs:complexType>
</xs:element>

element GDVW_API_Kontakt/Name
diagram gdvw_v0.4_diagrams/gdvw_v0.4_p28.png
type xs:string
properties
content simple
annotation
documentation
Firma, Behörde oder Vorname+Nachname
source <xs:element name="Name" type="xs:string" minOccurs="1" maxOccurs="1">
 
<xs:annotation>
   
<xs:documentation>Firma, Behörde oder Vorname+Nachname</xs:documentation>
 
</xs:annotation>
</xs:element>

element GDVW_API_Kontakt/Ort
diagram gdvw_v0.4_diagrams/gdvw_v0.4_p29.png
type xs:string
properties
minOcc 0
maxOcc 1
content simple
annotation
documentation
Ort
source <xs:element name="Ort" type="xs:string" minOccurs="0" maxOccurs="1">
 
<xs:annotation>
   
<xs:documentation>Ort</xs:documentation>
 
</xs:annotation>
</xs:element>

element GDVW_API_Kontakt/Strasse
diagram gdvw_v0.4_diagrams/gdvw_v0.4_p30.png
type xs:string
properties
minOcc 0
maxOcc 1
content simple
annotation
documentation
Straße und Hausnummer
source <xs:element name="Strasse" type="xs:string" minOccurs="0" maxOccurs="1">
 
<xs:annotation>
   
<xs:documentation>Straße und Hausnummer</xs:documentation>
 
</xs:annotation>
</xs:element>

element GDVW_API_Kontakt/PLZ
diagram gdvw_v0.4_diagrams/gdvw_v0.4_p31.png
type xs:string
properties
minOcc 0
maxOcc 1
content simple
annotation
documentation
Postleitzahl
source <xs:element name="PLZ" type="xs:string" minOccurs="0" maxOccurs="1">
 
<xs:annotation>
   
<xs:documentation>Postleitzahl</xs:documentation>
 
</xs:annotation>
</xs:element>

element GDVW_API_Kontakt/Email
diagram gdvw_v0.4_diagrams/gdvw_v0.4_p32.png
type xs:string
properties
content simple
annotation
documentation
Email-Adresse
source <xs:element name="Email" type="xs:string" minOccurs="1" maxOccurs="1">
 
<xs:annotation>
   
<xs:documentation>Email-Adresse </xs:documentation>
 
</xs:annotation>
</xs:element>

element GDVW_API_Kontakt/Telefon
diagram gdvw_v0.4_diagrams/gdvw_v0.4_p33.png
type xs:string
properties
minOcc 0
maxOcc 1
content simple
annotation
documentation
Festnetz- oder Mobilfunknummer
source <xs:element name="Telefon" type="xs:string" minOccurs="0" maxOccurs="1">
 
<xs:annotation>
   
<xs:documentation>Festnetz- oder Mobilfunknummer</xs:documentation>
 
</xs:annotation>
</xs:element>

complexType GDVW_API_Methode
diagram gdvw_v0.4_diagrams/gdvw_v0.4_p34.png
namespace https://schemas.bgr.de/gdvw/0.4
properties
abstract true
children KurzName BeginDatum EndDatum Bemerkung EPSG GeometrieTyp GEOM_geplant GEOM Umfang MethodeSchlagworte MethodeVerweise Guid_alt
used by
complexTypes GDVW_API_MethodeBohrung GDVW_API_MethodeDefault GDVW_API_MethodeEM GDVW_API_MethodeGravimetrie GDVW_API_MethodeLabor GDVW_API_MethodeMagnetik GDVW_API_MethodeMBES GDVW_API_MethodeSeismik GDVW_API_MethodeSES GDVW_API_MethodeSSS
attributes
Name  Type  Use  Default  Fixed  Annotation
UUID  xs:string  required      
documentation
Eindeutiger Identifikator vom Typ UUID/GUID
source <xs:complexType name="GDVW_API_Methode" abstract="true">
 
<xs:sequence>
   
<xs:element name="KurzName" type="xs:string" minOccurs="1" maxOccurs="1">
     
<xs:annotation>
       
<xs:documentation>Kurzbezeichnung der Untersuchung. Bei SSS, MBES, Seismik, SES, EM, Magnetik ist es der Profilname (z.B. BGR02-1)</xs:documentation>
     
</xs:annotation>
   
</xs:element>
   
<xs:element name="BeginDatum" type="xs:date" minOccurs="1" maxOccurs="1">
     
<xs:annotation>
       
<xs:documentation>Beginn der Feldarbeiten.</xs:documentation>
     
</xs:annotation>
   
</xs:element>
   
<xs:element name="EndDatum" type="xs:date" minOccurs="1" maxOccurs="1">
     
<xs:annotation>
       
<xs:documentation>Ende der Feldarbeiten.</xs:documentation>
     
</xs:annotation>
   
</xs:element>
   
<xs:element name="Bemerkung" type="xs:string" minOccurs="0" maxOccurs="1">
     
<xs:annotation>
       
<xs:documentation>Bemerkungen zu Besonderheiten o.Ä.</xs:documentation>
     
</xs:annotation>
   
</xs:element>
   
<xs:element name="EPSG" type="xs:string" minOccurs="1" maxOccurs="1">
     
<xs:annotation>
       
<xs:documentation>EPSG-Code des verwendeten Koordinatenreferenzsystems für Koordinaten im Feld GEOM.</xs:documentation>
     
</xs:annotation>
   
</xs:element>
   
<xs:element name="GeometrieTyp" type="GDVW_API_PickGeometrieTyp" minOccurs="1" maxOccurs="1">
     
<xs:annotation>
       
<xs:documentation>2D Geoemtrietyp: Point/Line/Polygon und Multi-Geometrien.</xs:documentation>
     
</xs:annotation>
   
</xs:element>
   
<xs:element name="GEOM_geplant" minOccurs="0">
     
<xs:annotation>
       
<xs:documentation>Geplante Koordinaten im WKT-Format. Nur im Falle einer Anzeige verwenden (bei AGU Anzeige EPSG 4647). Bsp: POINT (32186797.96 6194229.99),4647. Pflichtfeld wenn GEOM ist NULL.</xs:documentation>
     
</xs:annotation>
   
</xs:element>
   
<xs:element name="GEOM" type="xs:string" minOccurs="0" maxOccurs="1">
     
<xs:annotation>
       
<xs:documentation>Gemessene Koordinaten im WKT-Format. Bsp: POINT (32186797.96 6194229.99)',4647).Pflichtfeld wenn GEOM_geplant ist NULL.</xs:documentation>
     
</xs:annotation>
   
</xs:element>
   
<xs:element name="Umfang" type="xs:string" minOccurs="0" maxOccurs="1">
     
<xs:annotation>
       
<xs:documentation>Informationen über den Umfang der Geologischen Untersuchung (z.B. Anzahl der Proben pro Bohrung; Anzahl der Bohrungen pro Survey; Anzahl der Profile pro Survey)</xs:documentation>
     
</xs:annotation>
   
</xs:element>
   
<xs:element name="MethodeSchlagworte" type="GDVW_API_JoinMethodeSchlagwort" minOccurs="0"/>
   
<xs:element name="MethodeVerweise" type="GDVW_API_JoinMethodeVerweis"/>
   
<xs:element name="Guid_alt" type="xs:string" minOccurs="0" maxOccurs="1">
     
<xs:annotation>
       
<xs:documentation>UUID einer vorherigen Methode aus BGR Nachweissytem z.B. im Falle einer Neubearbeitung.</xs:documentation>
     
</xs:annotation>
   
</xs:element>
 
</xs:sequence>
 
<xs:attribute name="UUID" type="xs:string" use="required">
   
<xs:annotation>
     
<xs:documentation>Eindeutiger Identifikator vom Typ UUID/GUID</xs:documentation>
   
</xs:annotation>
 
</xs:attribute>
</xs:complexType>

attribute GDVW_API_Methode/@UUID
type xs:string
properties
use required
annotation
documentation
Eindeutiger Identifikator vom Typ UUID/GUID
source <xs:attribute name="UUID" type="xs:string" use="required">
 
<xs:annotation>
   
<xs:documentation>Eindeutiger Identifikator vom Typ UUID/GUID</xs:documentation>
 
</xs:annotation>
</xs:attribute>

element GDVW_API_Methode/KurzName
diagram gdvw_v0.4_diagrams/gdvw_v0.4_p35.png
type xs:string
properties
content simple
annotation
documentation
Kurzbezeichnung der Untersuchung. Bei SSS, MBES, Seismik, SES, EM, Magnetik ist es der Profilname (z.B. BGR02-1)
source <xs:element name="KurzName" type="xs:string" minOccurs="1" maxOccurs="1">
 
<xs:annotation>
   
<xs:documentation>Kurzbezeichnung der Untersuchung. Bei SSS, MBES, Seismik, SES, EM, Magnetik ist es der Profilname (z.B. BGR02-1)</xs:documentation>
 
</xs:annotation>
</xs:element>

element GDVW_API_Methode/BeginDatum
diagram gdvw_v0.4_diagrams/gdvw_v0.4_p36.png
type xs:date
properties
content simple
annotation
documentation
Beginn der Feldarbeiten.
source <xs:element name="BeginDatum" type="xs:date" minOccurs="1" maxOccurs="1">
 
<xs:annotation>
   
<xs:documentation>Beginn der Feldarbeiten.</xs:documentation>
 
</xs:annotation>
</xs:element>

element GDVW_API_Methode/EndDatum
diagram gdvw_v0.4_diagrams/gdvw_v0.4_p37.png
type xs:date
properties
content simple
annotation
documentation
Ende der Feldarbeiten.
source <xs:element name="EndDatum" type="xs:date" minOccurs="1" maxOccurs="1">
 
<xs:annotation>
   
<xs:documentation>Ende der Feldarbeiten.</xs:documentation>
 
</xs:annotation>
</xs:element>

element GDVW_API_Methode/Bemerkung
diagram gdvw_v0.4_diagrams/gdvw_v0.4_p38.png
type xs:string
properties
minOcc 0
maxOcc 1
content simple
annotation
documentation
Bemerkungen zu Besonderheiten o.Ä.
source <xs:element name="Bemerkung" type="xs:string" minOccurs="0" maxOccurs="1">
 
<xs:annotation>
   
<xs:documentation>Bemerkungen zu Besonderheiten o.Ä.</xs:documentation>
 
</xs:annotation>
</xs:element>

element GDVW_API_Methode/EPSG
diagram gdvw_v0.4_diagrams/gdvw_v0.4_p39.png
type xs:string
properties
content simple
annotation
documentation
EPSG-Code des verwendeten Koordinatenreferenzsystems für Koordinaten im Feld GEOM.
source <xs:element name="EPSG" type="xs:string" minOccurs="1" maxOccurs="1">
 
<xs:annotation>
   
<xs:documentation>EPSG-Code des verwendeten Koordinatenreferenzsystems für Koordinaten im Feld GEOM.</xs:documentation>
 
</xs:annotation>
</xs:element>

element GDVW_API_Methode/GeometrieTyp
diagram gdvw_v0.4_diagrams/gdvw_v0.4_p40.png
type GDVW_API_PickGeometrieTyp
properties
content complex
children Kuerzel Name
annotation
documentation
2D Geoemtrietyp: Point/Line/Polygon und Multi-Geometrien.
source <xs:element name="GeometrieTyp" type="GDVW_API_PickGeometrieTyp" minOccurs="1" maxOccurs="1">
 
<xs:annotation>
   
<xs:documentation>2D Geoemtrietyp: Point/Line/Polygon und Multi-Geometrien.</xs:documentation>
 
</xs:annotation>
</xs:element>

element GDVW_API_Methode/GEOM_geplant
diagram gdvw_v0.4_diagrams/gdvw_v0.4_p41.png
properties
minOcc 0
maxOcc 1
annotation
documentation
Geplante Koordinaten im WKT-Format. Nur im Falle einer Anzeige verwenden (bei AGU Anzeige EPSG 4647). Bsp: POINT (32186797.96 6194229.99),4647. Pflichtfeld wenn GEOM ist NULL.
source <xs:element name="GEOM_geplant" minOccurs="0">
 
<xs:annotation>
   
<xs:documentation>Geplante Koordinaten im WKT-Format. Nur im Falle einer Anzeige verwenden (bei AGU Anzeige EPSG 4647). Bsp: POINT (32186797.96 6194229.99),4647. Pflichtfeld wenn GEOM ist NULL.</xs:documentation>
 
</xs:annotation>
</xs:element>

element GDVW_API_Methode/GEOM
diagram gdvw_v0.4_diagrams/gdvw_v0.4_p42.png
type xs:string
properties
minOcc 0
maxOcc 1
content simple
annotation
documentation
Gemessene Koordinaten im WKT-Format. Bsp: POINT (32186797.96 6194229.99)',4647).Pflichtfeld wenn GEOM_geplant ist NULL.
source <xs:element name="GEOM" type="xs:string" minOccurs="0" maxOccurs="1">
 
<xs:annotation>
   
<xs:documentation>Gemessene Koordinaten im WKT-Format. Bsp: POINT (32186797.96 6194229.99)',4647).Pflichtfeld wenn GEOM_geplant ist NULL.</xs:documentation>
 
</xs:annotation>
</xs:element>

element GDVW_API_Methode/Umfang
diagram gdvw_v0.4_diagrams/gdvw_v0.4_p43.png
type xs:string
properties
minOcc 0
maxOcc 1
content simple
annotation
documentation
Informationen über den Umfang der Geologischen Untersuchung (z.B. Anzahl der Proben pro Bohrung; Anzahl der Bohrungen pro Survey; Anzahl der Profile pro Survey)
source <xs:element name="Umfang" type="xs:string" minOccurs="0" maxOccurs="1">
 
<xs:annotation>
   
<xs:documentation>Informationen über den Umfang der Geologischen Untersuchung (z.B. Anzahl der Proben pro Bohrung; Anzahl der Bohrungen pro Survey; Anzahl der Profile pro Survey)</xs:documentation>
 
</xs:annotation>
</xs:element>

element GDVW_API_Methode/MethodeSchlagworte
diagram gdvw_v0.4_diagrams/gdvw_v0.4_p44.png
type GDVW_API_JoinMethodeSchlagwort
properties
minOcc 0
maxOcc 1
content complex
children Schlagwort
source <xs:element name="MethodeSchlagworte" type="GDVW_API_JoinMethodeSchlagwort" minOccurs="0"/>

element GDVW_API_Methode/MethodeVerweise
diagram gdvw_v0.4_diagrams/gdvw_v0.4_p45.png
type GDVW_API_JoinMethodeVerweis
properties
content complex
children Verweis
source <xs:element name="MethodeVerweise" type="GDVW_API_JoinMethodeVerweis"/>

element GDVW_API_Methode/Guid_alt
diagram gdvw_v0.4_diagrams/gdvw_v0.4_p46.png
type xs:string
properties
minOcc 0
maxOcc 1
content simple
annotation
documentation
UUID einer vorherigen Methode aus BGR Nachweissytem z.B. im Falle einer Neubearbeitung.
source <xs:element name="Guid_alt" type="xs:string" minOccurs="0" maxOccurs="1">
 
<xs:annotation>
   
<xs:documentation>UUID einer vorherigen Methode aus BGR Nachweissytem z.B. im Falle einer Neubearbeitung.</xs:documentation>
 
</xs:annotation>
</xs:element>

complexType GDVW_API_MethodeBohrung
diagram gdvw_v0.4_diagrams/gdvw_v0.4_p47.png
namespace https://schemas.bgr.de/gdvw/0.4
type extension of GDVW_API_Methode
properties
base GDVW_API_Methode
children KurzName BeginDatum EndDatum Bemerkung EPSG GeometrieTyp GEOM_geplant GEOM Umfang MethodeSchlagworte MethodeVerweise Guid_alt Bohrdurchmesser Bohrstrecke Bohrverfahren Bohrzweck CoordX CoordY CoordZ EPSGCoordXY EPSGCoordZ Laboranalyse
used by
element GDVW_API_Stamm/Methoden/Bohrung
attributes
Name  Type  Use  Default  Fixed  Annotation
UUID  xs:string  required      
documentation
Eindeutiger Identifikator vom Typ UUID/GUID
source <xs:complexType name="GDVW_API_MethodeBohrung">
 
<xs:complexContent>
   
<xs:extension base="GDVW_API_Methode">
     
<xs:sequence>
       
<xs:element name="Bohrdurchmesser" minOccurs="0" maxOccurs="1">
         
<xs:annotation>
           
<xs:documentation>Durchmesser der Bohrung in cm am Bohransatz.</xs:documentation>
         
</xs:annotation>
         
<xs:complexType>
           
<xs:simpleContent>
             
<xs:extension base="xs:decimal">
               
<xs:attribute name="uom" type="xs:Name" use="required" fixed="cm"/>
             
</xs:extension>
           
</xs:simpleContent>
         
</xs:complexType>
       
</xs:element>
       
<xs:element name="Bohrstrecke" minOccurs="1" maxOccurs="1">
         
<xs:annotation>
           
<xs:documentation>Aufschlusslänge der Bohrung in Meter. Abstand des Endpunktes der Bohrung vom Ansatzpunkt, entlang des Bohrpfades gemessen (Teufe).</xs:documentation>
         
</xs:annotation>
         
<xs:complexType>
           
<xs:simpleContent>
             
<xs:extension base="xs:decimal">
               
<xs:attribute name="uom" type="xs:Name" use="required" fixed="m"/>
             
</xs:extension>
           
</xs:simpleContent>
         
</xs:complexType>
       
</xs:element>
       
<xs:element name="Bohrverfahren" type="GDVW_API_PickVerfahren" minOccurs="0" maxOccurs="1">
         
<xs:annotation>
           
<xs:documentation>Während der Bohrung verwendetes Bohrverfahren. Bei mehreren Bohrverfahren in einer Bohrung wird ein entsprechendes Kombibohrverfahren aus der Begriffsliste verwendet.</xs:documentation>
         
</xs:annotation>
       
</xs:element>
       
<xs:element name="Bohrzweck" type="GDVW_API_PickZweck" maxOccurs="1">
         
<xs:annotation>
           
<xs:documentation>Zweck bzw. Fachgebiet, für welches die Bohrung abgeteuft worden ist.</xs:documentation>
         
</xs:annotation>
       
</xs:element>
       
<xs:element name="CoordX" type="xs:decimal">
         
<xs:annotation>
           
<xs:documentation>Ursprünglich aufgenommene X-Koordinate ohne Koordinatentransformation. Ggf. identisch mit GEOM.</xs:documentation>
         
</xs:annotation>
       
</xs:element>
       
<xs:element name="CoordY" type="xs:decimal">
         
<xs:annotation>
           
<xs:documentation>Ursprüngliche aufgenommene Y-Koordinate ohne Koordinatentransformation. Ggf. identisch mit GEOM.</xs:documentation>
         
</xs:annotation>
       
</xs:element>
       
<xs:element name="CoordZ" type="xs:decimal">
         
<xs:annotation>
           
<xs:documentation>Ursprünglich aufgenommene Z-Koordinate ohne Koordinatentransformation. Ggf. identisch mit GEOM</xs:documentation>
         
</xs:annotation>
       
</xs:element>
       
<xs:element name="EPSGCoordXY" type="xs:string">
         
<xs:annotation>
           
<xs:documentation>EPSG-Code Angabe des Koordinatenreferenzsystems für die Attribute CoordX CoordY.</xs:documentation>
         
</xs:annotation>
       
</xs:element>
       
<xs:element name="EPSGCoordZ" minOccurs="1" maxOccurs="1">
         
<xs:annotation>
           
<xs:documentation>Angabe des Höhenreferenzsystems für Feld CoordZ.</xs:documentation>
         
</xs:annotation>
         
<xs:complexType>
           
<xs:complexContent>
             
<xs:extension base="GDVW_API_PickHoehenref"/>
           
</xs:complexContent>
         
</xs:complexType>
       
</xs:element>
       
<xs:element name="Laboranalyse" minOccurs="0" maxOccurs="unbounded">
         
<xs:annotation>
           
<xs:documentation>Laboranalytik inkl. Verfahren und Ergebnisse</xs:documentation>
         
</xs:annotation>
         
<xs:complexType>
           
<xs:complexContent>
             
<xs:extension base="GDVW_API_JoinMethodeLaborAnalytik"/>
           
</xs:complexContent>
         
</xs:complexType>
       
</xs:element>
     
</xs:sequence>
   
</xs:extension>
 
</xs:complexContent>
</xs:complexType>

element GDVW_API_MethodeBohrung/Bohrdurchmesser
diagram gdvw_v0.4_diagrams/gdvw_v0.4_p48.png
type extension of xs:decimal
properties
minOcc 0
maxOcc 1
content complex
attributes
Name  Type  Use  Default  Fixed  Annotation
uom  xs:Name  required    cm  
annotation
documentation
Durchmesser der Bohrung in cm am Bohransatz.
source <xs:element name="Bohrdurchmesser" minOccurs="0" maxOccurs="1">
 
<xs:annotation>
   
<xs:documentation>Durchmesser der Bohrung in cm am Bohransatz.</xs:documentation>
 
</xs:annotation>
 
<xs:complexType>
   
<xs:simpleContent>
     
<xs:extension base="xs:decimal">
       
<xs:attribute name="uom" type="xs:Name" use="required" fixed="cm"/>
     
</xs:extension>
   
</xs:simpleContent>
 
</xs:complexType>
</xs:element>

attribute GDVW_API_MethodeBohrung/Bohrdurchmesser/@uom
type xs:Name
properties
use required
fixed cm
source <xs:attribute name="uom" type="xs:Name" use="required" fixed="cm"/>

element GDVW_API_MethodeBohrung/Bohrstrecke
diagram gdvw_v0.4_diagrams/gdvw_v0.4_p49.png
type extension of xs:decimal
properties
content complex
attributes
Name  Type  Use  Default  Fixed  Annotation
uom  xs:Name  required    m  
annotation
documentation
Aufschlusslänge der Bohrung in Meter. Abstand des Endpunktes der Bohrung vom Ansatzpunkt, entlang des Bohrpfades gemessen (Teufe).
source <xs:element name="Bohrstrecke" minOccurs="1" maxOccurs="1">
 
<xs:annotation>
   
<xs:documentation>Aufschlusslänge der Bohrung in Meter. Abstand des Endpunktes der Bohrung vom Ansatzpunkt, entlang des Bohrpfades gemessen (Teufe).</xs:documentation>
 
</xs:annotation>
 
<xs:complexType>
   
<xs:simpleContent>
     
<xs:extension base="xs:decimal">
       
<xs:attribute name="uom" type="xs:Name" use="required" fixed="m"/>
     
</xs:extension>
   
</xs:simpleContent>
 
</xs:complexType>
</xs:element>

attribute GDVW_API_MethodeBohrung/Bohrstrecke/@uom
type xs:Name
properties
use required
fixed m
source <xs:attribute name="uom" type="xs:Name" use="required" fixed="m"/>

element GDVW_API_MethodeBohrung/Bohrverfahren
diagram gdvw_v0.4_diagrams/gdvw_v0.4_p50.png
type GDVW_API_PickVerfahren
properties
minOcc 0
maxOcc 1
content complex
children Kuerzel Name
annotation
documentation
Während der Bohrung verwendetes Bohrverfahren. Bei mehreren Bohrverfahren in einer Bohrung wird ein entsprechendes Kombibohrverfahren aus der Begriffsliste verwendet.
source <xs:element name="Bohrverfahren" type="GDVW_API_PickVerfahren" minOccurs="0" maxOccurs="1">
 
<xs:annotation>
   
<xs:documentation>Während der Bohrung verwendetes Bohrverfahren. Bei mehreren Bohrverfahren in einer Bohrung wird ein entsprechendes Kombibohrverfahren aus der Begriffsliste verwendet.</xs:documentation>
 
</xs:annotation>
</xs:element>

element GDVW_API_MethodeBohrung/Bohrzweck
diagram gdvw_v0.4_diagrams/gdvw_v0.4_p51.png
type GDVW_API_PickZweck
properties
content complex
children Kuerzel Name
annotation
documentation
Zweck bzw. Fachgebiet, für welches die Bohrung abgeteuft worden ist.
source <xs:element name="Bohrzweck" type="GDVW_API_PickZweck" maxOccurs="1">
 
<xs:annotation>
   
<xs:documentation>Zweck bzw. Fachgebiet, für welches die Bohrung abgeteuft worden ist.</xs:documentation>
 
</xs:annotation>
</xs:element>

element GDVW_API_MethodeBohrung/CoordX
diagram gdvw_v0.4_diagrams/gdvw_v0.4_p52.png
type xs:decimal
properties
content simple
annotation
documentation
Ursprünglich aufgenommene X-Koordinate ohne Koordinatentransformation. Ggf. identisch mit GEOM.
source <xs:element name="CoordX" type="xs:decimal">
 
<xs:annotation>
   
<xs:documentation>Ursprünglich aufgenommene X-Koordinate ohne Koordinatentransformation. Ggf. identisch mit GEOM.</xs:documentation>
 
</xs:annotation>
</xs:element>

element GDVW_API_MethodeBohrung/CoordY
diagram gdvw_v0.4_diagrams/gdvw_v0.4_p53.png
type xs:decimal
properties
content simple
annotation
documentation
Ursprüngliche aufgenommene Y-Koordinate ohne Koordinatentransformation. Ggf. identisch mit GEOM.
source <xs:element name="CoordY" type="xs:decimal">
 
<xs:annotation>
   
<xs:documentation>Ursprüngliche aufgenommene Y-Koordinate ohne Koordinatentransformation. Ggf. identisch mit GEOM.</xs:documentation>
 
</xs:annotation>
</xs:element>

element GDVW_API_MethodeBohrung/CoordZ
diagram gdvw_v0.4_diagrams/gdvw_v0.4_p54.png
type xs:decimal
properties
content simple
annotation
documentation
Ursprünglich aufgenommene Z-Koordinate ohne Koordinatentransformation. Ggf. identisch mit GEOM
source <xs:element name="CoordZ" type="xs:decimal">
 
<xs:annotation>
   
<xs:documentation>Ursprünglich aufgenommene Z-Koordinate ohne Koordinatentransformation. Ggf. identisch mit GEOM</xs:documentation>
 
</xs:annotation>
</xs:element>

element GDVW_API_MethodeBohrung/EPSGCoordXY
diagram gdvw_v0.4_diagrams/gdvw_v0.4_p55.png
type xs:string
properties
content simple
annotation
documentation
EPSG-Code Angabe des Koordinatenreferenzsystems für die Attribute CoordX CoordY.
source <xs:element name="EPSGCoordXY" type="xs:string">
 
<xs:annotation>
   
<xs:documentation>EPSG-Code Angabe des Koordinatenreferenzsystems für die Attribute CoordX CoordY.</xs:documentation>
 
</xs:annotation>
</xs:element>

element GDVW_API_MethodeBohrung/EPSGCoordZ
diagram gdvw_v0.4_diagrams/gdvw_v0.4_p56.png
type extension of GDVW_API_PickHoehenref
properties
content complex
children Kuerzel Name
annotation
documentation
Angabe des Höhenreferenzsystems für Feld CoordZ.
source <xs:element name="EPSGCoordZ" minOccurs="1" maxOccurs="1">
 
<xs:annotation>
   
<xs:documentation>Angabe des Höhenreferenzsystems für Feld CoordZ.</xs:documentation>
 
</xs:annotation>
 
<xs:complexType>
   
<xs:complexContent>
     
<xs:extension base="GDVW_API_PickHoehenref"/>
   
</xs:complexContent>
 
</xs:complexType>
</xs:element>

element GDVW_API_MethodeBohrung/Laboranalyse
diagram gdvw_v0.4_diagrams/gdvw_v0.4_p57.png
type extension of GDVW_API_JoinMethodeLaborAnalytik
properties
minOcc 0
maxOcc unbounded
content complex
children ProbenID TiefeVon TiefeBis Beprobungszweck SonstigerZweck Messung AnalyseVerweise
attributes
Name  Type  Use  Default  Fixed  Annotation
UUID    required      
documentation
Eindeutiger Identifikator vom Typ UUID/GUID
annotation
documentation
Laboranalytik inkl. Verfahren und Ergebnisse
source <xs:element name="Laboranalyse" minOccurs="0" maxOccurs="unbounded">
 
<xs:annotation>
   
<xs:documentation>Laboranalytik inkl. Verfahren und Ergebnisse</xs:documentation>
 
</xs:annotation>
 
<xs:complexType>
   
<xs:complexContent>
     
<xs:extension base="GDVW_API_JoinMethodeLaborAnalytik"/>
   
</xs:complexContent>
 
</xs:complexType>
</xs:element>

complexType GDVW_API_MethodeDefault
diagram gdvw_v0.4_diagrams/gdvw_v0.4_p58.png
namespace https://schemas.bgr.de/gdvw/0.4
type extension of GDVW_API_Methode
properties
base GDVW_API_Methode
children KurzName BeginDatum EndDatum Bemerkung EPSG GeometrieTyp GEOM_geplant GEOM Umfang MethodeSchlagworte MethodeVerweise Guid_alt
attributes
Name  Type  Use  Default  Fixed  Annotation
UUID  xs:string  required      
documentation
Eindeutiger Identifikator vom Typ UUID/GUID
source <xs:complexType name="GDVW_API_MethodeDefault">
 
<xs:complexContent>
   
<xs:extension base="GDVW_API_Methode"/>
 
</xs:complexContent>
</xs:complexType>

complexType GDVW_API_MethodeEM
diagram gdvw_v0.4_diagrams/gdvw_v0.4_p59.png
namespace https://schemas.bgr.de/gdvw/0.4
type extension of GDVW_API_Methode
properties
base GDVW_API_Methode
children KurzName BeginDatum EndDatum Bemerkung EPSG GeometrieTyp GEOM_geplant GEOM Umfang MethodeSchlagworte MethodeVerweise Guid_alt ProfilLaenge Datenformat Messgeraet ProcessingStatus
used by
element GDVW_API_Stamm/Methoden/EM
attributes
Name  Type  Use  Default  Fixed  Annotation
UUID  xs:string  required      
documentation
Eindeutiger Identifikator vom Typ UUID/GUID
source <xs:complexType name="GDVW_API_MethodeEM">
 
<xs:complexContent>
   
<xs:extension base="GDVW_API_Methode">
     
<xs:sequence>
       
<xs:element name="ProfilLaenge" minOccurs="0" maxOccurs="1">
         
<xs:annotation>
           
<xs:documentation>bei 2D-Messung: Profil-Länge in km; bei 3D-Messung: Auslagen-Fläche in qkm des gesamten Surveys</xs:documentation>
         
</xs:annotation>
         
<xs:complexType>
           
<xs:simpleContent>
             
<xs:extension base="xs:decimal">
               
<xs:attribute name="uom" use="required">
                 
<xs:simpleType>
                   
<xs:restriction base="xs:string">
                     
<xs:enumeration value="km"/>
                     
<xs:enumeration value="qkm"/>
                   
</xs:restriction>
                 
</xs:simpleType>
               
</xs:attribute>
             
</xs:extension>
           
</xs:simpleContent>
         
</xs:complexType>
       
</xs:element>
       
<xs:element name="Datenformat" type="GDVW_API_PickDatenTyp" maxOccurs="unbounded">
         
<xs:annotation>
           
<xs:documentation>Format der EM-Daten</xs:documentation>
         
</xs:annotation>
       
</xs:element>
       
<xs:element name="Messgeraet" type="xs:string">
         
<xs:annotation>
           
<xs:documentation>Typbezeichnung des verwendeten Messgeräts</xs:documentation>
         
</xs:annotation>
       
</xs:element>
       
<xs:element name="ProcessingStatus" type="GDVW_API_PickProcessingStatusMagnetik" minOccurs="0" maxOccurs="unbounded">
         
<xs:annotation>
           
<xs:documentation>Methoden der Datenprozessierung der Rohdaten</xs:documentation>
         
</xs:annotation>
       
</xs:element>
     
</xs:sequence>
   
</xs:extension>
 
</xs:complexContent>
</xs:complexType>

element GDVW_API_MethodeEM/ProfilLaenge
diagram gdvw_v0.4_diagrams/gdvw_v0.4_p60.png
type extension of xs:decimal
properties
minOcc 0
maxOcc 1
content complex
attributes
Name  Type  Use  Default  Fixed  Annotation
uom  derived by: xs:string  required      
annotation
documentation
bei 2D-Messung: Profil-Länge in km; bei 3D-Messung: Auslagen-Fläche in qkm des gesamten Surveys
source <xs:element name="ProfilLaenge" minOccurs="0" maxOccurs="1">
 
<xs:annotation>
   
<xs:documentation>bei 2D-Messung: Profil-Länge in km; bei 3D-Messung: Auslagen-Fläche in qkm des gesamten Surveys</xs:documentation>
 
</xs:annotation>
 
<xs:complexType>
   
<xs:simpleContent>
     
<xs:extension base="xs:decimal">
       
<xs:attribute name="uom" use="required">
         
<xs:simpleType>
           
<xs:restriction base="xs:string">
             
<xs:enumeration value="km"/>
             
<xs:enumeration value="qkm"/>
           
</xs:restriction>
         
</xs:simpleType>
       
</xs:attribute>
     
</xs:extension>
   
</xs:simpleContent>
 
</xs:complexType>
</xs:element>

attribute GDVW_API_MethodeEM/ProfilLaenge/@uom
type restriction of xs:string
properties
use required
facets
Kind Value Annotation
enumeration km
enumeration qkm
source <xs:attribute name="uom" use="required">
 
<xs:simpleType>
   
<xs:restriction base="xs:string">
     
<xs:enumeration value="km"/>
     
<xs:enumeration value="qkm"/>
   
</xs:restriction>
 
</xs:simpleType>
</xs:attribute>

element GDVW_API_MethodeEM/Datenformat
diagram gdvw_v0.4_diagrams/gdvw_v0.4_p61.png
type GDVW_API_PickDatenTyp
properties
minOcc 1
maxOcc unbounded
content complex
children Kuerzel Name
annotation
documentation
Format der EM-Daten
source <xs:element name="Datenformat" type="GDVW_API_PickDatenTyp" maxOccurs="unbounded">
 
<xs:annotation>
   
<xs:documentation>Format der EM-Daten</xs:documentation>
 
</xs:annotation>
</xs:element>

element GDVW_API_MethodeEM/Messgeraet
diagram gdvw_v0.4_diagrams/gdvw_v0.4_p62.png
type xs:string
properties
content simple
annotation
documentation
Typbezeichnung des verwendeten Messgeräts
source <xs:element name="Messgeraet" type="xs:string">
 
<xs:annotation>
   
<xs:documentation>Typbezeichnung des verwendeten Messgeräts</xs:documentation>
 
</xs:annotation>
</xs:element>

element GDVW_API_MethodeEM/ProcessingStatus
diagram gdvw_v0.4_diagrams/gdvw_v0.4_p63.png
type GDVW_API_PickProcessingStatusMagnetik
properties
minOcc 0
maxOcc unbounded
content complex
children Kuerzel Name
annotation
documentation
Methoden der Datenprozessierung der Rohdaten
source <xs:element name="ProcessingStatus" type="GDVW_API_PickProcessingStatusMagnetik" minOccurs="0" maxOccurs="unbounded">
 
<xs:annotation>
   
<xs:documentation>Methoden der Datenprozessierung der Rohdaten</xs:documentation>
 
</xs:annotation>
</xs:element>

complexType GDVW_API_MethodeGravimetrie
diagram gdvw_v0.4_diagrams/gdvw_v0.4_p64.png
namespace https://schemas.bgr.de/gdvw/0.4
type extension of GDVW_API_Methode
properties
base GDVW_API_Methode
children KurzName BeginDatum EndDatum Bemerkung EPSG GeometrieTyp GEOM_geplant GEOM Umfang MethodeSchlagworte MethodeVerweise Guid_alt ProfilLaenge Datenformat Messgeraet ProcessingStatus SurveyGeometrie
used by
element GDVW_API_Stamm/Methoden/Gravimetrie
attributes
Name  Type  Use  Default  Fixed  Annotation
UUID  xs:string  required      
documentation
Eindeutiger Identifikator vom Typ UUID/GUID
source <xs:complexType name="GDVW_API_MethodeGravimetrie">
 
<xs:complexContent>
   
<xs:extension base="GDVW_API_Methode">
     
<xs:sequence>
       
<xs:element name="ProfilLaenge" minOccurs="0" maxOccurs="1">
         
<xs:annotation>
           
<xs:documentation>bei 2D-Messung: Profil-Länge in km; bei 3D-Messung: Auslagen-Fläche in qkm des gesamten Surveys</xs:documentation>
         
</xs:annotation>
         
<xs:complexType>
           
<xs:simpleContent>
             
<xs:extension base="xs:decimal">
               
<xs:attribute name="uom" use="required">
                 
<xs:simpleType>
                   
<xs:restriction base="xs:string">
                     
<xs:enumeration value="km"/>
                     
<xs:enumeration value="qkm"/>
                   
</xs:restriction>
                 
</xs:simpleType>
               
</xs:attribute>
             
</xs:extension>
           
</xs:simpleContent>
         
</xs:complexType>
       
</xs:element>
       
<xs:element name="Datenformat" type="GDVW_API_PickDatenTyp" maxOccurs="unbounded">
         
<xs:annotation>
           
<xs:documentation>Format der Gravimetrie-Daten</xs:documentation>
         
</xs:annotation>
       
</xs:element>
       
<xs:element name="Messgeraet" type="xs:string">
         
<xs:annotation>
           
<xs:documentation>Typbezeichnung des verwendeten Messgeräts</xs:documentation>
         
</xs:annotation>
       
</xs:element>
       
<xs:element name="ProcessingStatus" type="GDVW_API_PickProcessingStatusMagnetik" minOccurs="0" maxOccurs="unbounded">
         
<xs:annotation>
           
<xs:documentation>Methoden der Datenprozessierung der Rohdaten</xs:documentation>
         
</xs:annotation>
       
</xs:element>
       
<xs:element name="SurveyGeometrie" type="GDVW_API_PickSurveyGeometrie" minOccurs="1" maxOccurs="1">
         
<xs:annotation>
           
<xs:documentation>2D-, 3D-Gravimeter</xs:documentation>
         
</xs:annotation>
       
</xs:element>
     
</xs:sequence>
   
</xs:extension>
 
</xs:complexContent>
</xs:complexType>

element GDVW_API_MethodeGravimetrie/ProfilLaenge
diagram gdvw_v0.4_diagrams/gdvw_v0.4_p65.png
type extension of xs:decimal
properties
minOcc 0
maxOcc 1
content complex
attributes
Name  Type  Use  Default  Fixed  Annotation
uom  derived by: xs:string  required      
annotation
documentation
bei 2D-Messung: Profil-Länge in km; bei 3D-Messung: Auslagen-Fläche in qkm des gesamten Surveys
source <xs:element name="ProfilLaenge" minOccurs="0" maxOccurs="1">
 
<xs:annotation>
   
<xs:documentation>bei 2D-Messung: Profil-Länge in km; bei 3D-Messung: Auslagen-Fläche in qkm des gesamten Surveys</xs:documentation>
 
</xs:annotation>
 
<xs:complexType>
   
<xs:simpleContent>
     
<xs:extension base="xs:decimal">
       
<xs:attribute name="uom" use="required">
         
<xs:simpleType>
           
<xs:restriction base="xs:string">
             
<xs:enumeration value="km"/>
             
<xs:enumeration value="qkm"/>
           
</xs:restriction>
         
</xs:simpleType>
       
</xs:attribute>
     
</xs:extension>
   
</xs:simpleContent>
 
</xs:complexType>
</xs:element>

attribute GDVW_API_MethodeGravimetrie/ProfilLaenge/@uom
type restriction of xs:string
properties
use required
facets
Kind Value Annotation
enumeration km
enumeration qkm
source <xs:attribute name="uom" use="required">
 
<xs:simpleType>
   
<xs:restriction base="xs:string">
     
<xs:enumeration value="km"/>
     
<xs:enumeration value="qkm"/>
   
</xs:restriction>
 
</xs:simpleType>
</xs:attribute>

element GDVW_API_MethodeGravimetrie/Datenformat
diagram gdvw_v0.4_diagrams/gdvw_v0.4_p66.png
type GDVW_API_PickDatenTyp
properties
minOcc 1
maxOcc unbounded
content complex
children Kuerzel Name
annotation
documentation
Format der Gravimetrie-Daten
source <xs:element name="Datenformat" type="GDVW_API_PickDatenTyp" maxOccurs="unbounded">
 
<xs:annotation>
   
<xs:documentation>Format der Gravimetrie-Daten</xs:documentation>
 
</xs:annotation>
</xs:element>

element GDVW_API_MethodeGravimetrie/Messgeraet
diagram gdvw_v0.4_diagrams/gdvw_v0.4_p67.png
type xs:string
properties
content simple
annotation
documentation
Typbezeichnung des verwendeten Messgeräts
source <xs:element name="Messgeraet" type="xs:string">
 
<xs:annotation>
   
<xs:documentation>Typbezeichnung des verwendeten Messgeräts</xs:documentation>
 
</xs:annotation>
</xs:element>

element GDVW_API_MethodeGravimetrie/ProcessingStatus
diagram gdvw_v0.4_diagrams/gdvw_v0.4_p68.png
type GDVW_API_PickProcessingStatusMagnetik
properties
minOcc 0
maxOcc unbounded
content complex
children Kuerzel Name
annotation
documentation
Methoden der Datenprozessierung der Rohdaten
source <xs:element name="ProcessingStatus" type="GDVW_API_PickProcessingStatusMagnetik" minOccurs="0" maxOccurs="unbounded">
 
<xs:annotation>
   
<xs:documentation>Methoden der Datenprozessierung der Rohdaten</xs:documentation>
 
</xs:annotation>
</xs:element>

element GDVW_API_MethodeGravimetrie/SurveyGeometrie
diagram gdvw_v0.4_diagrams/gdvw_v0.4_p69.png
type GDVW_API_PickSurveyGeometrie
properties
content complex
children Kuerzel Name
annotation
documentation
2D-, 3D-Gravimeter
source <xs:element name="SurveyGeometrie" type="GDVW_API_PickSurveyGeometrie" minOccurs="1" maxOccurs="1">
 
<xs:annotation>
   
<xs:documentation>2D-, 3D-Gravimeter</xs:documentation>
 
</xs:annotation>
</xs:element>

complexType GDVW_API_MethodeLabor
diagram gdvw_v0.4_diagrams/gdvw_v0.4_p70.png
namespace https://schemas.bgr.de/gdvw/0.4
type extension of GDVW_API_Methode
properties
base GDVW_API_Methode
children KurzName BeginDatum EndDatum Bemerkung EPSG GeometrieTyp GEOM_geplant GEOM Umfang MethodeSchlagworte MethodeVerweise Guid_alt EPSGCoordXY CoordX CoordY
attributes
Name  Type  Use  Default  Fixed  Annotation
UUID  xs:string  required      
documentation
Eindeutiger Identifikator vom Typ UUID/GUID
source <xs:complexType name="GDVW_API_MethodeLabor">
 
<xs:complexContent>
   
<xs:extension base="GDVW_API_Methode">
     
<xs:sequence>
       
<xs:element name="EPSGCoordXY" type="xs:string" minOccurs="0">
         
<xs:annotation>
           
<xs:documentation>EPSG-Code Angabe des Koordinatenreferenzsystems für die Attribute CoordX CoordY.</xs:documentation>
         
</xs:annotation>
       
</xs:element>
       
<xs:element name="CoordX" type="xs:decimal" minOccurs="0" maxOccurs="1">
         
<xs:annotation>
           
<xs:documentation>Ursprünglich aufgenommene X-Koordinate ohne Koordinatentransformation. Ggf. identisch mit GEOM.</xs:documentation>
         
</xs:annotation>
       
</xs:element>
       
<xs:element name="CoordY" type="xs:decimal" minOccurs="0" maxOccurs="1">
         
<xs:annotation>
           
<xs:documentation>Ursprüngliche aufgenommene Y-Koordinate ohne Koordinatentransformation. Ggf. identisch mit GEOM.</xs:documentation>
         
</xs:annotation>
       
</xs:element>
     
</xs:sequence>
   
</xs:extension>
 
</xs:complexContent>
</xs:complexType>

element GDVW_API_MethodeLabor/EPSGCoordXY
diagram gdvw_v0.4_diagrams/gdvw_v0.4_p71.png
type xs:string
properties
minOcc 0
maxOcc 1
content simple
annotation
documentation
EPSG-Code Angabe des Koordinatenreferenzsystems für die Attribute CoordX CoordY.
source <xs:element name="EPSGCoordXY" type="xs:string" minOccurs="0">
 
<xs:annotation>
   
<xs:documentation>EPSG-Code Angabe des Koordinatenreferenzsystems für die Attribute CoordX CoordY.</xs:documentation>
 
</xs:annotation>
</xs:element>

element GDVW_API_MethodeLabor/CoordX
diagram gdvw_v0.4_diagrams/gdvw_v0.4_p72.png
type xs:decimal
properties
minOcc 0
maxOcc 1
content simple
annotation
documentation
Ursprünglich aufgenommene X-Koordinate ohne Koordinatentransformation. Ggf. identisch mit GEOM.
source <xs:element name="CoordX" type="xs:decimal" minOccurs="0" maxOccurs="1">
 
<xs:annotation>
   
<xs:documentation>Ursprünglich aufgenommene X-Koordinate ohne Koordinatentransformation. Ggf. identisch mit GEOM.</xs:documentation>
 
</xs:annotation>
</xs:element>

element GDVW_API_MethodeLabor/CoordY
diagram gdvw_v0.4_diagrams/gdvw_v0.4_p73.png
type xs:decimal
properties
minOcc 0
maxOcc 1
content simple
annotation
documentation
Ursprüngliche aufgenommene Y-Koordinate ohne Koordinatentransformation. Ggf. identisch mit GEOM.
source <xs:element name="CoordY" type="xs:decimal" minOccurs="0" maxOccurs="1">
 
<xs:annotation>
   
<xs:documentation>Ursprüngliche aufgenommene Y-Koordinate ohne Koordinatentransformation. Ggf. identisch mit GEOM.</xs:documentation>
 
</xs:annotation>
</xs:element>

complexType GDVW_API_MethodeMagnetik
diagram gdvw_v0.4_diagrams/gdvw_v0.4_p74.png
namespace https://schemas.bgr.de/gdvw/0.4
type extension of GDVW_API_Methode
properties
base GDVW_API_Methode
children KurzName BeginDatum EndDatum Bemerkung EPSG GeometrieTyp GEOM_geplant GEOM Umfang MethodeSchlagworte MethodeVerweise Guid_alt ProfilLaenge Datenformat Messgeraet ProcessingStatus
used by
element GDVW_API_Stamm/Methoden/Magnetik
attributes
Name  Type  Use  Default  Fixed  Annotation
UUID  xs:string  required      
documentation
Eindeutiger Identifikator vom Typ UUID/GUID
source <xs:complexType name="GDVW_API_MethodeMagnetik">
 
<xs:complexContent>
   
<xs:extension base="GDVW_API_Methode">
     
<xs:sequence>
       
<xs:element name="ProfilLaenge" minOccurs="0" maxOccurs="1">
         
<xs:annotation>
           
<xs:documentation>bei 2D-Messung: Profil-Länge in km; bei 3D-Messung: Auslagen-Fläche in qkm des gesamten Surveys</xs:documentation>
         
</xs:annotation>
         
<xs:complexType>
           
<xs:simpleContent>
             
<xs:extension base="xs:decimal">
               
<xs:attribute name="uom" use="required">
                 
<xs:simpleType>
                   
<xs:restriction base="xs:string">
                     
<xs:enumeration value="km"/>
                     
<xs:enumeration value="qkm"/>
                   
</xs:restriction>
                 
</xs:simpleType>
               
</xs:attribute>
             
</xs:extension>
           
</xs:simpleContent>
         
</xs:complexType>
       
</xs:element>
       
<xs:element name="Datenformat" type="GDVW_API_PickDatenTyp" maxOccurs="unbounded">
         
<xs:annotation>
           
<xs:documentation>Format der Magnetik-Daten</xs:documentation>
         
</xs:annotation>
       
</xs:element>
       
<xs:element name="Messgeraet" type="xs:string">
         
<xs:annotation>
           
<xs:documentation>Typbezeichnung des verwendeten Messgeräts</xs:documentation>
         
</xs:annotation>
       
</xs:element>
       
<xs:element name="ProcessingStatus" type="GDVW_API_PickProcessingStatusMagnetik" minOccurs="0" maxOccurs="unbounded">
         
<xs:annotation>
           
<xs:documentation>Methoden der Datenprozessierung der Rohdaten</xs:documentation>
         
</xs:annotation>
       
</xs:element>
     
</xs:sequence>
   
</xs:extension>
 
</xs:complexContent>
</xs:complexType>

element GDVW_API_MethodeMagnetik/ProfilLaenge
diagram gdvw_v0.4_diagrams/gdvw_v0.4_p75.png
type extension of xs:decimal
properties
minOcc 0
maxOcc 1
content complex
attributes
Name  Type  Use  Default  Fixed  Annotation
uom  derived by: xs:string  required      
annotation
documentation
bei 2D-Messung: Profil-Länge in km; bei 3D-Messung: Auslagen-Fläche in qkm des gesamten Surveys
source <xs:element name="ProfilLaenge" minOccurs="0" maxOccurs="1">
 
<xs:annotation>
   
<xs:documentation>bei 2D-Messung: Profil-Länge in km; bei 3D-Messung: Auslagen-Fläche in qkm des gesamten Surveys</xs:documentation>
 
</xs:annotation>
 
<xs:complexType>
   
<xs:simpleContent>
     
<xs:extension base="xs:decimal">
       
<xs:attribute name="uom" use="required">
         
<xs:simpleType>
           
<xs:restriction base="xs:string">
             
<xs:enumeration value="km"/>
             
<xs:enumeration value="qkm"/>
           
</xs:restriction>
         
</xs:simpleType>
       
</xs:attribute>
     
</xs:extension>
   
</xs:simpleContent>
 
</xs:complexType>
</xs:element>

attribute GDVW_API_MethodeMagnetik/ProfilLaenge/@uom
type restriction of xs:string
properties
use required
facets
Kind Value Annotation
enumeration km
enumeration qkm
source <xs:attribute name="uom" use="required">
 
<xs:simpleType>
   
<xs:restriction base="xs:string">
     
<xs:enumeration value="km"/>
     
<xs:enumeration value="qkm"/>
   
</xs:restriction>
 
</xs:simpleType>
</xs:attribute>

element GDVW_API_MethodeMagnetik/Datenformat
diagram gdvw_v0.4_diagrams/gdvw_v0.4_p76.png
type GDVW_API_PickDatenTyp
properties
minOcc 1
maxOcc unbounded
content complex
children Kuerzel Name
annotation
documentation
Format der Magnetik-Daten
source <xs:element name="Datenformat" type="GDVW_API_PickDatenTyp" maxOccurs="unbounded">
 
<xs:annotation>
   
<xs:documentation>Format der Magnetik-Daten</xs:documentation>
 
</xs:annotation>
</xs:element>

element GDVW_API_MethodeMagnetik/Messgeraet
diagram gdvw_v0.4_diagrams/gdvw_v0.4_p77.png
type xs:string
properties
content simple
annotation
documentation
Typbezeichnung des verwendeten Messgeräts
source <xs:element name="Messgeraet" type="xs:string">
 
<xs:annotation>
   
<xs:documentation>Typbezeichnung des verwendeten Messgeräts</xs:documentation>
 
</xs:annotation>
</xs:element>

element GDVW_API_MethodeMagnetik/ProcessingStatus
diagram gdvw_v0.4_diagrams/gdvw_v0.4_p78.png
type GDVW_API_PickProcessingStatusMagnetik
properties
minOcc 0
maxOcc unbounded
content complex
children Kuerzel Name
annotation
documentation
Methoden der Datenprozessierung der Rohdaten
source <xs:element name="ProcessingStatus" type="GDVW_API_PickProcessingStatusMagnetik" minOccurs="0" maxOccurs="unbounded">
 
<xs:annotation>
   
<xs:documentation>Methoden der Datenprozessierung der Rohdaten</xs:documentation>
 
</xs:annotation>
</xs:element>

complexType GDVW_API_MethodeMBES
diagram gdvw_v0.4_diagrams/gdvw_v0.4_p79.png
namespace https://schemas.bgr.de/gdvw/0.4
type extension of GDVW_API_Methode
properties
base GDVW_API_Methode
children KurzName BeginDatum EndDatum Bemerkung EPSG GeometrieTyp GEOM_geplant GEOM Umfang MethodeSchlagworte MethodeVerweise Guid_alt ProfilLaenge Datenformat Messgeraet Frequenz ProcessingStatus
used by
element GDVW_API_Stamm/Methoden/MBES
attributes
Name  Type  Use  Default  Fixed  Annotation
UUID  xs:string  required      
documentation
Eindeutiger Identifikator vom Typ UUID/GUID
source <xs:complexType name="GDVW_API_MethodeMBES">
 
<xs:complexContent>
   
<xs:extension base="GDVW_API_Methode">
     
<xs:sequence>
       
<xs:element name="ProfilLaenge" minOccurs="0" maxOccurs="1">
         
<xs:annotation>
           
<xs:documentation>bei 2D-Messung: Profil-Länge in km; bei 3D-Messung: Auslagen-Fläche in qkm des gesamten Surveys</xs:documentation>
         
</xs:annotation>
         
<xs:complexType>
           
<xs:simpleContent>
             
<xs:extension base="xs:decimal">
               
<xs:attribute name="uom" use="required">
                 
<xs:simpleType>
                   
<xs:restriction base="xs:string">
                     
<xs:enumeration value="km"/>
                     
<xs:enumeration value="qkm"/>
                   
</xs:restriction>
                 
</xs:simpleType>
               
</xs:attribute>
             
</xs:extension>
           
</xs:simpleContent>
         
</xs:complexType>
       
</xs:element>
       
<xs:element name="Datenformat" type="GDVW_API_PickDatenTyp" maxOccurs="unbounded">
         
<xs:annotation>
           
<xs:documentation>Format der MBES-Daten</xs:documentation>
         
</xs:annotation>
       
</xs:element>
       
<xs:element name="Messgeraet" type="xs:string">
         
<xs:annotation>
           
<xs:documentation>Typbezeichnung des verwendeten Messgeräts</xs:documentation>
         
</xs:annotation>
       
</xs:element>
       
<xs:element name="Frequenz" type="GDVW_API_PickKHZ" minOccurs="0">
         
<xs:annotation>
           
<xs:documentation>Frequenzbereich des Sonars</xs:documentation>
         
</xs:annotation>
       
</xs:element>
       
<xs:element name="ProcessingStatus" type="GDVW_API_PickProcessingStatusMBES" minOccurs="0" maxOccurs="unbounded">
         
<xs:annotation>
           
<xs:documentation>Methoden der Datenprozessierung der Rohdaten</xs:documentation>
         
</xs:annotation>
       
</xs:element>
     
</xs:sequence>
   
</xs:extension>
 
</xs:complexContent>
</xs:complexType>

element GDVW_API_MethodeMBES/ProfilLaenge
diagram gdvw_v0.4_diagrams/gdvw_v0.4_p80.png
type extension of xs:decimal
properties
minOcc 0
maxOcc 1
content complex
attributes
Name  Type  Use  Default  Fixed  Annotation
uom  derived by: xs:string  required      
annotation
documentation
bei 2D-Messung: Profil-Länge in km; bei 3D-Messung: Auslagen-Fläche in qkm des gesamten Surveys
source <xs:element name="ProfilLaenge" minOccurs="0" maxOccurs="1">
 
<xs:annotation>
   
<xs:documentation>bei 2D-Messung: Profil-Länge in km; bei 3D-Messung: Auslagen-Fläche in qkm des gesamten Surveys</xs:documentation>
 
</xs:annotation>
 
<xs:complexType>
   
<xs:simpleContent>
     
<xs:extension base="xs:decimal">
       
<xs:attribute name="uom" use="required">
         
<xs:simpleType>
           
<xs:restriction base="xs:string">
             
<xs:enumeration value="km"/>
             
<xs:enumeration value="qkm"/>
           
</xs:restriction>
         
</xs:simpleType>
       
</xs:attribute>
     
</xs:extension>
   
</xs:simpleContent>
 
</xs:complexType>
</xs:element>

attribute GDVW_API_MethodeMBES/ProfilLaenge/@uom
type restriction of xs:string
properties
use required
facets
Kind Value Annotation
enumeration km
enumeration qkm
source <xs:attribute name="uom" use="required">
 
<xs:simpleType>
   
<xs:restriction base="xs:string">
     
<xs:enumeration value="km"/>
     
<xs:enumeration value="qkm"/>
   
</xs:restriction>
 
</xs:simpleType>
</xs:attribute>

element GDVW_API_MethodeMBES/Datenformat
diagram gdvw_v0.4_diagrams/gdvw_v0.4_p81.png
type GDVW_API_PickDatenTyp
properties
minOcc 1
maxOcc unbounded
content complex
children Kuerzel Name
annotation
documentation
Format der MBES-Daten
source <xs:element name="Datenformat" type="GDVW_API_PickDatenTyp" maxOccurs="unbounded">
 
<xs:annotation>
   
<xs:documentation>Format der MBES-Daten</xs:documentation>
 
</xs:annotation>
</xs:element>

element GDVW_API_MethodeMBES/Messgeraet
diagram gdvw_v0.4_diagrams/gdvw_v0.4_p82.png
type xs:string
properties
content simple
annotation
documentation
Typbezeichnung des verwendeten Messgeräts
source <xs:element name="Messgeraet" type="xs:string">
 
<xs:annotation>
   
<xs:documentation>Typbezeichnung des verwendeten Messgeräts</xs:documentation>
 
</xs:annotation>
</xs:element>

element GDVW_API_MethodeMBES/Frequenz
diagram gdvw_v0.4_diagrams/gdvw_v0.4_p83.png
type GDVW_API_PickKHZ
properties
minOcc 0
maxOcc 1
content complex
children Kuerzel Name
annotation
documentation
Frequenzbereich des Sonars
source <xs:element name="Frequenz" type="GDVW_API_PickKHZ" minOccurs="0">
 
<xs:annotation>
   
<xs:documentation>Frequenzbereich des Sonars</xs:documentation>
 
</xs:annotation>
</xs:element>

element GDVW_API_MethodeMBES/ProcessingStatus
diagram gdvw_v0.4_diagrams/gdvw_v0.4_p84.png
type GDVW_API_PickProcessingStatusMBES
properties
minOcc 0
maxOcc unbounded
content complex
children Kuerzel Name
annotation
documentation
Methoden der Datenprozessierung der Rohdaten
source <xs:element name="ProcessingStatus" type="GDVW_API_PickProcessingStatusMBES" minOccurs="0" maxOccurs="unbounded">
 
<xs:annotation>
   
<xs:documentation>Methoden der Datenprozessierung der Rohdaten</xs:documentation>
 
</xs:annotation>
</xs:element>

complexType GDVW_API_MethodeSeismik
diagram gdvw_v0.4_diagrams/gdvw_v0.4_p85.png
namespace https://schemas.bgr.de/gdvw/0.4
type extension of GDVW_API_Methode
properties
base GDVW_API_Methode
children KurzName BeginDatum EndDatum Bemerkung EPSG GeometrieTyp GEOM_geplant GEOM Umfang MethodeSchlagworte MethodeVerweise Guid_alt Aufzeichungslaenge Spurlaenge ProfilLaenge Datenformat Messgeraet SeismischeQuelle ProcessingStatus SurveyGeometrie CMPAbstandCrossline CMPAbstandInline
used by
element GDVW_API_Stamm/Methoden/Seismik
attributes
Name  Type  Use  Default  Fixed  Annotation
UUID  xs:string  required      
documentation
Eindeutiger Identifikator vom Typ UUID/GUID
source <xs:complexType name="GDVW_API_MethodeSeismik">
 
<xs:complexContent>
   
<xs:extension base="GDVW_API_Methode">
     
<xs:sequence>
       
<xs:element name="Aufzeichungslaenge">
         
<xs:annotation>
           
<xs:documentation>Tatsächliche Aufzeichnungslänge in s des gesamten Surveys</xs:documentation>
         
</xs:annotation>
         
<xs:complexType>
           
<xs:simpleContent>
             
<xs:extension base="xs:decimal">
               
<xs:attribute name="uom" type="xs:string" use="required" fixed="s"/>
             
</xs:extension>
           
</xs:simpleContent>
         
</xs:complexType>
       
</xs:element>
       
<xs:element name="Spurlaenge" minOccurs="0">
         
<xs:annotation>
           
<xs:documentation>Prozessierte Spurlänge in s des gesamten Surveys</xs:documentation>
         
</xs:annotation>
         
<xs:complexType>
           
<xs:simpleContent>
             
<xs:extension base="xs:decimal">
               
<xs:attribute name="uom" type="xs:string" use="required" fixed="s"/>
             
</xs:extension>
           
</xs:simpleContent>
         
</xs:complexType>
       
</xs:element>
       
<xs:element name="ProfilLaenge" minOccurs="0" maxOccurs="1">
         
<xs:annotation>
           
<xs:documentation>bei 2D-Messung: Profil-Länge in km; bei 3D-Messung: Auslagen-Fläche in qkm</xs:documentation>
         
</xs:annotation>
         
<xs:complexType>
           
<xs:simpleContent>
             
<xs:extension base="xs:decimal">
               
<xs:attribute name="uom" use="required">
                 
<xs:simpleType>
                   
<xs:restriction base="xs:string">
                     
<xs:enumeration value="km"/>
                     
<xs:enumeration value="qkm"/>
                   
</xs:restriction>
                 
</xs:simpleType>
               
</xs:attribute>
             
</xs:extension>
           
</xs:simpleContent>
         
</xs:complexType>
       
</xs:element>
       
<xs:element name="Datenformat" type="GDVW_API_PickDatenTyp" maxOccurs="unbounded">
         
<xs:annotation>
           
<xs:documentation>Formate der seismischen Daten</xs:documentation>
         
</xs:annotation>
       
</xs:element>
       
<xs:element name="Messgeraet" type="xs:string">
         
<xs:annotation>
           
<xs:documentation>Typbezeichnung des verwendeten Messgeräts</xs:documentation>
         
</xs:annotation>
       
</xs:element>
       
<xs:element name="SeismischeQuelle" type="GDVW_API_PickSeismischeQuelle">
         
<xs:annotation>
           
<xs:documentation>Typ der marin-seismischen Quelle</xs:documentation>
         
</xs:annotation>
       
</xs:element>
       
<xs:element name="ProcessingStatus" type="GDVW_API_PickProcessingStatusSeismik" minOccurs="0" maxOccurs="unbounded">
         
<xs:annotation>
           
<xs:documentation>Methoden der Datenprozessierung der Rohdaten</xs:documentation>
         
</xs:annotation>
       
</xs:element>
       
<xs:element name="SurveyGeometrie" type="GDVW_API_PickSurveyGeometrie" minOccurs="1" maxOccurs="1">
         
<xs:annotation>
           
<xs:documentation>2D = 1 Streamer + 1 AirGun (Array); 3D >= 2 Streamer + >= 2 AirGuns (Arrays); Ozean Boden Seismometer
</xs:documentation>
         
</xs:annotation>
       
</xs:element>
       
<xs:element name="CMPAbstandCrossline" minOccurs="0">
         
<xs:annotation>
           
<xs:documentation>CMP-Abstand crossline [m]</xs:documentation>
         
</xs:annotation>
         
<xs:complexType>
           
<xs:simpleContent>
             
<xs:extension base="xs:decimal">
               
<xs:attribute name="uom" type="xs:string" use="required" fixed="m"/>
             
</xs:extension>
           
</xs:simpleContent>
         
</xs:complexType>
       
</xs:element>
       
<xs:element name="CMPAbstandInline">
         
<xs:annotation>
           
<xs:documentation>CMP-Abstand inline [m]</xs:documentation>
         
</xs:annotation>
         
<xs:complexType>
           
<xs:simpleContent>
             
<xs:extension base="xs:decimal">
               
<xs:attribute name="uom" type="xs:string" use="required" fixed="m"/>
             
</xs:extension>
           
</xs:simpleContent>
         
</xs:complexType>
       
</xs:element>
     
</xs:sequence>
   
</xs:extension>
 
</xs:complexContent>
</xs:complexType>

element GDVW_API_MethodeSeismik/Aufzeichungslaenge
diagram gdvw_v0.4_diagrams/gdvw_v0.4_p86.png
type extension of xs:decimal
properties
content complex
attributes
Name  Type  Use  Default  Fixed  Annotation
uom  xs:string  required    s  
annotation
documentation
Tatsächliche Aufzeichnungslänge in s des gesamten Surveys
source <xs:element name="Aufzeichungslaenge">
 
<xs:annotation>
   
<xs:documentation>Tatsächliche Aufzeichnungslänge in s des gesamten Surveys</xs:documentation>
 
</xs:annotation>
 
<xs:complexType>
   
<xs:simpleContent>
     
<xs:extension base="xs:decimal">
       
<xs:attribute name="uom" type="xs:string" use="required" fixed="s"/>
     
</xs:extension>
   
</xs:simpleContent>
 
</xs:complexType>
</xs:element>

attribute GDVW_API_MethodeSeismik/Aufzeichungslaenge/@uom
type xs:string
properties
use required
fixed s
source <xs:attribute name="uom" type="xs:string" use="required" fixed="s"/>

element GDVW_API_MethodeSeismik/Spurlaenge
diagram gdvw_v0.4_diagrams/gdvw_v0.4_p87.png
type extension of xs:decimal
properties
minOcc 0
maxOcc 1
content complex
attributes
Name  Type  Use  Default  Fixed  Annotation
uom  xs:string  required    s  
annotation
documentation
Prozessierte Spurlänge in s des gesamten Surveys
source <xs:element name="Spurlaenge" minOccurs="0">
 
<xs:annotation>
   
<xs:documentation>Prozessierte Spurlänge in s des gesamten Surveys</xs:documentation>
 
</xs:annotation>
 
<xs:complexType>
   
<xs:simpleContent>
     
<xs:extension base="xs:decimal">
       
<xs:attribute name="uom" type="xs:string" use="required" fixed="s"/>
     
</xs:extension>
   
</xs:simpleContent>
 
</xs:complexType>
</xs:element>

attribute GDVW_API_MethodeSeismik/Spurlaenge/@uom
type xs:string
properties
use required
fixed s
source <xs:attribute name="uom" type="xs:string" use="required" fixed="s"/>

element GDVW_API_MethodeSeismik/ProfilLaenge
diagram gdvw_v0.4_diagrams/gdvw_v0.4_p88.png
type extension of xs:decimal
properties
minOcc 0
maxOcc 1
content complex
attributes
Name  Type  Use  Default  Fixed  Annotation
uom  derived by: xs:string  required      
annotation
documentation
bei 2D-Messung: Profil-Länge in km; bei 3D-Messung: Auslagen-Fläche in qkm
source <xs:element name="ProfilLaenge" minOccurs="0" maxOccurs="1">
 
<xs:annotation>
   
<xs:documentation>bei 2D-Messung: Profil-Länge in km; bei 3D-Messung: Auslagen-Fläche in qkm</xs:documentation>
 
</xs:annotation>
 
<xs:complexType>
   
<xs:simpleContent>
     
<xs:extension base="xs:decimal">
       
<xs:attribute name="uom" use="required">
         
<xs:simpleType>
           
<xs:restriction base="xs:string">
             
<xs:enumeration value="km"/>
             
<xs:enumeration value="qkm"/>
           
</xs:restriction>
         
</xs:simpleType>
       
</xs:attribute>
     
</xs:extension>
   
</xs:simpleContent>
 
</xs:complexType>
</xs:element>

attribute GDVW_API_MethodeSeismik/ProfilLaenge/@uom
type restriction of xs:string
properties
use required
facets
Kind Value Annotation
enumeration km
enumeration qkm
source <xs:attribute name="uom" use="required">
 
<xs:simpleType>
   
<xs:restriction base="xs:string">
     
<xs:enumeration value="km"/>
     
<xs:enumeration value="qkm"/>
   
</xs:restriction>
 
</xs:simpleType>
</xs:attribute>

element GDVW_API_MethodeSeismik/Datenformat
diagram gdvw_v0.4_diagrams/gdvw_v0.4_p89.png
type GDVW_API_PickDatenTyp
properties
minOcc 1
maxOcc unbounded
content complex
children Kuerzel Name
annotation
documentation
Formate der seismischen Daten
source <xs:element name="Datenformat" type="GDVW_API_PickDatenTyp" maxOccurs="unbounded">
 
<xs:annotation>
   
<xs:documentation>Formate der seismischen Daten</xs:documentation>
 
</xs:annotation>
</xs:element>

element GDVW_API_MethodeSeismik/Messgeraet
diagram gdvw_v0.4_diagrams/gdvw_v0.4_p90.png
type xs:string
properties
content simple
annotation
documentation
Typbezeichnung des verwendeten Messgeräts
source <xs:element name="Messgeraet" type="xs:string">
 
<xs:annotation>
   
<xs:documentation>Typbezeichnung des verwendeten Messgeräts</xs:documentation>
 
</xs:annotation>
</xs:element>

element GDVW_API_MethodeSeismik/SeismischeQuelle
diagram gdvw_v0.4_diagrams/gdvw_v0.4_p91.png
type GDVW_API_PickSeismischeQuelle
properties
content complex
children Kuerzel Name
annotation
documentation
Typ der marin-seismischen Quelle
source <xs:element name="SeismischeQuelle" type="GDVW_API_PickSeismischeQuelle">
 
<xs:annotation>
   
<xs:documentation>Typ der marin-seismischen Quelle</xs:documentation>
 
</xs:annotation>
</xs:element>

element GDVW_API_MethodeSeismik/ProcessingStatus
diagram gdvw_v0.4_diagrams/gdvw_v0.4_p92.png
type GDVW_API_PickProcessingStatusSeismik
properties
minOcc 0
maxOcc unbounded
content complex
children Kuerzel Name
annotation
documentation
Methoden der Datenprozessierung der Rohdaten
source <xs:element name="ProcessingStatus" type="GDVW_API_PickProcessingStatusSeismik" minOccurs="0" maxOccurs="unbounded">
 
<xs:annotation>
   
<xs:documentation>Methoden der Datenprozessierung der Rohdaten</xs:documentation>
 
</xs:annotation>
</xs:element>

element GDVW_API_MethodeSeismik/SurveyGeometrie
diagram gdvw_v0.4_diagrams/gdvw_v0.4_p93.png
type GDVW_API_PickSurveyGeometrie
properties
content complex
children Kuerzel Name
annotation
documentation
2D = 1 Streamer + 1 AirGun (Array); 3D >= 2 Streamer + >= 2 AirGuns (Arrays); Ozean Boden Seismometer
source <xs:element name="SurveyGeometrie" type="GDVW_API_PickSurveyGeometrie" minOccurs="1" maxOccurs="1">
 
<xs:annotation>
   
<xs:documentation>2D = 1 Streamer + 1 AirGun (Array); 3D >= 2 Streamer + >= 2 AirGuns (Arrays); Ozean Boden Seismometer
</xs:documentation>
 
</xs:annotation>
</xs:element>

element GDVW_API_MethodeSeismik/CMPAbstandCrossline
diagram gdvw_v0.4_diagrams/gdvw_v0.4_p94.png
type extension of xs:decimal
properties
minOcc 0
maxOcc 1
content complex
attributes
Name  Type  Use  Default  Fixed  Annotation
uom  xs:string  required    m  
annotation
documentation
CMP-Abstand crossline [m]
source <xs:element name="CMPAbstandCrossline" minOccurs="0">
 
<xs:annotation>
   
<xs:documentation>CMP-Abstand crossline [m]</xs:documentation>
 
</xs:annotation>
 
<xs:complexType>
   
<xs:simpleContent>
     
<xs:extension base="xs:decimal">
       
<xs:attribute name="uom" type="xs:string" use="required" fixed="m"/>
     
</xs:extension>
   
</xs:simpleContent>
 
</xs:complexType>
</xs:element>

attribute GDVW_API_MethodeSeismik/CMPAbstandCrossline/@uom
type xs:string
properties
use required
fixed m
source <xs:attribute name="uom" type="xs:string" use="required" fixed="m"/>

element GDVW_API_MethodeSeismik/CMPAbstandInline
diagram gdvw_v0.4_diagrams/gdvw_v0.4_p95.png
type extension of xs:decimal
properties
content complex
attributes
Name  Type  Use  Default  Fixed  Annotation
uom  xs:string  required    m  
annotation
documentation
CMP-Abstand inline [m]
source <xs:element name="CMPAbstandInline">
 
<xs:annotation>
   
<xs:documentation>CMP-Abstand inline [m]</xs:documentation>
 
</xs:annotation>
 
<xs:complexType>
   
<xs:simpleContent>
     
<xs:extension base="xs:decimal">
       
<xs:attribute name="uom" type="xs:string" use="required" fixed="m"/>
     
</xs:extension>
   
</xs:simpleContent>
 
</xs:complexType>
</xs:element>

attribute GDVW_API_MethodeSeismik/CMPAbstandInline/@uom
type xs:string
properties
use required
fixed m
source <xs:attribute name="uom" type="xs:string" use="required" fixed="m"/>

complexType GDVW_API_MethodeSES
diagram gdvw_v0.4_diagrams/gdvw_v0.4_p96.png
namespace https://schemas.bgr.de/gdvw/0.4
type extension of GDVW_API_Methode
properties
base GDVW_API_Methode
children KurzName BeginDatum EndDatum Bemerkung EPSG GeometrieTyp GEOM_geplant GEOM Umfang MethodeSchlagworte MethodeVerweise Guid_alt Aufzeichungslaenge Spurlaenge ProfilLaenge Datenformat Messgeraet Frequenz ProcessingStatus SurveyGeometrie
used by
element GDVW_API_Stamm/Methoden/SES
attributes
Name  Type  Use  Default  Fixed  Annotation
UUID  xs:string  required      
documentation
Eindeutiger Identifikator vom Typ UUID/GUID
source <xs:complexType name="GDVW_API_MethodeSES">
 
<xs:complexContent>
   
<xs:extension base="GDVW_API_Methode">
     
<xs:sequence>
       
<xs:element name="Aufzeichungslaenge">
         
<xs:annotation>
           
<xs:documentation>Maximale Aufzeichnungslänge in s des gesamten Surveys. </xs:documentation>
         
</xs:annotation>
         
<xs:complexType>
           
<xs:simpleContent>
             
<xs:extension base="xs:decimal">
               
<xs:attribute name="uom" type="xs:string" use="required" fixed="s"/>
             
</xs:extension>
           
</xs:simpleContent>
         
</xs:complexType>
       
</xs:element>
       
<xs:element name="Spurlaenge" minOccurs="0">
         
<xs:annotation>
           
<xs:documentation>Prozessierte Spurlänge in s des gesamten Surveys</xs:documentation>
         
</xs:annotation>
         
<xs:complexType>
           
<xs:simpleContent>
             
<xs:extension base="xs:decimal">
               
<xs:attribute name="uom" type="xs:string" use="required" fixed="s"/>
             
</xs:extension>
           
</xs:simpleContent>
         
</xs:complexType>
       
</xs:element>
       
<xs:element name="ProfilLaenge" minOccurs="0" maxOccurs="1">
         
<xs:annotation>
           
<xs:documentation>bei 2D-Messung: Profil-Länge in km; bei 3D-Messung: Auslagen-Fläche in qkm</xs:documentation>
         
</xs:annotation>
         
<xs:complexType>
           
<xs:simpleContent>
             
<xs:extension base="xs:decimal">
               
<xs:attribute name="uom" use="required">
                 
<xs:simpleType>
                   
<xs:restriction base="xs:string">
                     
<xs:enumeration value="km"/>
                     
<xs:enumeration value="qkm"/>
                   
</xs:restriction>
                 
</xs:simpleType>
               
</xs:attribute>
             
</xs:extension>
           
</xs:simpleContent>
         
</xs:complexType>
       
</xs:element>
       
<xs:element name="Datenformat" type="GDVW_API_PickDatenTyp" maxOccurs="unbounded">
         
<xs:annotation>
           
<xs:documentation>Format der SES-Daten</xs:documentation>
         
</xs:annotation>
       
</xs:element>
       
<xs:element name="Messgeraet" type="xs:string">
         
<xs:annotation>
           
<xs:documentation>Typbezeichnung des verwendeten Messgeräts</xs:documentation>
         
</xs:annotation>
       
</xs:element>
       
<xs:element name="Frequenz" type="GDVW_API_PickKHZ" minOccurs="0">
         
<xs:annotation>
           
<xs:documentation>Frequenzbereich des Sonars</xs:documentation>
         
</xs:annotation>
       
</xs:element>
       
<xs:element name="ProcessingStatus" type="GDVW_API_PickProcessingStatusSES" minOccurs="0" maxOccurs="unbounded">
         
<xs:annotation>
           
<xs:documentation>Methoden der Datenprozessierung der Rohdaten</xs:documentation>
         
</xs:annotation>
       
</xs:element>
       
<xs:element name="SurveyGeometrie" type="GDVW_API_PickSurveyGeometrie" minOccurs="1" maxOccurs="1">
         
<xs:annotation>
           
<xs:documentation>2D-, 3D-Sedimentecholot </xs:documentation>
         
</xs:annotation>
       
</xs:element>
     
</xs:sequence>
   
</xs:extension>
 
</xs:complexContent>
</xs:complexType>

element GDVW_API_MethodeSES/Aufzeichungslaenge
diagram gdvw_v0.4_diagrams/gdvw_v0.4_p97.png
type extension of xs:decimal
properties
content complex
attributes
Name  Type  Use  Default  Fixed  Annotation
uom  xs:string  required    s  
annotation
documentation
Maximale Aufzeichnungslänge in s des gesamten Surveys.
source <xs:element name="Aufzeichungslaenge">
 
<xs:annotation>
   
<xs:documentation>Maximale Aufzeichnungslänge in s des gesamten Surveys. </xs:documentation>
 
</xs:annotation>
 
<xs:complexType>
   
<xs:simpleContent>
     
<xs:extension base="xs:decimal">
       
<xs:attribute name="uom" type="xs:string" use="required" fixed="s"/>
     
</xs:extension>
   
</xs:simpleContent>
 
</xs:complexType>
</xs:element>

attribute GDVW_API_MethodeSES/Aufzeichungslaenge/@uom
type xs:string
properties
use required
fixed s
source <xs:attribute name="uom" type="xs:string" use="required" fixed="s"/>

element GDVW_API_MethodeSES/Spurlaenge
diagram gdvw_v0.4_diagrams/gdvw_v0.4_p98.png
type extension of xs:decimal
properties
minOcc 0
maxOcc 1
content complex
attributes
Name  Type  Use  Default  Fixed  Annotation
uom  xs:string  required    s  
annotation
documentation
Prozessierte Spurlänge in s des gesamten Surveys
source <xs:element name="Spurlaenge" minOccurs="0">
 
<xs:annotation>
   
<xs:documentation>Prozessierte Spurlänge in s des gesamten Surveys</xs:documentation>
 
</xs:annotation>
 
<xs:complexType>
   
<xs:simpleContent>
     
<xs:extension base="xs:decimal">
       
<xs:attribute name="uom" type="xs:string" use="required" fixed="s"/>
     
</xs:extension>
   
</xs:simpleContent>
 
</xs:complexType>
</xs:element>

attribute GDVW_API_MethodeSES/Spurlaenge/@uom
type xs:string
properties
use required
fixed s
source <xs:attribute name="uom" type="xs:string" use="required" fixed="s"/>

element GDVW_API_MethodeSES/ProfilLaenge
diagram gdvw_v0.4_diagrams/gdvw_v0.4_p99.png
type extension of xs:decimal
properties
minOcc 0
maxOcc 1
content complex
attributes
Name  Type  Use  Default  Fixed  Annotation
uom  derived by: xs:string  required      
annotation
documentation
bei 2D-Messung: Profil-Länge in km; bei 3D-Messung: Auslagen-Fläche in qkm
source <xs:element name="ProfilLaenge" minOccurs="0" maxOccurs="1">
 
<xs:annotation>
   
<xs:documentation>bei 2D-Messung: Profil-Länge in km; bei 3D-Messung: Auslagen-Fläche in qkm</xs:documentation>
 
</xs:annotation>
 
<xs:complexType>
   
<xs:simpleContent>
     
<xs:extension base="xs:decimal">
       
<xs:attribute name="uom" use="required">
         
<xs:simpleType>
           
<xs:restriction base="xs:string">
             
<xs:enumeration value="km"/>
             
<xs:enumeration value="qkm"/>
           
</xs:restriction>
         
</xs:simpleType>
       
</xs:attribute>
     
</xs:extension>
   
</xs:simpleContent>
 
</xs:complexType>
</xs:element>

attribute GDVW_API_MethodeSES/ProfilLaenge/@uom
type restriction of xs:string
properties
use required
facets
Kind Value Annotation
enumeration km
enumeration qkm
source <xs:attribute name="uom" use="required">
 
<xs:simpleType>
   
<xs:restriction base="xs:string">
     
<xs:enumeration value="km"/>
     
<xs:enumeration value="qkm"/>
   
</xs:restriction>
 
</xs:simpleType>
</xs:attribute>

element GDVW_API_MethodeSES/Datenformat
diagram gdvw_v0.4_diagrams/gdvw_v0.4_p100.png
type GDVW_API_PickDatenTyp
properties
minOcc 1
maxOcc unbounded
content complex
children Kuerzel Name
annotation
documentation
Format der SES-Daten
source <xs:element name="Datenformat" type="GDVW_API_PickDatenTyp" maxOccurs="unbounded">
 
<xs:annotation>
   
<xs:documentation>Format der SES-Daten</xs:documentation>
 
</xs:annotation>
</xs:element>

element GDVW_API_MethodeSES/Messgeraet
diagram gdvw_v0.4_diagrams/gdvw_v0.4_p101.png
type xs:string
properties
content simple
annotation
documentation
Typbezeichnung des verwendeten Messgeräts
source <xs:element name="Messgeraet" type="xs:string">
 
<xs:annotation>
   
<xs:documentation>Typbezeichnung des verwendeten Messgeräts</xs:documentation>
 
</xs:annotation>
</xs:element>

element GDVW_API_MethodeSES/Frequenz
diagram gdvw_v0.4_diagrams/gdvw_v0.4_p102.png
type GDVW_API_PickKHZ
properties
minOcc 0
maxOcc 1
content complex
children Kuerzel Name
annotation
documentation
Frequenzbereich des Sonars
source <xs:element name="Frequenz" type="GDVW_API_PickKHZ" minOccurs="0">
 
<xs:annotation>
   
<xs:documentation>Frequenzbereich des Sonars</xs:documentation>
 
</xs:annotation>
</xs:element>

element GDVW_API_MethodeSES/ProcessingStatus
diagram gdvw_v0.4_diagrams/gdvw_v0.4_p103.png
type GDVW_API_PickProcessingStatusSES
properties
minOcc 0
maxOcc unbounded
content complex
children Kuerzel Name
annotation
documentation
Methoden der Datenprozessierung der Rohdaten
source <xs:element name="ProcessingStatus" type="GDVW_API_PickProcessingStatusSES" minOccurs="0" maxOccurs="unbounded">
 
<xs:annotation>
   
<xs:documentation>Methoden der Datenprozessierung der Rohdaten</xs:documentation>
 
</xs:annotation>
</xs:element>

element GDVW_API_MethodeSES/SurveyGeometrie
diagram gdvw_v0.4_diagrams/gdvw_v0.4_p104.png
type GDVW_API_PickSurveyGeometrie
properties
content complex
children Kuerzel Name
annotation
documentation
2D-, 3D-Sedimentecholot
source <xs:element name="SurveyGeometrie" type="GDVW_API_PickSurveyGeometrie" minOccurs="1" maxOccurs="1">
 
<xs:annotation>
   
<xs:documentation>2D-, 3D-Sedimentecholot </xs:documentation>
 
</xs:annotation>
</xs:element>

complexType GDVW_API_MethodeSSS
diagram gdvw_v0.4_diagrams/gdvw_v0.4_p105.png
namespace https://schemas.bgr.de/gdvw/0.4
type extension of GDVW_API_Methode
properties
base GDVW_API_Methode
children KurzName BeginDatum EndDatum Bemerkung EPSG GeometrieTyp GEOM_geplant GEOM Umfang MethodeSchlagworte MethodeVerweise Guid_alt ProfilLaenge Datenformat Messgeraet Frequenz ProcessingStatus
used by
element GDVW_API_Stamm/Methoden/SSS
attributes
Name  Type  Use  Default  Fixed  Annotation
UUID  xs:string  required      
documentation
Eindeutiger Identifikator vom Typ UUID/GUID
source <xs:complexType name="GDVW_API_MethodeSSS">
 
<xs:complexContent>
   
<xs:extension base="GDVW_API_Methode">
     
<xs:sequence>
       
<xs:element name="ProfilLaenge" minOccurs="0" maxOccurs="1">
         
<xs:annotation>
           
<xs:documentation>bei 2D-Messung: Profil-Länge in km; bei 3D-Messung: Auslagen-Fläche in qkm des gesamten Surveys</xs:documentation>
         
</xs:annotation>
         
<xs:complexType>
           
<xs:simpleContent>
             
<xs:extension base="xs:decimal">
               
<xs:attribute name="uom" use="required">
                 
<xs:simpleType>
                   
<xs:restriction base="xs:string">
                     
<xs:enumeration value="km"/>
                     
<xs:enumeration value="qkm"/>
                   
</xs:restriction>
                 
</xs:simpleType>
               
</xs:attribute>
             
</xs:extension>
           
</xs:simpleContent>
         
</xs:complexType>
       
</xs:element>
       
<xs:element name="Datenformat" type="GDVW_API_PickDatenTyp" maxOccurs="unbounded">
         
<xs:annotation>
           
<xs:documentation>Format der SSS-Daten</xs:documentation>
         
</xs:annotation>
       
</xs:element>
       
<xs:element name="Messgeraet" type="xs:string">
         
<xs:annotation>
           
<xs:documentation>Typbezeichnung des verwendeten Messgeräts</xs:documentation>
         
</xs:annotation>
       
</xs:element>
       
<xs:element name="Frequenz" type="GDVW_API_PickKHZ" minOccurs="0">
         
<xs:annotation>
           
<xs:documentation>Frequenzbereich des Sonars</xs:documentation>
         
</xs:annotation>
       
</xs:element>
       
<xs:element name="ProcessingStatus" type="GDVW_API_PickProcessingStatusSSS" minOccurs="0" maxOccurs="unbounded">
         
<xs:annotation>
           
<xs:documentation>Methoden der Datenprozessierung der Rohdaten</xs:documentation>
         
</xs:annotation>
       
</xs:element>
     
</xs:sequence>
   
</xs:extension>
 
</xs:complexContent>
</xs:complexType>

element GDVW_API_MethodeSSS/ProfilLaenge
diagram gdvw_v0.4_diagrams/gdvw_v0.4_p106.png
type extension of xs:decimal
properties
minOcc 0
maxOcc 1
content complex
attributes
Name  Type  Use  Default  Fixed  Annotation
uom  derived by: xs:string  required      
annotation
documentation
bei 2D-Messung: Profil-Länge in km; bei 3D-Messung: Auslagen-Fläche in qkm des gesamten Surveys
source <xs:element name="ProfilLaenge" minOccurs="0" maxOccurs="1">
 
<xs:annotation>
   
<xs:documentation>bei 2D-Messung: Profil-Länge in km; bei 3D-Messung: Auslagen-Fläche in qkm des gesamten Surveys</xs:documentation>
 
</xs:annotation>
 
<xs:complexType>
   
<xs:simpleContent>
     
<xs:extension base="xs:decimal">
       
<xs:attribute name="uom" use="required">
         
<xs:simpleType>
           
<xs:restriction base="xs:string">
             
<xs:enumeration value="km"/>
             
<xs:enumeration value="qkm"/>
           
</xs:restriction>
         
</xs:simpleType>
       
</xs:attribute>
     
</xs:extension>
   
</xs:simpleContent>
 
</xs:complexType>
</xs:element>

attribute GDVW_API_MethodeSSS/ProfilLaenge/@uom
type restriction of xs:string
properties
use required
facets
Kind Value Annotation
enumeration km
enumeration qkm
source <xs:attribute name="uom" use="required">
 
<xs:simpleType>
   
<xs:restriction base="xs:string">
     
<xs:enumeration value="km"/>
     
<xs:enumeration value="qkm"/>
   
</xs:restriction>
 
</xs:simpleType>
</xs:attribute>

element GDVW_API_MethodeSSS/Datenformat
diagram gdvw_v0.4_diagrams/gdvw_v0.4_p107.png
type GDVW_API_PickDatenTyp
properties
minOcc 1
maxOcc unbounded
content complex
children Kuerzel Name
annotation
documentation
Format der SSS-Daten
source <xs:element name="Datenformat" type="GDVW_API_PickDatenTyp" maxOccurs="unbounded">
 
<xs:annotation>
   
<xs:documentation>Format der SSS-Daten</xs:documentation>
 
</xs:annotation>
</xs:element>

element GDVW_API_MethodeSSS/Messgeraet
diagram gdvw_v0.4_diagrams/gdvw_v0.4_p108.png
type xs:string
properties
content simple
annotation
documentation
Typbezeichnung des verwendeten Messgeräts
source <xs:element name="Messgeraet" type="xs:string">
 
<xs:annotation>
   
<xs:documentation>Typbezeichnung des verwendeten Messgeräts</xs:documentation>
 
</xs:annotation>
</xs:element>

element GDVW_API_MethodeSSS/Frequenz
diagram gdvw_v0.4_diagrams/gdvw_v0.4_p109.png
type GDVW_API_PickKHZ
properties
minOcc 0
maxOcc 1
content complex
children Kuerzel Name
annotation
documentation
Frequenzbereich des Sonars
source <xs:element name="Frequenz" type="GDVW_API_PickKHZ" minOccurs="0">
 
<xs:annotation>
   
<xs:documentation>Frequenzbereich des Sonars</xs:documentation>
 
</xs:annotation>
</xs:element>

element GDVW_API_MethodeSSS/ProcessingStatus
diagram gdvw_v0.4_diagrams/gdvw_v0.4_p110.png
type GDVW_API_PickProcessingStatusSSS
properties
minOcc 0
maxOcc unbounded
content complex
children Kuerzel Name
annotation
documentation
Methoden der Datenprozessierung der Rohdaten
source <xs:element name="ProcessingStatus" type="GDVW_API_PickProcessingStatusSSS" minOccurs="0" maxOccurs="unbounded">
 
<xs:annotation>
   
<xs:documentation>Methoden der Datenprozessierung der Rohdaten</xs:documentation>
 
</xs:annotation>
</xs:element>

complexType GDVW_API_PickAnalyseverfahren
diagram gdvw_v0.4_diagrams/gdvw_v0.4_p111.png
namespace https://schemas.bgr.de/gdvw/0.4
children Kuerzel Name
used by
element GDVW_API_Analytik/Verfahren
source <xs:complexType name="GDVW_API_PickAnalyseverfahren">
 
<xs:sequence>
   
<xs:element name="Kuerzel" minOccurs="1" maxOccurs="1">
     
<xs:simpleType>
       
<xs:restriction base="xs:string">
         
<xs:enumeration value="-"/>
         
<xs:enumeration value="AS"/>
         
<xs:enumeration value="BE"/>
         
<xs:enumeration value="BC"/>
         
<xs:enumeration value="BP"/>
         
<xs:enumeration value="CAU"/>
         
<xs:enumeration value="CH"/>
         
<xs:enumeration value="CID"/>
         
<xs:enumeration value="CIU"/>
         
<xs:enumeration value="DS"/>
         
<xs:enumeration value="DF"/>
         
<xs:enumeration value="DSA"/>
         
<xs:enumeration value="DSS"/>
         
<xs:enumeration value="FE"/>
         
<xs:enumeration value="EL"/>
         
<xs:enumeration value="KO"/>
         
<xs:enumeration value="GE"/>
         
<xs:enumeration value="GM"/>
         
<xs:enumeration value="GV"/>
         
<xs:enumeration value="RFA"/>
         
<xs:enumeration value="KG"/>
         
<xs:enumeration value="KA"/>
         
<xs:enumeration value="CO"/>
         
<xs:enumeration value="KF"/>
         
<xs:enumeration value="KG"/>
         
<xs:enumeration value="PSD"/>
         
<xs:enumeration value="LD"/>
         
<xs:enumeration value="LM"/>
         
<xs:enumeration value="MP"/>
         
<xs:enumeration value="MA"/>
         
<xs:enumeration value="ICP"/>
         
<xs:enumeration value="LU"/>
         
<xs:enumeration value="PZ"/>
         
<xs:enumeration value="PB"/>
         
<xs:enumeration value="PH"/>
         
<xs:enumeration value="PA"/>
         
<xs:enumeration value="QU"/>
         
<xs:enumeration value="HG"/>
         
<xs:enumeration value="RK"/>
         
<xs:enumeration value="REM"/>
         
<xs:enumeration value="RD"/>
         
<xs:enumeration value="RS"/>
         
<xs:enumeration value="SG"/>
         
<xs:enumeration value="SM"/>
         
<xs:enumeration value="SO"/>
         
<xs:enumeration value="TD"/>
         
<xs:enumeration value="TM"/>
         
<xs:enumeration value="UTH"/>
         
<xs:enumeration value="WL"/>
         
<xs:enumeration value="WD"/>
         
<xs:enumeration value="WG"/>
         
<xs:enumeration value="WI"/>
         
<xs:enumeration value="SON"/>
       
</xs:restriction>
     
</xs:simpleType>
   
</xs:element>
   
<xs:element name="Name" minOccurs="1" maxOccurs="1">
     
<xs:simpleType>
       
<xs:restriction base="xs:string">
         
<xs:enumeration value="unbekannt"/>
         
<xs:enumeration value="Anschliffanalyse"/>
         
<xs:enumeration value="Bender-Element-Versuch (BE)"/>
         
<xs:enumeration value="Bodenchemie, allgemein"/>
         
<xs:enumeration value="Bodenphysik, allgemein"/>
         
<xs:enumeration value="CAUc- und CAUe-Triaxialversuche"/>
         
<xs:enumeration value="Chloridgehalt"/>
         
<xs:enumeration value="CID-Triaxialversuch"/>
         
<xs:enumeration value="CIUc- und CIUe-Triaxialversuche"/>
         
<xs:enumeration value="Direkter Scherversuch (DS) unter konstanten Normallastbedingungen (CNL)"/>
         
<xs:enumeration value="Druckfestigkeit (Taschenpenetrometer)"/>
         
<xs:enumeration value="Dünnschliffanalyse"/>
         
<xs:enumeration value="Einfachscherversuch (DSS)"/>
         
<xs:enumeration value="Eisenbestimmung"/>
         
<xs:enumeration value="Elektrische Leitfähigkeit"/>
         
<xs:enumeration value="Fließ- und Ausrollgrenzen/Konsistenzgrenzen"/>
         
<xs:enumeration value="Geröll- u. Geschiebeanalyse"/>
         
<xs:enumeration value="Gesamtmineralbestand"/>
         
<xs:enumeration value="Glühverlust"/>
         
<xs:enumeration value="Haupt- und Nebenelemente (RFA)"/>
         
<xs:enumeration value="Kalkgehalt"/>
         
<xs:enumeration value="Karbonatanalyse"/>
         
<xs:enumeration value="Kohlenstoffbestimmung"/>
         
<xs:enumeration value="Kornform"/>
         
<xs:enumeration value="Korngrößenanalyse"/>
         
<xs:enumeration value="Korngrößenverteilung (PSD)"/>
         
<xs:enumeration value="Lagerungsdichte"/>
         
<xs:enumeration value="Leichtmineralanalyse"/>
         
<xs:enumeration value="Mikropaläontologie"/>
         
<xs:enumeration value="Modalanalyse"/>
         
<xs:enumeration value="Neben- und Spurenelemente (ICP)"/>
         
<xs:enumeration value="Optisch-stimulierte-Lumineszenz-Datierung"/>
         
<xs:enumeration value="Palaeozoologie"/>
         
<xs:enumeration value="Paläobotanik"/>
         
<xs:enumeration value="pH-Wert"/>
         
<xs:enumeration value="Pollenanalyse"/>
         
<xs:enumeration value="Quarzbestimmung"/>
         
<xs:enumeration value="Quecksilberbestimmung"/>
         
<xs:enumeration value="Radiokarbondatierung"/>
         
<xs:enumeration value="Raster-Elektronenmikroskop-Untersuchung"/>
         
<xs:enumeration value="Reindichte"/>
         
<xs:enumeration value="Ringscherversuch (RS)"/>
         
<xs:enumeration value="Schrumpfgrenze"/>
         
<xs:enumeration value="Schwermineralanalyse"/>
         
<xs:enumeration value="Sulfatgehalt"/>
         
<xs:enumeration value="Thermolumineszenz-Datierung"/>
         
<xs:enumeration value="Tonmineralanalyse"/>
         
<xs:enumeration value="Uran-Thorium-Datierung"/>
         
<xs:enumeration value="Wärmeleitfähigkeit"/>
         
<xs:enumeration value="Wasserdurchlässigkeit"/>
         
<xs:enumeration value="Wassergehalt"/>
         
<xs:enumeration value="Wichte/Trockenwichte"/>
         
<xs:enumeration value="sonstige Verfahren"/>
       
</xs:restriction>
     
</xs:simpleType>
   
</xs:element>
 
</xs:sequence>
</xs:complexType>

element GDVW_API_PickAnalyseverfahren/Kuerzel
diagram gdvw_v0.4_diagrams/gdvw_v0.4_p112.png
type restriction of xs:string
properties
content simple
facets
Kind Value Annotation
enumeration -
enumeration AS
enumeration BE
enumeration BC
enumeration BP
enumeration CAU
enumeration CH
enumeration CID
enumeration CIU
enumeration DS
enumeration DF
enumeration DSA
enumeration DSS
enumeration FE
enumeration EL
enumeration KO
enumeration GE
enumeration GM
enumeration GV
enumeration RFA
enumeration KG
enumeration KA
enumeration CO
enumeration KF
enumeration KG
enumeration PSD
enumeration LD
enumeration LM
enumeration MP
enumeration MA
enumeration ICP
enumeration LU
enumeration PZ
enumeration PB
enumeration PH
enumeration PA
enumeration QU
enumeration HG
enumeration RK
enumeration REM
enumeration RD
enumeration RS
enumeration SG
enumeration SM
enumeration SO
enumeration TD
enumeration TM
enumeration UTH
enumeration WL
enumeration WD
enumeration WG
enumeration WI
enumeration SON
source <xs:element name="Kuerzel" minOccurs="1" maxOccurs="1">
 
<xs:simpleType>
   
<xs:restriction base="xs:string">
     
<xs:enumeration value="-"/>
     
<xs:enumeration value="AS"/>
     
<xs:enumeration value="BE"/>
     
<xs:enumeration value="BC"/>
     
<xs:enumeration value="BP"/>
     
<xs:enumeration value="CAU"/>
     
<xs:enumeration value="CH"/>
     
<xs:enumeration value="CID"/>
     
<xs:enumeration value="CIU"/>
     
<xs:enumeration value="DS"/>
     
<xs:enumeration value="DF"/>
     
<xs:enumeration value="DSA"/>
     
<xs:enumeration value="DSS"/>
     
<xs:enumeration value="FE"/>
     
<xs:enumeration value="EL"/>
     
<xs:enumeration value="KO"/>
     
<xs:enumeration value="GE"/>
     
<xs:enumeration value="GM"/>
     
<xs:enumeration value="GV"/>
     
<xs:enumeration value="RFA"/>
     
<xs:enumeration value="KG"/>
     
<xs:enumeration value="KA"/>
     
<xs:enumeration value="CO"/>
     
<xs:enumeration value="KF"/>
     
<xs:enumeration value="KG"/>
     
<xs:enumeration value="PSD"/>
     
<xs:enumeration value="LD"/>
     
<xs:enumeration value="LM"/>
     
<xs:enumeration value="MP"/>
     
<xs:enumeration value="MA"/>
     
<xs:enumeration value="ICP"/>
     
<xs:enumeration value="LU"/>
     
<xs:enumeration value="PZ"/>
     
<xs:enumeration value="PB"/>
     
<xs:enumeration value="PH"/>
     
<xs:enumeration value="PA"/>
     
<xs:enumeration value="QU"/>
     
<xs:enumeration value="HG"/>
     
<xs:enumeration value="RK"/>
     
<xs:enumeration value="REM"/>
     
<xs:enumeration value="RD"/>
     
<xs:enumeration value="RS"/>
     
<xs:enumeration value="SG"/>
     
<xs:enumeration value="SM"/>
     
<xs:enumeration value="SO"/>
     
<xs:enumeration value="TD"/>
     
<xs:enumeration value="TM"/>
     
<xs:enumeration value="UTH"/>
     
<xs:enumeration value="WL"/>
     
<xs:enumeration value="WD"/>
     
<xs:enumeration value="WG"/>
     
<xs:enumeration value="WI"/>
     
<xs:enumeration value="SON"/>
   
</xs:restriction>
 
</xs:simpleType>
</xs:element>

element GDVW_API_PickAnalyseverfahren/Name
diagram gdvw_v0.4_diagrams/gdvw_v0.4_p113.png
type restriction of xs:string
properties
content simple
facets
Kind Value Annotation
enumeration unbekannt
enumeration Anschliffanalyse
enumeration Bender-Element-Versuch (BE)
enumeration Bodenchemie, allgemein
enumeration Bodenphysik, allgemein
enumeration CAUc- und CAUe-Triaxialversuche
enumeration Chloridgehalt
enumeration CID-Triaxialversuch
enumeration CIUc- und CIUe-Triaxialversuche
enumeration Direkter Scherversuch (DS) unter konstanten Normallastbedingungen (CNL)
enumeration Druckfestigkeit (Taschenpenetrometer)
enumeration Dünnschliffanalyse
enumeration Einfachscherversuch (DSS)
enumeration Eisenbestimmung
enumeration Elektrische Leitfähigkeit
enumeration Fließ- und Ausrollgrenzen/Konsistenzgrenzen
enumeration Geröll- u. Geschiebeanalyse
enumeration Gesamtmineralbestand
enumeration Glühverlust
enumeration Haupt- und Nebenelemente (RFA)
enumeration Kalkgehalt
enumeration Karbonatanalyse
enumeration Kohlenstoffbestimmung
enumeration Kornform
enumeration Korngrößenanalyse
enumeration Korngrößenverteilung (PSD)
enumeration Lagerungsdichte
enumeration Leichtmineralanalyse
enumeration Mikropaläontologie
enumeration Modalanalyse
enumeration Neben- und Spurenelemente (ICP)
enumeration Optisch-stimulierte-Lumineszenz-Datierung
enumeration Palaeozoologie
enumeration Paläobotanik
enumeration pH-Wert
enumeration Pollenanalyse
enumeration Quarzbestimmung
enumeration Quecksilberbestimmung
enumeration Radiokarbondatierung
enumeration Raster-Elektronenmikroskop-Untersuchung
enumeration Reindichte
enumeration Ringscherversuch (RS)
enumeration Schrumpfgrenze
enumeration Schwermineralanalyse
enumeration Sulfatgehalt
enumeration Thermolumineszenz-Datierung
enumeration Tonmineralanalyse
enumeration Uran-Thorium-Datierung
enumeration Wärmeleitfähigkeit
enumeration Wasserdurchlässigkeit
enumeration Wassergehalt
enumeration Wichte/Trockenwichte
enumeration sonstige Verfahren
source <xs:element name="Name" minOccurs="1" maxOccurs="1">
 
<xs:simpleType>
   
<xs:restriction base="xs:string">
     
<xs:enumeration value="unbekannt"/>
     
<xs:enumeration value="Anschliffanalyse"/>
     
<xs:enumeration value="Bender-Element-Versuch (BE)"/>
     
<xs:enumeration value="Bodenchemie, allgemein"/>
     
<xs:enumeration value="Bodenphysik, allgemein"/>
     
<xs:enumeration value="CAUc- und CAUe-Triaxialversuche"/>
     
<xs:enumeration value="Chloridgehalt"/>
     
<xs:enumeration value="CID-Triaxialversuch"/>
     
<xs:enumeration value="CIUc- und CIUe-Triaxialversuche"/>
     
<xs:enumeration value="Direkter Scherversuch (DS) unter konstanten Normallastbedingungen (CNL)"/>
     
<xs:enumeration value="Druckfestigkeit (Taschenpenetrometer)"/>
     
<xs:enumeration value="Dünnschliffanalyse"/>
     
<xs:enumeration value="Einfachscherversuch (DSS)"/>
     
<xs:enumeration value="Eisenbestimmung"/>
     
<xs:enumeration value="Elektrische Leitfähigkeit"/>
     
<xs:enumeration value="Fließ- und Ausrollgrenzen/Konsistenzgrenzen"/>
     
<xs:enumeration value="Geröll- u. Geschiebeanalyse"/>
     
<xs:enumeration value="Gesamtmineralbestand"/>
     
<xs:enumeration value="Glühverlust"/>
     
<xs:enumeration value="Haupt- und Nebenelemente (RFA)"/>
     
<xs:enumeration value="Kalkgehalt"/>
     
<xs:enumeration value="Karbonatanalyse"/>
     
<xs:enumeration value="Kohlenstoffbestimmung"/>
     
<xs:enumeration value="Kornform"/>
     
<xs:enumeration value="Korngrößenanalyse"/>
     
<xs:enumeration value="Korngrößenverteilung (PSD)"/>
     
<xs:enumeration value="Lagerungsdichte"/>
     
<xs:enumeration value="Leichtmineralanalyse"/>
     
<xs:enumeration value="Mikropaläontologie"/>
     
<xs:enumeration value="Modalanalyse"/>
     
<xs:enumeration value="Neben- und Spurenelemente (ICP)"/>
     
<xs:enumeration value="Optisch-stimulierte-Lumineszenz-Datierung"/>
     
<xs:enumeration value="Palaeozoologie"/>
     
<xs:enumeration value="Paläobotanik"/>
     
<xs:enumeration value="pH-Wert"/>
     
<xs:enumeration value="Pollenanalyse"/>
     
<xs:enumeration value="Quarzbestimmung"/>
     
<xs:enumeration value="Quecksilberbestimmung"/>
     
<xs:enumeration value="Radiokarbondatierung"/>
     
<xs:enumeration value="Raster-Elektronenmikroskop-Untersuchung"/>
     
<xs:enumeration value="Reindichte"/>
     
<xs:enumeration value="Ringscherversuch (RS)"/>
     
<xs:enumeration value="Schrumpfgrenze"/>
     
<xs:enumeration value="Schwermineralanalyse"/>
     
<xs:enumeration value="Sulfatgehalt"/>
     
<xs:enumeration value="Thermolumineszenz-Datierung"/>
     
<xs:enumeration value="Tonmineralanalyse"/>
     
<xs:enumeration value="Uran-Thorium-Datierung"/>
     
<xs:enumeration value="Wärmeleitfähigkeit"/>
     
<xs:enumeration value="Wasserdurchlässigkeit"/>
     
<xs:enumeration value="Wassergehalt"/>
     
<xs:enumeration value="Wichte/Trockenwichte"/>
     
<xs:enumeration value="sonstige Verfahren"/>
   
</xs:restriction>
 
</xs:simpleType>
</xs:element>

complexType GDVW_API_PickDatenKategorie
diagram gdvw_v0.4_diagrams/gdvw_v0.4_p114.png
namespace https://schemas.bgr.de/gdvw/0.4
children Kuerzel Name
used by
element GDVW_API_Verweis/Kategorie
source <xs:complexType name="GDVW_API_PickDatenKategorie">
 
<xs:sequence>
   
<xs:element name="Kuerzel" minOccurs="1" maxOccurs="1">
     
<xs:simpleType>
       
<xs:restriction base="xs:string">
         
<xs:enumeration value="-"/>
         
<xs:enumeration value="N"/>
         
<xs:enumeration value="F"/>
         
<xs:enumeration value="B"/>
       
</xs:restriction>
     
</xs:simpleType>
   
</xs:element>
   
<xs:element name="Name" minOccurs="1" maxOccurs="1">
     
<xs:simpleType>
       
<xs:restriction base="xs:string">
         
<xs:enumeration value="unbekannt"/>
         
<xs:enumeration value="Nachweisdaten"/>
         
<xs:enumeration value="Fachdaten"/>
         
<xs:enumeration value="Bewertungsdaten"/>
       
</xs:restriction>
     
</xs:simpleType>
   
</xs:element>
 
</xs:sequence>
</xs:complexType>

element GDVW_API_PickDatenKategorie/Kuerzel
diagram gdvw_v0.4_diagrams/gdvw_v0.4_p115.png
type restriction of xs:string
properties
content simple
facets
Kind Value Annotation
enumeration -
enumeration N
enumeration F
enumeration B
source <xs:element name="Kuerzel" minOccurs="1" maxOccurs="1">
 
<xs:simpleType>
   
<xs:restriction base="xs:string">
     
<xs:enumeration value="-"/>
     
<xs:enumeration value="N"/>
     
<xs:enumeration value="F"/>
     
<xs:enumeration value="B"/>
   
</xs:restriction>
 
</xs:simpleType>
</xs:element>

element GDVW_API_PickDatenKategorie/Name
diagram gdvw_v0.4_diagrams/gdvw_v0.4_p116.png
type restriction of xs:string
properties
content simple
facets
Kind Value Annotation
enumeration unbekannt
enumeration Nachweisdaten
enumeration Fachdaten
enumeration Bewertungsdaten
source <xs:element name="Name" minOccurs="1" maxOccurs="1">
 
<xs:simpleType>
   
<xs:restriction base="xs:string">
     
<xs:enumeration value="unbekannt"/>
     
<xs:enumeration value="Nachweisdaten"/>
     
<xs:enumeration value="Fachdaten"/>
     
<xs:enumeration value="Bewertungsdaten"/>
   
</xs:restriction>
 
</xs:simpleType>
</xs:element>

complexType GDVW_API_PickDatenTyp
diagram gdvw_v0.4_diagrams/gdvw_v0.4_p117.png
namespace https://schemas.bgr.de/gdvw/0.4
children Kuerzel Name
used by
elements GDVW_API_MethodeSeismik/Datenformat GDVW_API_MethodeSES/Datenformat GDVW_API_MethodeMBES/Datenformat GDVW_API_MethodeSSS/Datenformat GDVW_API_MethodeMagnetik/Datenformat GDVW_API_MethodeEM/Datenformat GDVW_API_MethodeGravimetrie/Datenformat
source <xs:complexType name="GDVW_API_PickDatenTyp">
 
<xs:sequence>
   
<xs:element name="Kuerzel" minOccurs="1" maxOccurs="1">
     
<xs:simpleType>
       
<xs:restriction base="xs:string">
         
<xs:enumeration value="-"/>
         
<xs:enumeration value="SGY"/>
         
<xs:enumeration value="SGYD"/>
         
<xs:enumeration value="RODE"/>
         
<xs:enumeration value="SGD"/>
         
<xs:enumeration value="ASC"/>
         
<xs:enumeration value="ALG"/>
         
<xs:enumeration value="TIF"/>
         
<xs:enumeration value="GTF"/>
         
<xs:enumeration value="PDF"/>
         
<xs:enumeration value="ALL"/>
         
<xs:enumeration value="WCD"/>
         
<xs:enumeration value="RAW"/>
         
<xs:enumeration value="CSAR"/>
         
<xs:enumeration value="SDF"/>
         
<xs:enumeration value="XTF"/>
         
<xs:enumeration value="CSF"/>
         
<xs:enumeration value="JSF"/>
         
<xs:enumeration value="S7K"/>
         
<xs:enumeration value="R2S"/>
         
<xs:enumeration value="SO"/>
       
</xs:restriction>
     
</xs:simpleType>
   
</xs:element>
   
<xs:element name="Name" minOccurs="1" maxOccurs="1">
     
<xs:simpleType>
       
<xs:restriction base="xs:string">
         
<xs:enumeration value="unbekannt"/>
         
<xs:enumeration value="SEG-Y"/>
         
<xs:enumeration value="SEG-Y, digitalisiert"/>
         
<xs:enumeration value="SEG-Rode"/>
         
<xs:enumeration value="SEG-D"/>
         
<xs:enumeration value="ASCII / CSV"/>
         
<xs:enumeration value="Analog"/>
         
<xs:enumeration value="TIFF"/>
         
<xs:enumeration value="GeoTIFF"/>
         
<xs:enumeration value="PDF"/>
         
<xs:enumeration value=".all"/>
         
<xs:enumeration value=".wcd"/>
         
<xs:enumeration value=".raw"/>
         
<xs:enumeration value=".csar"/>
         
<xs:enumeration value=".sdf"/>
         
<xs:enumeration value=".xtf"/>
         
<xs:enumeration value=".csf"/>
         
<xs:enumeration value=".jsf"/>
         
<xs:enumeration value=".s7k"/>
         
<xs:enumeration value=".r2s"/>
         
<xs:enumeration value="Sonstige"/>
       
</xs:restriction>
     
</xs:simpleType>
   
</xs:element>
 
</xs:sequence>
</xs:complexType>

element GDVW_API_PickDatenTyp/Kuerzel
diagram gdvw_v0.4_diagrams/gdvw_v0.4_p118.png
type restriction of xs:string
properties
content simple
facets
Kind Value Annotation
enumeration -
enumeration SGY
enumeration SGYD
enumeration RODE
enumeration SGD
enumeration ASC
enumeration ALG
enumeration TIF
enumeration GTF
enumeration PDF
enumeration ALL
enumeration WCD
enumeration RAW
enumeration CSAR
enumeration SDF
enumeration XTF
enumeration CSF
enumeration JSF
enumeration S7K
enumeration R2S
enumeration SO
source <xs:element name="Kuerzel" minOccurs="1" maxOccurs="1">
 
<xs:simpleType>
   
<xs:restriction base="xs:string">
     
<xs:enumeration value="-"/>
     
<xs:enumeration value="SGY"/>
     
<xs:enumeration value="SGYD"/>
     
<xs:enumeration value="RODE"/>
     
<xs:enumeration value="SGD"/>
     
<xs:enumeration value="ASC"/>
     
<xs:enumeration value="ALG"/>
     
<xs:enumeration value="TIF"/>
     
<xs:enumeration value="GTF"/>
     
<xs:enumeration value="PDF"/>
     
<xs:enumeration value="ALL"/>
     
<xs:enumeration value="WCD"/>
     
<xs:enumeration value="RAW"/>
     
<xs:enumeration value="CSAR"/>
     
<xs:enumeration value="SDF"/>
     
<xs:enumeration value="XTF"/>
     
<xs:enumeration value="CSF"/>
     
<xs:enumeration value="JSF"/>
     
<xs:enumeration value="S7K"/>
     
<xs:enumeration value="R2S"/>
     
<xs:enumeration value="SO"/>
   
</xs:restriction>
 
</xs:simpleType>
</xs:element>

element GDVW_API_PickDatenTyp/Name
diagram gdvw_v0.4_diagrams/gdvw_v0.4_p119.png
type restriction of xs:string
properties
content simple
facets
Kind Value Annotation
enumeration unbekannt
enumeration SEG-Y
enumeration SEG-Y, digitalisiert
enumeration SEG-Rode
enumeration SEG-D
enumeration ASCII / CSV
enumeration Analog
enumeration TIFF
enumeration GeoTIFF
enumeration PDF
enumeration .all
enumeration .wcd
enumeration .raw
enumeration .csar
enumeration .sdf
enumeration .xtf
enumeration .csf
enumeration .jsf
enumeration .s7k
enumeration .r2s
enumeration Sonstige
source <xs:element name="Name" minOccurs="1" maxOccurs="1">
 
<xs:simpleType>
   
<xs:restriction base="xs:string">
     
<xs:enumeration value="unbekannt"/>
     
<xs:enumeration value="SEG-Y"/>
     
<xs:enumeration value="SEG-Y, digitalisiert"/>
     
<xs:enumeration value="SEG-Rode"/>
     
<xs:enumeration value="SEG-D"/>
     
<xs:enumeration value="ASCII / CSV"/>
     
<xs:enumeration value="Analog"/>
     
<xs:enumeration value="TIFF"/>
     
<xs:enumeration value="GeoTIFF"/>
     
<xs:enumeration value="PDF"/>
     
<xs:enumeration value=".all"/>
     
<xs:enumeration value=".wcd"/>
     
<xs:enumeration value=".raw"/>
     
<xs:enumeration value=".csar"/>
     
<xs:enumeration value=".sdf"/>
     
<xs:enumeration value=".xtf"/>
     
<xs:enumeration value=".csf"/>
     
<xs:enumeration value=".jsf"/>
     
<xs:enumeration value=".s7k"/>
     
<xs:enumeration value=".r2s"/>
     
<xs:enumeration value="Sonstige"/>
   
</xs:restriction>
 
</xs:simpleType>
</xs:element>

complexType GDVW_API_PickFreigabeStatus
diagram gdvw_v0.4_diagrams/gdvw_v0.4_p120.png
namespace https://schemas.bgr.de/gdvw/0.4
children Kuerzel Name
source <xs:complexType name="GDVW_API_PickFreigabeStatus">
 
<xs:sequence>
   
<xs:element name="Kuerzel" fixed="F" minOccurs="1" maxOccurs="1">
     
<xs:simpleType>
       
<xs:restriction base="xs:string">
         
<xs:enumeration value="-"/>
         
<xs:enumeration value="F"/>
         
<xs:enumeration value="N"/>
         
<xs:enumeration value="H"/>
       
</xs:restriction>
     
</xs:simpleType>
   
</xs:element>
   
<xs:element name="Name" fixed="Daten übermittelt" minOccurs="1" maxOccurs="1">
     
<xs:simpleType>
       
<xs:restriction base="xs:string">
         
<xs:enumeration value="unbekannt"/>
         
<xs:enumeration value="Daten übermittelt"/>
         
<xs:enumeration value="Daten nicht hochgeladen, warten auf Freigabe"/>
         
<xs:enumeration value="Daten hochgeladen, freigegeben"/>
       
</xs:restriction>
     
</xs:simpleType>
   
</xs:element>
 
</xs:sequence>
</xs:complexType>

element GDVW_API_PickFreigabeStatus/Kuerzel
diagram gdvw_v0.4_diagrams/gdvw_v0.4_p121.png
type restriction of xs:string
properties
content simple
fixed F
facets
Kind Value Annotation
enumeration -
enumeration F
enumeration N
enumeration H
source <xs:element name="Kuerzel" fixed="F" minOccurs="1" maxOccurs="1">
 
<xs:simpleType>
   
<xs:restriction base="xs:string">
     
<xs:enumeration value="-"/>
     
<xs:enumeration value="F"/>
     
<xs:enumeration value="N"/>
     
<xs:enumeration value="H"/>
   
</xs:restriction>
 
</xs:simpleType>
</xs:element>

element GDVW_API_PickFreigabeStatus/Name
diagram gdvw_v0.4_diagrams/gdvw_v0.4_p122.png
type restriction of xs:string
properties
content simple
fixed Daten übermittelt
facets
Kind Value Annotation
enumeration unbekannt
enumeration Daten übermittelt
enumeration Daten nicht hochgeladen, warten auf Freigabe
enumeration Daten hochgeladen, freigegeben
source <xs:element name="Name" fixed="Daten übermittelt" minOccurs="1" maxOccurs="1">
 
<xs:simpleType>
   
<xs:restriction base="xs:string">
     
<xs:enumeration value="unbekannt"/>
     
<xs:enumeration value="Daten übermittelt"/>
     
<xs:enumeration value="Daten nicht hochgeladen, warten auf Freigabe"/>
     
<xs:enumeration value="Daten hochgeladen, freigegeben"/>
   
</xs:restriction>
 
</xs:simpleType>
</xs:element>

complexType GDVW_API_PickGeometrieTyp
diagram gdvw_v0.4_diagrams/gdvw_v0.4_p123.png
namespace https://schemas.bgr.de/gdvw/0.4
children Kuerzel Name
used by
element GDVW_API_Methode/GeometrieTyp
source <xs:complexType name="GDVW_API_PickGeometrieTyp">
 
<xs:sequence>
   
<xs:element name="Kuerzel" minOccurs="1" maxOccurs="1">
     
<xs:simpleType>
       
<xs:restriction base="xs:string">
         
<xs:enumeration value="P"/>
         
<xs:enumeration value="L"/>
         
<xs:enumeration value="F"/>
         
<xs:enumeration value="MP"/>
         
<xs:enumeration value="ML"/>
         
<xs:enumeration value="MF"/>
       
</xs:restriction>
     
</xs:simpleType>
   
</xs:element>
   
<xs:element name="Name" minOccurs="1" maxOccurs="1">
     
<xs:simpleType>
       
<xs:restriction base="xs:string">
         
<xs:enumeration value="Point"/>
         
<xs:enumeration value="Line"/>
         
<xs:enumeration value="Polygon"/>
         
<xs:enumeration value="Multipoint"/>
         
<xs:enumeration value="Multiline"/>
         
<xs:enumeration value="Multipolygon"/>
       
</xs:restriction>
     
</xs:simpleType>
   
</xs:element>
 
</xs:sequence>
</xs:complexType>

element GDVW_API_PickGeometrieTyp/Kuerzel
diagram gdvw_v0.4_diagrams/gdvw_v0.4_p124.png
type restriction of xs:string
properties
content simple
facets
Kind Value Annotation
enumeration P
enumeration L
enumeration F
enumeration MP
enumeration ML
enumeration MF
source <xs:element name="Kuerzel" minOccurs="1" maxOccurs="1">
 
<xs:simpleType>
   
<xs:restriction base="xs:string">
     
<xs:enumeration value="P"/>
     
<xs:enumeration value="L"/>
     
<xs:enumeration value="F"/>
     
<xs:enumeration value="MP"/>
     
<xs:enumeration value="ML"/>
     
<xs:enumeration value="MF"/>
   
</xs:restriction>
 
</xs:simpleType>
</xs:element>

element GDVW_API_PickGeometrieTyp/Name
diagram gdvw_v0.4_diagrams/gdvw_v0.4_p125.png
type restriction of xs:string
properties
content simple
facets
Kind Value Annotation
enumeration Point
enumeration Line
enumeration Polygon
enumeration Multipoint
enumeration Multiline
enumeration Multipolygon
source <xs:element name="Name" minOccurs="1" maxOccurs="1">
 
<xs:simpleType>
   
<xs:restriction base="xs:string">
     
<xs:enumeration value="Point"/>
     
<xs:enumeration value="Line"/>
     
<xs:enumeration value="Polygon"/>
     
<xs:enumeration value="Multipoint"/>
     
<xs:enumeration value="Multiline"/>
     
<xs:enumeration value="Multipolygon"/>
   
</xs:restriction>
 
</xs:simpleType>
</xs:element>

complexType GDVW_API_PickHoehenref
diagram gdvw_v0.4_diagrams/gdvw_v0.4_p126.png
namespace https://schemas.bgr.de/gdvw/0.4
children Kuerzel Name
used by
element GDVW_API_MethodeBohrung/EPSGCoordZ
source <xs:complexType name="GDVW_API_PickHoehenref">
 
<xs:sequence>
   
<xs:element name="Kuerzel" minOccurs="1" maxOccurs="1">
     
<xs:simpleType>
       
<xs:restriction base="xs:string">
         
<xs:enumeration value="-"/>
         
<xs:enumeration value="HN"/>
         
<xs:enumeration value="LAT"/>
         
<xs:enumeration value="NA"/>
         
<xs:enumeration value="NAP"/>
         
<xs:enumeration value="NH"/>
         
<xs:enumeration value="NH16"/>
         
<xs:enumeration value="NHN"/>
         
<xs:enumeration value="NN"/>
         
<xs:enumeration value="SKN"/>
       
</xs:restriction>
     
</xs:simpleType>
   
</xs:element>
   
<xs:element name="Name" minOccurs="1" maxOccurs="1">
     
<xs:simpleType>
       
<xs:restriction base="xs:string">
         
<xs:enumeration value="unbekannt"/>
         
<xs:enumeration value="Höhennull nach Kronstädter Pegel [HS150; EPSG:5785]"/>
         
<xs:enumeration value="Lowest Astronomical Tide [EPSG:5861]"/>
         
<xs:enumeration value="Normal Null des Alten Systems [DHHN12; EPSG:7699]"/>
         
<xs:enumeration value="Normaal Amsterdams Peil [bis 1878; EPSG:5709]"/>
         
<xs:enumeration value="Normalhöhennull 1985 [bezogen auf DHHN85; EPSG:5784]"/>
         
<xs:enumeration value="Deutsches Haupthöhennetz 2016 [DHHN2016; EPSG:7837]"/>
         
<xs:enumeration value="Normalhöhennull [bezogen auf DHHN92; EPSG:5783]"/>
         
<xs:enumeration value="Normal Null [bezogen auf NHP1912, Berlin]"/>
         
<xs:enumeration value="Seekartennull [bis 2004; EPSG:5864]"/>
       
</xs:restriction>
     
</xs:simpleType>
   
</xs:element>
 
</xs:sequence>
</xs:complexType>

element GDVW_API_PickHoehenref/Kuerzel
diagram gdvw_v0.4_diagrams/gdvw_v0.4_p127.png
type restriction of xs:string
properties
content simple
facets
Kind Value Annotation
enumeration -
enumeration HN
enumeration LAT
enumeration NA
enumeration NAP
enumeration NH
enumeration NH16
enumeration NHN
enumeration NN
enumeration SKN
source <xs:element name="Kuerzel" minOccurs="1" maxOccurs="1">
 
<xs:simpleType>
   
<xs:restriction base="xs:string">
     
<xs:enumeration value="-"/>
     
<xs:enumeration value="HN"/>
     
<xs:enumeration value="LAT"/>
     
<xs:enumeration value="NA"/>
     
<xs:enumeration value="NAP"/>
     
<xs:enumeration value="NH"/>
     
<xs:enumeration value="NH16"/>
     
<xs:enumeration value="NHN"/>
     
<xs:enumeration value="NN"/>
     
<xs:enumeration value="SKN"/>
   
</xs:restriction>
 
</xs:simpleType>
</xs:element>

element GDVW_API_PickHoehenref/Name
diagram gdvw_v0.4_diagrams/gdvw_v0.4_p128.png
type restriction of xs:string
properties
content simple
facets
Kind Value Annotation
enumeration unbekannt
enumeration Höhennull nach Kronstädter Pegel [HS150; EPSG:5785]
enumeration Lowest Astronomical Tide [EPSG:5861]
enumeration Normal Null des Alten Systems [DHHN12; EPSG:7699]
enumeration Normaal Amsterdams Peil [bis 1878; EPSG:5709]
enumeration Normalhöhennull 1985 [bezogen auf DHHN85; EPSG:5784]
enumeration Deutsches Haupthöhennetz 2016 [DHHN2016; EPSG:7837]
enumeration Normalhöhennull [bezogen auf DHHN92; EPSG:5783]
enumeration Normal Null [bezogen auf NHP1912, Berlin]
enumeration Seekartennull [bis 2004; EPSG:5864]
source <xs:element name="Name" minOccurs="1" maxOccurs="1">
 
<xs:simpleType>
   
<xs:restriction base="xs:string">
     
<xs:enumeration value="unbekannt"/>
     
<xs:enumeration value="Höhennull nach Kronstädter Pegel [HS150; EPSG:5785]"/>
     
<xs:enumeration value="Lowest Astronomical Tide [EPSG:5861]"/>
     
<xs:enumeration value="Normal Null des Alten Systems [DHHN12; EPSG:7699]"/>
     
<xs:enumeration value="Normaal Amsterdams Peil [bis 1878; EPSG:5709]"/>
     
<xs:enumeration value="Normalhöhennull 1985 [bezogen auf DHHN85; EPSG:5784]"/>
     
<xs:enumeration value="Deutsches Haupthöhennetz 2016 [DHHN2016; EPSG:7837]"/>
     
<xs:enumeration value="Normalhöhennull [bezogen auf DHHN92; EPSG:5783]"/>
     
<xs:enumeration value="Normal Null [bezogen auf NHP1912, Berlin]"/>
     
<xs:enumeration value="Seekartennull [bis 2004; EPSG:5864]"/>
   
</xs:restriction>
 
</xs:simpleType>
</xs:element>

complexType GDVW_API_PickKHZ
diagram gdvw_v0.4_diagrams/gdvw_v0.4_p129.png
namespace https://schemas.bgr.de/gdvw/0.4
children Kuerzel Name
used by
elements GDVW_API_MethodeSES/Frequenz GDVW_API_MethodeMBES/Frequenz GDVW_API_MethodeSSS/Frequenz
source <xs:complexType name="GDVW_API_PickKHZ">
 
<xs:sequence>
   
<xs:element name="Kuerzel">
     
<xs:simpleType>
       
<xs:restriction base="xs:string">
         
<xs:enumeration value="-"/>
         
<xs:enumeration value="10"/>
         
<xs:enumeration value="40"/>
         
<xs:enumeration value="100"/>
         
<xs:enumeration value="400"/>
         
<xs:enumeration value="600"/>
         
<xs:enumeration value="SON"/>
       
</xs:restriction>
     
</xs:simpleType>
   
</xs:element>
   
<xs:element name="Name">
     
<xs:simpleType>
       
<xs:restriction base="xs:string">
         
<xs:enumeration value="unbekannt"/>
         
<xs:enumeration value="0 - 10 kHz"/>
         
<xs:enumeration value="10 - 40 kHz"/>
         
<xs:enumeration value="40 - 100 kHz"/>
         
<xs:enumeration value="100 - 400 kHz"/>
         
<xs:enumeration value="300 - 600 kHz"/>
         
<xs:enumeration value="Sonstige"/>
       
</xs:restriction>
     
</xs:simpleType>
   
</xs:element>
 
</xs:sequence>
</xs:complexType>

element GDVW_API_PickKHZ/Kuerzel
diagram gdvw_v0.4_diagrams/gdvw_v0.4_p130.png
type restriction of xs:string
properties
content simple
facets
Kind Value Annotation
enumeration -
enumeration 10
enumeration 40
enumeration 100
enumeration 400
enumeration 600
enumeration SON
source <xs:element name="Kuerzel">
 
<xs:simpleType>
   
<xs:restriction base="xs:string">
     
<xs:enumeration value="-"/>
     
<xs:enumeration value="10"/>
     
<xs:enumeration value="40"/>
     
<xs:enumeration value="100"/>
     
<xs:enumeration value="400"/>
     
<xs:enumeration value="600"/>
     
<xs:enumeration value="SON"/>
   
</xs:restriction>
 
</xs:simpleType>
</xs:element>

element GDVW_API_PickKHZ/Name
diagram gdvw_v0.4_diagrams/gdvw_v0.4_p131.png
type restriction of xs:string
properties
content simple
facets
Kind Value Annotation
enumeration unbekannt
enumeration 0 - 10 kHz
enumeration 10 - 40 kHz
enumeration 40 - 100 kHz
enumeration 100 - 400 kHz
enumeration 300 - 600 kHz
enumeration Sonstige
source <xs:element name="Name">
 
<xs:simpleType>
   
<xs:restriction base="xs:string">
     
<xs:enumeration value="unbekannt"/>
     
<xs:enumeration value="0 - 10 kHz"/>
     
<xs:enumeration value="10 - 40 kHz"/>
     
<xs:enumeration value="40 - 100 kHz"/>
     
<xs:enumeration value="100 - 400 kHz"/>
     
<xs:enumeration value="300 - 600 kHz"/>
     
<xs:enumeration value="Sonstige"/>
   
</xs:restriction>
 
</xs:simpleType>
</xs:element>

complexType GDVW_API_PickKontaktKategorie
diagram gdvw_v0.4_diagrams/gdvw_v0.4_p132.png
namespace https://schemas.bgr.de/gdvw/0.4
children Kuerzel Name
used by
element GDVW_API_Kontakt/KontaktKategorie
source <xs:complexType name="GDVW_API_PickKontaktKategorie">
 
<xs:sequence>
   
<xs:element name="Kuerzel" minOccurs="1" maxOccurs="1">
     
<xs:simpleType>
       
<xs:restriction base="xs:string">
         
<xs:enumeration value="-"/>
         
<xs:enumeration value="DI"/>
         
<xs:enumeration value="AI"/>
         
<xs:enumeration value="BE"/>
         
<xs:enumeration value="BF"/>
         
<xs:enumeration value="AG"/>
         
<xs:enumeration value="AN"/>
       
</xs:restriction>
     
</xs:simpleType>
   
</xs:element>
   
<xs:element name="Name" minOccurs="1" maxOccurs="1">
     
<xs:simpleType>
       
<xs:restriction base="xs:string">
         
<xs:enumeration value="unbekannt"/>
         
<xs:enumeration value="Dateninhaber"/>
         
<xs:enumeration value="Anzeigende Institution"/>
         
<xs:enumeration value="Berater"/>
         
<xs:enumeration value="Bohrfirma"/>
         
<xs:enumeration value="Auftraggeber"/>
         
<xs:enumeration value="Auftragnehmer"/>
       
</xs:restriction>
     
</xs:simpleType>
   
</xs:element>
 
</xs:sequence>
</xs:complexType>

element GDVW_API_PickKontaktKategorie/Kuerzel
diagram gdvw_v0.4_diagrams/gdvw_v0.4_p133.png
type restriction of xs:string
properties
content simple
facets
Kind Value Annotation
enumeration -
enumeration DI
enumeration AI
enumeration BE
enumeration BF
enumeration AG
enumeration AN
source <xs:element name="Kuerzel" minOccurs="1" maxOccurs="1">
 
<xs:simpleType>
   
<xs:restriction base="xs:string">
     
<xs:enumeration value="-"/>
     
<xs:enumeration value="DI"/>
     
<xs:enumeration value="AI"/>
     
<xs:enumeration value="BE"/>
     
<xs:enumeration value="BF"/>
     
<xs:enumeration value="AG"/>
     
<xs:enumeration value="AN"/>
   
</xs:restriction>
 
</xs:simpleType>
</xs:element>

element GDVW_API_PickKontaktKategorie/Name
diagram gdvw_v0.4_diagrams/gdvw_v0.4_p134.png
type restriction of xs:string
properties
content simple
facets
Kind Value Annotation
enumeration unbekannt
enumeration Dateninhaber
enumeration Anzeigende Institution
enumeration Berater
enumeration Bohrfirma
enumeration Auftraggeber
enumeration Auftragnehmer
source <xs:element name="Name" minOccurs="1" maxOccurs="1">
 
<xs:simpleType>
   
<xs:restriction base="xs:string">
     
<xs:enumeration value="unbekannt"/>
     
<xs:enumeration value="Dateninhaber"/>
     
<xs:enumeration value="Anzeigende Institution"/>
     
<xs:enumeration value="Berater"/>
     
<xs:enumeration value="Bohrfirma"/>
     
<xs:enumeration value="Auftraggeber"/>
     
<xs:enumeration value="Auftragnehmer"/>
   
</xs:restriction>
 
</xs:simpleType>
</xs:element>

complexType GDVW_API_PickMethode
diagram gdvw_v0.4_diagrams/gdvw_v0.4_p135.png
namespace https://schemas.bgr.de/gdvw/0.4
children Kuerzel Name
source <xs:complexType name="GDVW_API_PickMethode">
 
<xs:sequence>
   
<xs:element name="Kuerzel" minOccurs="1" maxOccurs="1">
     
<xs:simpleType>
       
<xs:restriction base="xs:string">
         
<xs:enumeration value="B"/>
         
<xs:enumeration value="SM"/>
         
<xs:enumeration value="LAB"/>
         
<xs:enumeration value="SO"/>
       
</xs:restriction>
     
</xs:simpleType>
   
</xs:element>
   
<xs:element name="Name" minOccurs="1" maxOccurs="1">
     
<xs:simpleType>
       
<xs:restriction base="xs:string">
         
<xs:enumeration value="Bohrung"/>
         
<xs:enumeration value="Seismik"/>
         
<xs:enumeration value="Laboruntersuchung"/>
         
<xs:enumeration value="Sonstige"/>
       
</xs:restriction>
     
</xs:simpleType>
   
</xs:element>
 
</xs:sequence>
</xs:complexType>

element GDVW_API_PickMethode/Kuerzel
diagram gdvw_v0.4_diagrams/gdvw_v0.4_p136.png
type restriction of xs:string
properties
content simple
facets
Kind Value Annotation
enumeration B
enumeration SM
enumeration LAB
enumeration SO
source <xs:element name="Kuerzel" minOccurs="1" maxOccurs="1">
 
<xs:simpleType>
   
<xs:restriction base="xs:string">
     
<xs:enumeration value="B"/>
     
<xs:enumeration value="SM"/>
     
<xs:enumeration value="LAB"/>
     
<xs:enumeration value="SO"/>
   
</xs:restriction>
 
</xs:simpleType>
</xs:element>

element GDVW_API_PickMethode/Name
diagram gdvw_v0.4_diagrams/gdvw_v0.4_p137.png
type restriction of xs:string
properties
content simple
facets
Kind Value Annotation
enumeration Bohrung
enumeration Seismik
enumeration Laboruntersuchung
enumeration Sonstige
source <xs:element name="Name" minOccurs="1" maxOccurs="1">
 
<xs:simpleType>
   
<xs:restriction base="xs:string">
     
<xs:enumeration value="Bohrung"/>
     
<xs:enumeration value="Seismik"/>
     
<xs:enumeration value="Laboruntersuchung"/>
     
<xs:enumeration value="Sonstige"/>
   
</xs:restriction>
 
</xs:simpleType>
</xs:element>

complexType GDVW_API_PickMethodenGruppe
diagram gdvw_v0.4_diagrams/gdvw_v0.4_p138.png
namespace https://schemas.bgr.de/gdvw/0.4
children Kuerzel Name
used by
element GDVW_API_JoinMethodeLaborAnalytik/Beprobungszweck
source <xs:complexType name="GDVW_API_PickMethodenGruppe">
 
<xs:sequence>
   
<xs:element name="Kuerzel" minOccurs="1" maxOccurs="1">
     
<xs:simpleType>
       
<xs:restriction base="xs:string">
         
<xs:enumeration value="-"/>
         
<xs:enumeration value="AA"/>
         
<xs:enumeration value="BK"/>
         
<xs:enumeration value="GC"/>
         
<xs:enumeration value="GP"/>
         
<xs:enumeration value="GT"/>
         
<xs:enumeration value="HY"/>
         
<xs:enumeration value="PA"/>
         
<xs:enumeration value="MN"/>
         
<xs:enumeration value="TV"/>
         
<xs:enumeration value="ROH"/>
         
<xs:enumeration value="SPH"/>
         
<xs:enumeration value="WU"/>
         
<xs:enumeration value="AR"/>
         
<xs:enumeration value="SON"/>
         
<xs:enumeration value="BEL"/>
       
</xs:restriction>
     
</xs:simpleType>
   
</xs:element>
   
<xs:element name="Name" minOccurs="1" maxOccurs="1">
     
<xs:simpleType>
       
<xs:restriction base="xs:string">
         
<xs:enumeration value="unbekannt"/>
         
<xs:enumeration value="Absolute Altersbestimmung"/>
         
<xs:enumeration value="Bodenkundliche Untersuchung, allgemein"/>
         
<xs:enumeration value="Geochemische Untersuchung, allgemein"/>
         
<xs:enumeration value="Geophysikalische Untersuchung, allgemein"/>
         
<xs:enumeration value="Ingenieurgeologisch/Geotechnische Untersuchung"/>
         
<xs:enumeration value="Hydrogeologische Untersuchungen"/>
         
<xs:enumeration value="Paläontologische Untersuchungen"/>
         
<xs:enumeration value="Mineralogische und Petrographische Untersuchungen"/>
         
<xs:enumeration value="Untersuchungen zur technischen Verwendbarkeit"/>
         
<xs:enumeration value="Rohstoffgeologische Untersuchung"/>
         
<xs:enumeration value="Petrophysikalische Untersuchung"/>
         
<xs:enumeration value="Wasseruntersuchung"/>
         
<xs:enumeration value="Archäologische Untersuchung"/>
         
<xs:enumeration value="sonstiger Zweck"/>
         
<xs:enumeration value="Belegprobe/Kernlager"/>
       
</xs:restriction>
     
</xs:simpleType>
   
</xs:element>
 
</xs:sequence>
</xs:complexType>

element GDVW_API_PickMethodenGruppe/Kuerzel
diagram gdvw_v0.4_diagrams/gdvw_v0.4_p139.png
type restriction of xs:string
properties
content simple
facets
Kind Value Annotation
enumeration -
enumeration AA
enumeration BK
enumeration GC
enumeration GP
enumeration GT
enumeration HY
enumeration PA
enumeration MN
enumeration TV
enumeration ROH
enumeration SPH
enumeration WU
enumeration AR
enumeration SON
enumeration BEL
source <xs:element name="Kuerzel" minOccurs="1" maxOccurs="1">
 
<xs:simpleType>
   
<xs:restriction base="xs:string">
     
<xs:enumeration value="-"/>
     
<xs:enumeration value="AA"/>
     
<xs:enumeration value="BK"/>
     
<xs:enumeration value="GC"/>
     
<xs:enumeration value="GP"/>
     
<xs:enumeration value="GT"/>
     
<xs:enumeration value="HY"/>
     
<xs:enumeration value="PA"/>
     
<xs:enumeration value="MN"/>
     
<xs:enumeration value="TV"/>
     
<xs:enumeration value="ROH"/>
     
<xs:enumeration value="SPH"/>
     
<xs:enumeration value="WU"/>
     
<xs:enumeration value="AR"/>
     
<xs:enumeration value="SON"/>
     
<xs:enumeration value="BEL"/>
   
</xs:restriction>
 
</xs:simpleType>
</xs:element>

element GDVW_API_PickMethodenGruppe/Name
diagram gdvw_v0.4_diagrams/gdvw_v0.4_p140.png
type restriction of xs:string
properties
content simple
facets
Kind Value Annotation
enumeration unbekannt
enumeration Absolute Altersbestimmung
enumeration Bodenkundliche Untersuchung, allgemein
enumeration Geochemische Untersuchung, allgemein
enumeration Geophysikalische Untersuchung, allgemein
enumeration Ingenieurgeologisch/Geotechnische Untersuchung
enumeration Hydrogeologische Untersuchungen
enumeration Paläontologische Untersuchungen
enumeration Mineralogische und Petrographische Untersuchungen
enumeration Untersuchungen zur technischen Verwendbarkeit
enumeration Rohstoffgeologische Untersuchung
enumeration Petrophysikalische Untersuchung
enumeration Wasseruntersuchung
enumeration Archäologische Untersuchung
enumeration sonstiger Zweck
enumeration Belegprobe/Kernlager
source <xs:element name="Name" minOccurs="1" maxOccurs="1">
 
<xs:simpleType>
   
<xs:restriction base="xs:string">
     
<xs:enumeration value="unbekannt"/>
     
<xs:enumeration value="Absolute Altersbestimmung"/>
     
<xs:enumeration value="Bodenkundliche Untersuchung, allgemein"/>
     
<xs:enumeration value="Geochemische Untersuchung, allgemein"/>
     
<xs:enumeration value="Geophysikalische Untersuchung, allgemein"/>
     
<xs:enumeration value="Ingenieurgeologisch/Geotechnische Untersuchung"/>
     
<xs:enumeration value="Hydrogeologische Untersuchungen"/>
     
<xs:enumeration value="Paläontologische Untersuchungen"/>
     
<xs:enumeration value="Mineralogische und Petrographische Untersuchungen"/>
     
<xs:enumeration value="Untersuchungen zur technischen Verwendbarkeit"/>
     
<xs:enumeration value="Rohstoffgeologische Untersuchung"/>
     
<xs:enumeration value="Petrophysikalische Untersuchung"/>
     
<xs:enumeration value="Wasseruntersuchung"/>
     
<xs:enumeration value="Archäologische Untersuchung"/>
     
<xs:enumeration value="sonstiger Zweck"/>
     
<xs:enumeration value="Belegprobe/Kernlager"/>
   
</xs:restriction>
 
</xs:simpleType>
</xs:element>

complexType GDVW_API_PickProcessingStatusMagnetik
diagram gdvw_v0.4_diagrams/gdvw_v0.4_p141.png
namespace https://schemas.bgr.de/gdvw/0.4
children Kuerzel Name
used by
elements GDVW_API_MethodeMagnetik/ProcessingStatus GDVW_API_MethodeEM/ProcessingStatus GDVW_API_MethodeGravimetrie/ProcessingStatus
source <xs:complexType name="GDVW_API_PickProcessingStatusMagnetik">
 
<xs:sequence>
   
<xs:element name="Kuerzel">
     
<xs:simpleType>
       
<xs:restriction base="xs:string">
         
<xs:enumeration value="-"/>
         
<xs:enumeration value="RAW"/>
         
<xs:enumeration value="RM"/>
         
<xs:enumeration value="FA"/>
         
<xs:enumeration value="BA"/>
         
<xs:enumeration value="DM"/>
         
<xs:enumeration value="SON"/>
       
</xs:restriction>
     
</xs:simpleType>
   
</xs:element>
   
<xs:element name="Name">
     
<xs:simpleType>
       
<xs:restriction base="xs:string">
         
<xs:enumeration value="unbekannt"/>
         
<xs:enumeration value="Rohdaten"/>
         
<xs:enumeration value="Referenzmessung"/>
         
<xs:enumeration value="Freiluftanomalie"/>
         
<xs:enumeration value="Bouguer Anomalie"/>
         
<xs:enumeration value="Dichtemodell"/>
         
<xs:enumeration value="Sonstige"/>
       
</xs:restriction>
     
</xs:simpleType>
   
</xs:element>
 
</xs:sequence>
</xs:complexType>

element GDVW_API_PickProcessingStatusMagnetik/Kuerzel
diagram gdvw_v0.4_diagrams/gdvw_v0.4_p142.png
type restriction of xs:string
properties
content simple
facets
Kind Value Annotation
enumeration -
enumeration RAW
enumeration RM
enumeration FA
enumeration BA
enumeration DM
enumeration SON
source <xs:element name="Kuerzel">
 
<xs:simpleType>
   
<xs:restriction base="xs:string">
     
<xs:enumeration value="-"/>
     
<xs:enumeration value="RAW"/>
     
<xs:enumeration value="RM"/>
     
<xs:enumeration value="FA"/>
     
<xs:enumeration value="BA"/>
     
<xs:enumeration value="DM"/>
     
<xs:enumeration value="SON"/>
   
</xs:restriction>
 
</xs:simpleType>
</xs:element>

element GDVW_API_PickProcessingStatusMagnetik/Name
diagram gdvw_v0.4_diagrams/gdvw_v0.4_p143.png
type restriction of xs:string
properties
content simple
facets
Kind Value Annotation
enumeration unbekannt
enumeration Rohdaten
enumeration Referenzmessung
enumeration Freiluftanomalie
enumeration Bouguer Anomalie
enumeration Dichtemodell
enumeration Sonstige
source <xs:element name="Name">
 
<xs:simpleType>
   
<xs:restriction base="xs:string">
     
<xs:enumeration value="unbekannt"/>
     
<xs:enumeration value="Rohdaten"/>
     
<xs:enumeration value="Referenzmessung"/>
     
<xs:enumeration value="Freiluftanomalie"/>
     
<xs:enumeration value="Bouguer Anomalie"/>
     
<xs:enumeration value="Dichtemodell"/>
     
<xs:enumeration value="Sonstige"/>
   
</xs:restriction>
 
</xs:simpleType>
</xs:element>

complexType GDVW_API_PickProcessingStatusMBES
diagram gdvw_v0.4_diagrams/gdvw_v0.4_p144.png
namespace https://schemas.bgr.de/gdvw/0.4
children Kuerzel Name
used by
element GDVW_API_MethodeMBES/ProcessingStatus
source <xs:complexType name="GDVW_API_PickProcessingStatusMBES">
 
<xs:sequence>
   
<xs:element name="Kuerzel">
     
<xs:simpleType>
       
<xs:restriction base="xs:string">
         
<xs:enumeration value="-"/>
         
<xs:enumeration value="RAW"/>
         
<xs:enumeration value="PRO"/>
         
<xs:enumeration value="TIFF"/>
         
<xs:enumeration value="ISO"/>
         
<xs:enumeration value="SON"/>
       
</xs:restriction>
     
</xs:simpleType>
   
</xs:element>
   
<xs:element name="Name">
     
<xs:simpleType>
       
<xs:restriction base="xs:string">
         
<xs:enumeration value="unbekannt"/>
         
<xs:enumeration value="Rohdaten"/>
         
<xs:enumeration value="prozessierte Daten"/>
         
<xs:enumeration value="GeoTIFF/Grid"/>
         
<xs:enumeration value="Isolinien/contour lines"/>
         
<xs:enumeration value="Sonstige"/>
       
</xs:restriction>
     
</xs:simpleType>
   
</xs:element>
 
</xs:sequence>
</xs:complexType>

element GDVW_API_PickProcessingStatusMBES/Kuerzel
diagram gdvw_v0.4_diagrams/gdvw_v0.4_p145.png
type restriction of xs:string
properties
content simple
facets
Kind Value Annotation
enumeration -
enumeration RAW
enumeration PRO
enumeration TIFF
enumeration ISO
enumeration SON
source <xs:element name="Kuerzel">
 
<xs:simpleType>
   
<xs:restriction base="xs:string">
     
<xs:enumeration value="-"/>
     
<xs:enumeration value="RAW"/>
     
<xs:enumeration value="PRO"/>
     
<xs:enumeration value="TIFF"/>
     
<xs:enumeration value="ISO"/>
     
<xs:enumeration value="SON"/>
   
</xs:restriction>
 
</xs:simpleType>
</xs:element>

element GDVW_API_PickProcessingStatusMBES/Name
diagram gdvw_v0.4_diagrams/gdvw_v0.4_p146.png
type restriction of xs:string
properties
content simple
facets
Kind Value Annotation
enumeration unbekannt
enumeration Rohdaten
enumeration prozessierte Daten
enumeration GeoTIFF/Grid
enumeration Isolinien/contour lines
enumeration Sonstige
source <xs:element name="Name">
 
<xs:simpleType>
   
<xs:restriction base="xs:string">
     
<xs:enumeration value="unbekannt"/>
     
<xs:enumeration value="Rohdaten"/>
     
<xs:enumeration value="prozessierte Daten"/>
     
<xs:enumeration value="GeoTIFF/Grid"/>
     
<xs:enumeration value="Isolinien/contour lines"/>
     
<xs:enumeration value="Sonstige"/>
   
</xs:restriction>
 
</xs:simpleType>
</xs:element>

complexType GDVW_API_PickProcessingStatusSeismik
diagram gdvw_v0.4_diagrams/gdvw_v0.4_p147.png
namespace https://schemas.bgr.de/gdvw/0.4
children Kuerzel Name
used by
element GDVW_API_MethodeSeismik/ProcessingStatus
source <xs:complexType name="GDVW_API_PickProcessingStatusSeismik">
 
<xs:sequence>
   
<xs:element name="Kuerzel">
     
<xs:simpleType>
       
<xs:restriction base="xs:string">
         
<xs:enumeration value="-"/>
         
<xs:enumeration value="RAW"/>
         
<xs:enumeration value="STK"/>
         
<xs:enumeration value="PSTM"/>
         
<xs:enumeration value="PSDM"/>
         
<xs:enumeration value="TM"/>
         
<xs:enumeration value="DM"/>
         
<xs:enumeration value="VM"/>
         
<xs:enumeration value="CSG"/>
         
<xs:enumeration value="COG"/>
         
<xs:enumeration value="CRG"/>
         
<xs:enumeration value="SO"/>
       
</xs:restriction>
     
</xs:simpleType>
   
</xs:element>
   
<xs:element name="Name">
     
<xs:simpleType>
       
<xs:restriction base="xs:string">
         
<xs:enumeration value="unbekannt"/>
         
<xs:enumeration value="Rohdaten"/>
         
<xs:enumeration value="(CMP-)Stack"/>
         
<xs:enumeration value="Prestack Time Migration"/>
         
<xs:enumeration value="Prestack Depth Migration"/>
         
<xs:enumeration value="Poststack Time Migration"/>
         
<xs:enumeration value="Poststack Depth Migration"/>
         
<xs:enumeration value="Velocity Model"/>
         
<xs:enumeration value="Common Shot Gather"/>
         
<xs:enumeration value="Common Offset Gather"/>
         
<xs:enumeration value="Common Receiver Gather/OBS-Sektion "/>
         
<xs:enumeration value="Sonstige"/>
       
</xs:restriction>
     
</xs:simpleType>
   
</xs:element>
 
</xs:sequence>
</xs:complexType>

element GDVW_API_PickProcessingStatusSeismik/Kuerzel
diagram gdvw_v0.4_diagrams/gdvw_v0.4_p148.png
type restriction of xs:string
properties
content simple
facets
Kind Value Annotation
enumeration -
enumeration RAW
enumeration STK
enumeration PSTM
enumeration PSDM
enumeration TM
enumeration DM
enumeration VM
enumeration CSG
enumeration COG
enumeration CRG
enumeration SO
source <xs:element name="Kuerzel">
 
<xs:simpleType>
   
<xs:restriction base="xs:string">
     
<xs:enumeration value="-"/>
     
<xs:enumeration value="RAW"/>
     
<xs:enumeration value="STK"/>
     
<xs:enumeration value="PSTM"/>
     
<xs:enumeration value="PSDM"/>
     
<xs:enumeration value="TM"/>
     
<xs:enumeration value="DM"/>
     
<xs:enumeration value="VM"/>
     
<xs:enumeration value="CSG"/>
     
<xs:enumeration value="COG"/>
     
<xs:enumeration value="CRG"/>
     
<xs:enumeration value="SO"/>
   
</xs:restriction>
 
</xs:simpleType>
</xs:element>

element GDVW_API_PickProcessingStatusSeismik/Name
diagram gdvw_v0.4_diagrams/gdvw_v0.4_p149.png
type restriction of xs:string
properties
content simple
facets
Kind Value Annotation
enumeration unbekannt
enumeration Rohdaten
enumeration (CMP-)Stack
enumeration Prestack Time Migration
enumeration Prestack Depth Migration
enumeration Poststack Time Migration
enumeration Poststack Depth Migration
enumeration Velocity Model
enumeration Common Shot Gather
enumeration Common Offset Gather
enumeration Common Receiver Gather/OBS-Sektion
enumeration Sonstige
source <xs:element name="Name">
 
<xs:simpleType>
   
<xs:restriction base="xs:string">
     
<xs:enumeration value="unbekannt"/>
     
<xs:enumeration value="Rohdaten"/>
     
<xs:enumeration value="(CMP-)Stack"/>
     
<xs:enumeration value="Prestack Time Migration"/>
     
<xs:enumeration value="Prestack Depth Migration"/>
     
<xs:enumeration value="Poststack Time Migration"/>
     
<xs:enumeration value="Poststack Depth Migration"/>
     
<xs:enumeration value="Velocity Model"/>
     
<xs:enumeration value="Common Shot Gather"/>
     
<xs:enumeration value="Common Offset Gather"/>
     
<xs:enumeration value="Common Receiver Gather/OBS-Sektion "/>
     
<xs:enumeration value="Sonstige"/>
   
</xs:restriction>
 
</xs:simpleType>
</xs:element>

complexType GDVW_API_PickProcessingStatusSES
diagram gdvw_v0.4_diagrams/gdvw_v0.4_p150.png
namespace https://schemas.bgr.de/gdvw/0.4
children Kuerzel Name
used by
element GDVW_API_MethodeSES/ProcessingStatus
source <xs:complexType name="GDVW_API_PickProcessingStatusSES">
 
<xs:sequence>
   
<xs:element name="Kuerzel">
     
<xs:simpleType>
       
<xs:restriction base="xs:string">
         
<xs:enumeration value="-"/>
         
<xs:enumeration value="RAW"/>
         
<xs:enumeration value="EH"/>
         
<xs:enumeration value="SO"/>
       
</xs:restriction>
     
</xs:simpleType>
   
</xs:element>
   
<xs:element name="Name">
     
<xs:simpleType>
       
<xs:restriction base="xs:string">
         
<xs:enumeration value="unbekannt"/>
         
<xs:enumeration value="Rohdaten"/>
         
<xs:enumeration value="Einhüllende"/>
         
<xs:enumeration value="Sonstige"/>
       
</xs:restriction>
     
</xs:simpleType>
   
</xs:element>
 
</xs:sequence>
</xs:complexType>

element GDVW_API_PickProcessingStatusSES/Kuerzel
diagram gdvw_v0.4_diagrams/gdvw_v0.4_p151.png
type restriction of xs:string
properties
content simple
facets
Kind Value Annotation
enumeration -
enumeration RAW
enumeration EH
enumeration SO
source <xs:element name="Kuerzel">
 
<xs:simpleType>
   
<xs:restriction base="xs:string">
     
<xs:enumeration value="-"/>
     
<xs:enumeration value="RAW"/>
     
<xs:enumeration value="EH"/>
     
<xs:enumeration value="SO"/>
   
</xs:restriction>
 
</xs:simpleType>
</xs:element>

element GDVW_API_PickProcessingStatusSES/Name
diagram gdvw_v0.4_diagrams/gdvw_v0.4_p152.png
type restriction of xs:string
properties
content simple
facets
Kind Value Annotation
enumeration unbekannt
enumeration Rohdaten
enumeration Einhüllende
enumeration Sonstige
source <xs:element name="Name">
 
<xs:simpleType>
   
<xs:restriction base="xs:string">
     
<xs:enumeration value="unbekannt"/>
     
<xs:enumeration value="Rohdaten"/>
     
<xs:enumeration value="Einhüllende"/>
     
<xs:enumeration value="Sonstige"/>
   
</xs:restriction>
 
</xs:simpleType>
</xs:element>

complexType GDVW_API_PickProcessingStatusSSS
diagram gdvw_v0.4_diagrams/gdvw_v0.4_p153.png
namespace https://schemas.bgr.de/gdvw/0.4
children Kuerzel Name
used by
element GDVW_API_MethodeSSS/ProcessingStatus
source <xs:complexType name="GDVW_API_PickProcessingStatusSSS">
 
<xs:sequence>
   
<xs:element name="Kuerzel">
     
<xs:simpleType>
       
<xs:restriction base="xs:string">
         
<xs:enumeration value="-"/>
         
<xs:enumeration value="RAW"/>
         
<xs:enumeration value="PRO1"/>
         
<xs:enumeration value="PRO2"/>
         
<xs:enumeration value="TIFF"/>
         
<xs:enumeration value="SON"/>
       
</xs:restriction>
     
</xs:simpleType>
   
</xs:element>
   
<xs:element name="Name">
     
<xs:simpleType>
       
<xs:restriction base="xs:string">
         
<xs:enumeration value="unbekannt"/>
         
<xs:enumeration value="Rohdaten"/>
         
<xs:enumeration value="prozessierte Daten (slant range correction, etc.)"/>
         
<xs:enumeration value='prozessierte Daten (mit Kernen, Korngrößenanalysen o.ä. "geeicht")'/>
         
<xs:enumeration value="GeoTIFF/Grid"/>
         
<xs:enumeration value="Sonstige"/>
       
</xs:restriction>
     
</xs:simpleType>
   
</xs:element>
 
</xs:sequence>
</xs:complexType>

element GDVW_API_PickProcessingStatusSSS/Kuerzel
diagram gdvw_v0.4_diagrams/gdvw_v0.4_p154.png
type restriction of xs:string
properties
content simple
facets
Kind Value Annotation
enumeration -
enumeration RAW
enumeration PRO1
enumeration PRO2
enumeration TIFF
enumeration SON
source <xs:element name="Kuerzel">
 
<xs:simpleType>
   
<xs:restriction base="xs:string">
     
<xs:enumeration value="-"/>
     
<xs:enumeration value="RAW"/>
     
<xs:enumeration value="PRO1"/>
     
<xs:enumeration value="PRO2"/>
     
<xs:enumeration value="TIFF"/>
     
<xs:enumeration value="SON"/>
   
</xs:restriction>
 
</xs:simpleType>
</xs:element>

element GDVW_API_PickProcessingStatusSSS/Name
diagram gdvw_v0.4_diagrams/gdvw_v0.4_p155.png
type restriction of xs:string
properties
content simple
facets
Kind Value Annotation
enumeration unbekannt
enumeration Rohdaten
enumeration prozessierte Daten (slant range correction, etc.)
enumeration prozessierte Daten (mit Kernen, Korngrößenanalysen o.ä. "geeicht")
enumeration GeoTIFF/Grid
enumeration Sonstige
source <xs:element name="Name">
 
<xs:simpleType>
   
<xs:restriction base="xs:string">
     
<xs:enumeration value="unbekannt"/>
     
<xs:enumeration value="Rohdaten"/>
     
<xs:enumeration value="prozessierte Daten (slant range correction, etc.)"/>
     
<xs:enumeration value='prozessierte Daten (mit Kernen, Korngrößenanalysen o.ä. "geeicht")'/>
     
<xs:enumeration value="GeoTIFF/Grid"/>
     
<xs:enumeration value="Sonstige"/>
   
</xs:restriction>
 
</xs:simpleType>
</xs:element>

complexType GDVW_API_PickRegion
diagram gdvw_v0.4_diagrams/gdvw_v0.4_p156.png
namespace https://schemas.bgr.de/gdvw/0.4
children Kuerzel Name
used by
element GDVW_API_Stamm/Region
source <xs:complexType name="GDVW_API_PickRegion">
 
<xs:sequence>
   
<xs:element name="Kuerzel" minOccurs="1" maxOccurs="1">
     
<xs:simpleType>
       
<xs:restriction base="xs:string">
         
<xs:enumeration value="-"/>
         
<xs:enumeration value="O"/>
         
<xs:enumeration value="N"/>
         
<xs:enumeration value="NO"/>
       
</xs:restriction>
     
</xs:simpleType>
   
</xs:element>
   
<xs:element name="Name" minOccurs="1" maxOccurs="1">
     
<xs:simpleType>
       
<xs:restriction base="xs:string">
         
<xs:enumeration value="unbekannt"/>
         
<xs:enumeration value="Ostsee"/>
         
<xs:enumeration value="Nordsee"/>
         
<xs:enumeration value="Nord- und Ostsee"/>
       
</xs:restriction>
     
</xs:simpleType>
   
</xs:element>
 
</xs:sequence>
</xs:complexType>

element GDVW_API_PickRegion/Kuerzel
diagram gdvw_v0.4_diagrams/gdvw_v0.4_p157.png
type restriction of xs:string
properties
content simple
facets
Kind Value Annotation
enumeration -
enumeration O
enumeration N
enumeration NO
source <xs:element name="Kuerzel" minOccurs="1" maxOccurs="1">
 
<xs:simpleType>
   
<xs:restriction base="xs:string">
     
<xs:enumeration value="-"/>
     
<xs:enumeration value="O"/>
     
<xs:enumeration value="N"/>
     
<xs:enumeration value="NO"/>
   
</xs:restriction>
 
</xs:simpleType>
</xs:element>

element GDVW_API_PickRegion/Name
diagram gdvw_v0.4_diagrams/gdvw_v0.4_p158.png
type restriction of xs:string
properties
content simple
facets
Kind Value Annotation
enumeration unbekannt
enumeration Ostsee
enumeration Nordsee
enumeration Nord- und Ostsee
source <xs:element name="Name" minOccurs="1" maxOccurs="1">
 
<xs:simpleType>
   
<xs:restriction base="xs:string">
     
<xs:enumeration value="unbekannt"/>
     
<xs:enumeration value="Ostsee"/>
     
<xs:enumeration value="Nordsee"/>
     
<xs:enumeration value="Nord- und Ostsee"/>
   
</xs:restriction>
 
</xs:simpleType>
</xs:element>

complexType GDVW_API_PickSeismischeQuelle
diagram gdvw_v0.4_diagrams/gdvw_v0.4_p159.png
namespace https://schemas.bgr.de/gdvw/0.4
children Kuerzel Name
used by
element GDVW_API_MethodeSeismik/SeismischeQuelle
source <xs:complexType name="GDVW_API_PickSeismischeQuelle">
 
<xs:sequence>
   
<xs:element name="Kuerzel" minOccurs="1" maxOccurs="1">
     
<xs:simpleType>
       
<xs:restriction base="xs:string">
         
<xs:enumeration value="-"/>
         
<xs:enumeration value="AG"/>
         
<xs:enumeration value="WG"/>
         
<xs:enumeration value="BO"/>
         
<xs:enumeration value="SP"/>
         
<xs:enumeration value="SO"/>
       
</xs:restriction>
     
</xs:simpleType>
   
</xs:element>
   
<xs:element name="Name" minOccurs="1" maxOccurs="1">
     
<xs:simpleType>
       
<xs:restriction base="xs:string">
         
<xs:enumeration value="unbekannt"/>
         
<xs:enumeration value="Airgun (Array)"/>
         
<xs:enumeration value="Watergun"/>
         
<xs:enumeration value="Boomer"/>
         
<xs:enumeration value="Sparker"/>
         
<xs:enumeration value="Sonstige"/>
       
</xs:restriction>
     
</xs:simpleType>
   
</xs:element>
 
</xs:sequence>
</xs:complexType>

element GDVW_API_PickSeismischeQuelle/Kuerzel
diagram gdvw_v0.4_diagrams/gdvw_v0.4_p160.png
type restriction of xs:string
properties
content simple
facets
Kind Value Annotation
enumeration -
enumeration AG
enumeration WG
enumeration BO
enumeration SP
enumeration SO
source <xs:element name="Kuerzel" minOccurs="1" maxOccurs="1">
 
<xs:simpleType>
   
<xs:restriction base="xs:string">
     
<xs:enumeration value="-"/>
     
<xs:enumeration value="AG"/>
     
<xs:enumeration value="WG"/>
     
<xs:enumeration value="BO"/>
     
<xs:enumeration value="SP"/>
     
<xs:enumeration value="SO"/>
   
</xs:restriction>
 
</xs:simpleType>
</xs:element>

element GDVW_API_PickSeismischeQuelle/Name
diagram gdvw_v0.4_diagrams/gdvw_v0.4_p161.png
type restriction of xs:string
properties
content simple
facets
Kind Value Annotation
enumeration unbekannt
enumeration Airgun (Array)
enumeration Watergun
enumeration Boomer
enumeration Sparker
enumeration Sonstige
source <xs:element name="Name" minOccurs="1" maxOccurs="1">
 
<xs:simpleType>
   
<xs:restriction base="xs:string">
     
<xs:enumeration value="unbekannt"/>
     
<xs:enumeration value="Airgun (Array)"/>
     
<xs:enumeration value="Watergun"/>
     
<xs:enumeration value="Boomer"/>
     
<xs:enumeration value="Sparker"/>
     
<xs:enumeration value="Sonstige"/>
   
</xs:restriction>
 
</xs:simpleType>
</xs:element>

complexType GDVW_API_PickSurveyGeometrie
diagram gdvw_v0.4_diagrams/gdvw_v0.4_p162.png
namespace https://schemas.bgr.de/gdvw/0.4
children Kuerzel Name
used by
elements GDVW_API_MethodeSeismik/SurveyGeometrie GDVW_API_MethodeSES/SurveyGeometrie GDVW_API_MethodeGravimetrie/SurveyGeometrie
source <xs:complexType name="GDVW_API_PickSurveyGeometrie">
 
<xs:sequence>
   
<xs:element name="Kuerzel">
     
<xs:simpleType>
       
<xs:restriction base="xs:string">
         
<xs:enumeration value="-"/>
         
<xs:enumeration value="2D"/>
         
<xs:enumeration value="3D"/>
         
<xs:enumeration value="OBS"/>
         
<xs:enumeration value="SON"/>
       
</xs:restriction>
     
</xs:simpleType>
   
</xs:element>
   
<xs:element name="Name">
     
<xs:simpleType>
       
<xs:restriction base="xs:string">
         
<xs:enumeration value="unbekannt"/>
         
<xs:enumeration value="2D"/>
         
<xs:enumeration value="3D"/>
         
<xs:enumeration value="Ozean Boden Seismometer"/>
         
<xs:enumeration value="Sonstige"/>
       
</xs:restriction>
     
</xs:simpleType>
   
</xs:element>
 
</xs:sequence>
</xs:complexType>

element GDVW_API_PickSurveyGeometrie/Kuerzel
diagram gdvw_v0.4_diagrams/gdvw_v0.4_p163.png
type restriction of xs:string
properties
content simple
facets
Kind Value Annotation
enumeration -
enumeration 2D
enumeration 3D
enumeration OBS
enumeration SON
source <xs:element name="Kuerzel">
 
<xs:simpleType>
   
<xs:restriction base="xs:string">
     
<xs:enumeration value="-"/>
     
<xs:enumeration value="2D"/>
     
<xs:enumeration value="3D"/>
     
<xs:enumeration value="OBS"/>
     
<xs:enumeration value="SON"/>
   
</xs:restriction>
 
</xs:simpleType>
</xs:element>

element GDVW_API_PickSurveyGeometrie/Name
diagram gdvw_v0.4_diagrams/gdvw_v0.4_p164.png
type restriction of xs:string
properties
content simple
facets
Kind Value Annotation
enumeration unbekannt
enumeration 2D
enumeration 3D
enumeration Ozean Boden Seismometer
enumeration Sonstige
source <xs:element name="Name">
 
<xs:simpleType>
   
<xs:restriction base="xs:string">
     
<xs:enumeration value="unbekannt"/>
     
<xs:enumeration value="2D"/>
     
<xs:enumeration value="3D"/>
     
<xs:enumeration value="Ozean Boden Seismometer"/>
     
<xs:enumeration value="Sonstige"/>
   
</xs:restriction>
 
</xs:simpleType>
</xs:element>

complexType GDVW_API_PickSystem
diagram gdvw_v0.4_diagrams/gdvw_v0.4_p165.png
namespace https://schemas.bgr.de/gdvw/0.4
children Kuerzel Name
used by
element GDVW_API_Verweis/ZielSystem
source <xs:complexType name="GDVW_API_PickSystem">
 
<xs:sequence>
   
<xs:element name="Kuerzel" minOccurs="1" maxOccurs="1">
     
<xs:simpleType>
       
<xs:restriction base="xs:string">
         
<xs:enumeration value="-"/>
         
<xs:enumeration value="W"/>
         
<xs:enumeration value="CF"/>
         
<xs:enumeration value="CP"/>
         
<xs:enumeration value="A"/>
         
<xs:enumeration value="GW"/>
         
<xs:enumeration value="E"/>
         
<xs:enumeration value="S"/>
         
<xs:enumeration value="GM"/>
         
<xs:enumeration value="GS"/>
         
<xs:enumeration value="PA"/>
         
<xs:enumeration value="GP"/>
         
<xs:enumeration value="AGU"/>
         
<xs:enumeration value="DOI"/>
       
</xs:restriction>
     
</xs:simpleType>
   
</xs:element>
   
<xs:element name="Name" minOccurs="1" maxOccurs="1">
     
<xs:simpleType>
       
<xs:restriction base="xs:string">
         
<xs:enumeration value="unbekannt"/>
         
<xs:enumeration value="Webseite URL"/>
         
<xs:enumeration value="Telekom Cloud public"/>
         
<xs:enumeration value="Telekom Cloud private"/>
         
<xs:enumeration value="GZH ArchivNr"/>
         
<xs:enumeration value="BGR GDVW"/>
         
<xs:enumeration value="BGR ELVIS ID"/>
         
<xs:enumeration value="BGR GeolDG Share"/>
         
<xs:enumeration value="BGR Geoportal Metadaten UUID"/>
         
<xs:enumeration value="BGR Geoportal Service UUID"/>
         
<xs:enumeration value="BSH PINTA"/>
         
<xs:enumeration value="BSH GeoSeaPortal"/>
         
<xs:enumeration value="LBEG AGU"/>
         
<xs:enumeration value="Digital Object Identifier"/>
       
</xs:restriction>
     
</xs:simpleType>
   
</xs:element>
 
</xs:sequence>
</xs:complexType>

element GDVW_API_PickSystem/Kuerzel
diagram gdvw_v0.4_diagrams/gdvw_v0.4_p166.png
type restriction of xs:string
properties
content simple
facets
Kind Value Annotation
enumeration -
enumeration W
enumeration CF
enumeration CP
enumeration A
enumeration GW
enumeration E
enumeration S
enumeration GM
enumeration GS
enumeration PA
enumeration GP
enumeration AGU
enumeration DOI
source <xs:element name="Kuerzel" minOccurs="1" maxOccurs="1">
 
<xs:simpleType>
   
<xs:restriction base="xs:string">
     
<xs:enumeration value="-"/>
     
<xs:enumeration value="W"/>
     
<xs:enumeration value="CF"/>
     
<xs:enumeration value="CP"/>
     
<xs:enumeration value="A"/>
     
<xs:enumeration value="GW"/>
     
<xs:enumeration value="E"/>
     
<xs:enumeration value="S"/>
     
<xs:enumeration value="GM"/>
     
<xs:enumeration value="GS"/>
     
<xs:enumeration value="PA"/>
     
<xs:enumeration value="GP"/>
     
<xs:enumeration value="AGU"/>
     
<xs:enumeration value="DOI"/>
   
</xs:restriction>
 
</xs:simpleType>
</xs:element>

element GDVW_API_PickSystem/Name
diagram gdvw_v0.4_diagrams/gdvw_v0.4_p167.png
type restriction of xs:string
properties
content simple
facets
Kind Value Annotation
enumeration unbekannt
enumeration Webseite URL
enumeration Telekom Cloud public
enumeration Telekom Cloud private
enumeration GZH ArchivNr
enumeration BGR GDVW
enumeration BGR ELVIS ID
enumeration BGR GeolDG Share
enumeration BGR Geoportal Metadaten UUID
enumeration BGR Geoportal Service UUID
enumeration BSH PINTA
enumeration BSH GeoSeaPortal
enumeration LBEG AGU
enumeration Digital Object Identifier
source <xs:element name="Name" minOccurs="1" maxOccurs="1">
 
<xs:simpleType>
   
<xs:restriction base="xs:string">
     
<xs:enumeration value="unbekannt"/>
     
<xs:enumeration value="Webseite URL"/>
     
<xs:enumeration value="Telekom Cloud public"/>
     
<xs:enumeration value="Telekom Cloud private"/>
     
<xs:enumeration value="GZH ArchivNr"/>
     
<xs:enumeration value="BGR GDVW"/>
     
<xs:enumeration value="BGR ELVIS ID"/>
     
<xs:enumeration value="BGR GeolDG Share"/>
     
<xs:enumeration value="BGR Geoportal Metadaten UUID"/>
     
<xs:enumeration value="BGR Geoportal Service UUID"/>
     
<xs:enumeration value="BSH PINTA"/>
     
<xs:enumeration value="BSH GeoSeaPortal"/>
     
<xs:enumeration value="LBEG AGU"/>
     
<xs:enumeration value="Digital Object Identifier"/>
   
</xs:restriction>
 
</xs:simpleType>
</xs:element>

complexType GDVW_API_PickVerfahren
diagram gdvw_v0.4_diagrams/gdvw_v0.4_p168.png
namespace https://schemas.bgr.de/gdvw/0.4
children Kuerzel Name
used by
element GDVW_API_MethodeBohrung/Bohrverfahren
source <xs:complexType name="GDVW_API_PickVerfahren">
 
<xs:sequence>
   
<xs:element name="Kuerzel" minOccurs="1" maxOccurs="1">
     
<xs:simpleType>
       
<xs:restriction base="xs:string">
         
<xs:enumeration value="-"/>
         
<xs:enumeration value="S"/>
         
<xs:enumeration value="DP"/>
         
<xs:enumeration value="DL"/>
         
<xs:enumeration value="DG"/>
         
<xs:enumeration value="DW"/>
         
<xs:enumeration value="KST2"/>
         
<xs:enumeration value="KST3"/>
         
<xs:enumeration value="KST1"/>
         
<xs:enumeration value="KSTR"/>
         
<xs:enumeration value="KSTÜ"/>
         
<xs:enumeration value="KSTS"/>
         
<xs:enumeration value="T"/>
         
<xs:enumeration value="SB"/>
         
<xs:enumeration value="DB"/>
         
<xs:enumeration value="TG"/>
         
<xs:enumeration value="KP"/>
         
<xs:enumeration value="SA"/>
         
<xs:enumeration value="TBND"/>
         
<xs:enumeration value="KTT2"/>
         
<xs:enumeration value="KTT3"/>
         
<xs:enumeration value="KTT1"/>
         
<xs:enumeration value="KTTR"/>
         
<xs:enumeration value="KTTÜ"/>
         
<xs:enumeration value="KTTS"/>
         
<xs:enumeration value="K"/>
         
<xs:enumeration value="KB2"/>
         
<xs:enumeration value="KB3"/>
         
<xs:enumeration value="KB1"/>
         
<xs:enumeration value="SK"/>
         
<xs:enumeration value="SKÜ"/>
         
<xs:enumeration value="SKB"/>
         
<xs:enumeration value="HB"/>
         
<xs:enumeration value="KDB"/>
         
<xs:enumeration value="KRB"/>
         
<xs:enumeration value="DPU"/>
         
<xs:enumeration value="VB"/>
         
<xs:enumeration value="BAK"/>
       
</xs:restriction>
     
</xs:simpleType>
   
</xs:element>
   
<xs:element name="Name" minOccurs="1" maxOccurs="1">
     
<xs:simpleType>
       
<xs:restriction base="xs:string">
         
<xs:enumeration value="unbekannt"/>
         
<xs:enumeration value="Spülbohrung"/>
         
<xs:enumeration value="Spülbohrung - ohne Kerngewinn - direkt (Rotarybohrung)"/>
         
<xs:enumeration value="Spülbohrung - ohne Kerngewinn - indirekt-Lufthebebohrung"/>
         
<xs:enumeration value="Spülbohrung - ohne Kerngewinn - indirekt-Saugbohrung"/>
         
<xs:enumeration value="Spülbohrung - ohne Kerngewinn - indirekt-Strahlsaugbohren"/>
         
<xs:enumeration value="Spülbohrung - mit Teilkerngewinnung - Doppelkernrohr"/>
         
<xs:enumeration value="Spülbohrung - mit Teilkerngewinnung - Dreifachkernrohr"/>
         
<xs:enumeration value="Spülbohrung - mit Teilkerngewinnung - Einfachkernrohr"/>
         
<xs:enumeration value="Spülbohrung - mit Teilkerngewinnung - Rammkernrohr"/>
         
<xs:enumeration value="Spülbohrung - mit Teilkerngewinnung - Rammkernrohr mit Überbohrtechnik/Spülhilfe"/>
         
<xs:enumeration value="Spülbohrung - mit Teilkerngewinnung - Seilkernrohr"/>
         
<xs:enumeration value="Trockenbohrung"/>
         
<xs:enumeration value="Trockenbohrung - ohne Kerngewinn - drehend am Gestänge-Schappe"/>
         
<xs:enumeration value="Trockenbohrung - ohne Kerngewinn - drehend am Gestänge-Schnecke"/>
         
<xs:enumeration value="Trockenbohrung - ohne Kerngewinn - schlagend am Seil-Greifer"/>
         
<xs:enumeration value="Trockenbohrung - ohne Kerngewinn - schlagend am Seil-Kiespumpe"/>
         
<xs:enumeration value="Trockenbohrung - ohne Kerngewinn - schlagend am Seil-Ventilbüchsen"/>
         
<xs:enumeration value="Trockenbohrung - mit Teilkerngewinnung - Doppelkernrohr"/>
         
<xs:enumeration value="Trockenbohrung - mit Teilkerngewinnung - Dreifachkernrohr"/>
         
<xs:enumeration value="Trockenbohrung - mit Teilkerngewinnung - Einfachkernrohr"/>
         
<xs:enumeration value="Trockenbohrung - mit Teilkerngewinnung - Rammkernrohr"/>
         
<xs:enumeration value="Trockenbohrung - mit Teilkerngewinnung - Rammkernrohr mit Überbohrtechnik/Spülhilfe"/>
         
<xs:enumeration value="Trockenbohrung - mit Teilkerngewinnung - Seilkernrohr"/>
         
<xs:enumeration value="Kernbohrung"/>
         
<xs:enumeration value="Kernbohrung - Doppelkernrohr"/>
         
<xs:enumeration value="Kernbohrung - Dreifachkernrohr"/>
         
<xs:enumeration value="Kernbohrung - Einfachkernrohr"/>
         
<xs:enumeration value="Kernbohrung - Rammkernrohr"/>
         
<xs:enumeration value="Kernbohrung - Rammkernrohr mit Überbohrtechnik/Spülhilfe"/>
         
<xs:enumeration value="Kernbohrung - Seilkernrohr"/>
         
<xs:enumeration value="Kleinbohrverfahren - Handbohrung"/>
         
<xs:enumeration value="Kleinbohrverfahren - Kleindruckbohrung"/>
         
<xs:enumeration value="Kleinbohrverfahren - Kleinrammbohrung"/>
         
<xs:enumeration value="Drucksondierungen/Direct Push"/>
         
<xs:enumeration value="Vibrationsbohrverfahren"/>
         
<xs:enumeration value="Maschinelle Grabung (z. B. Kollektor)"/>
       
</xs:restriction>
     
</xs:simpleType>
   
</xs:element>
 
</xs:sequence>
</xs:complexType>

element GDVW_API_PickVerfahren/Kuerzel
diagram gdvw_v0.4_diagrams/gdvw_v0.4_p169.png
type restriction of xs:string
properties
content simple
facets
Kind Value Annotation
enumeration -
enumeration S
enumeration DP
enumeration DL
enumeration DG
enumeration DW
enumeration KST2
enumeration KST3
enumeration KST1
enumeration KSTR
enumeration KSTÜ
enumeration KSTS
enumeration T
enumeration SB
enumeration DB
enumeration TG
enumeration KP
enumeration SA
enumeration TBND
enumeration KTT2
enumeration KTT3
enumeration KTT1
enumeration KTTR
enumeration KTTÜ
enumeration KTTS
enumeration K
enumeration KB2
enumeration KB3
enumeration KB1
enumeration SK
enumeration SKÜ
enumeration SKB
enumeration HB
enumeration KDB
enumeration KRB
enumeration DPU
enumeration VB
enumeration BAK
source <xs:element name="Kuerzel" minOccurs="1" maxOccurs="1">
 
<xs:simpleType>
   
<xs:restriction base="xs:string">
     
<xs:enumeration value="-"/>
     
<xs:enumeration value="S"/>
     
<xs:enumeration value="DP"/>
     
<xs:enumeration value="DL"/>
     
<xs:enumeration value="DG"/>
     
<xs:enumeration value="DW"/>
     
<xs:enumeration value="KST2"/>
     
<xs:enumeration value="KST3"/>
     
<xs:enumeration value="KST1"/>
     
<xs:enumeration value="KSTR"/>
     
<xs:enumeration value="KSTÜ"/>
     
<xs:enumeration value="KSTS"/>
     
<xs:enumeration value="T"/>
     
<xs:enumeration value="SB"/>
     
<xs:enumeration value="DB"/>
     
<xs:enumeration value="TG"/>
     
<xs:enumeration value="KP"/>
     
<xs:enumeration value="SA"/>
     
<xs:enumeration value="TBND"/>
     
<xs:enumeration value="KTT2"/>
     
<xs:enumeration value="KTT3"/>
     
<xs:enumeration value="KTT1"/>
     
<xs:enumeration value="KTTR"/>
     
<xs:enumeration value="KTTÜ"/>
     
<xs:enumeration value="KTTS"/>
     
<xs:enumeration value="K"/>
     
<xs:enumeration value="KB2"/>
     
<xs:enumeration value="KB3"/>
     
<xs:enumeration value="KB1"/>
     
<xs:enumeration value="SK"/>
     
<xs:enumeration value="SKÜ"/>
     
<xs:enumeration value="SKB"/>
     
<xs:enumeration value="HB"/>
     
<xs:enumeration value="KDB"/>
     
<xs:enumeration value="KRB"/>
     
<xs:enumeration value="DPU"/>
     
<xs:enumeration value="VB"/>
     
<xs:enumeration value="BAK"/>
   
</xs:restriction>
 
</xs:simpleType>
</xs:element>

element GDVW_API_PickVerfahren/Name
diagram gdvw_v0.4_diagrams/gdvw_v0.4_p170.png
type restriction of xs:string
properties
content simple
facets
Kind Value Annotation
enumeration unbekannt
enumeration Spülbohrung
enumeration Spülbohrung - ohne Kerngewinn - direkt (Rotarybohrung)
enumeration Spülbohrung - ohne Kerngewinn - indirekt-Lufthebebohrung
enumeration Spülbohrung - ohne Kerngewinn - indirekt-Saugbohrung
enumeration Spülbohrung - ohne Kerngewinn - indirekt-Strahlsaugbohren
enumeration Spülbohrung - mit Teilkerngewinnung - Doppelkernrohr
enumeration Spülbohrung - mit Teilkerngewinnung - Dreifachkernrohr
enumeration Spülbohrung - mit Teilkerngewinnung - Einfachkernrohr
enumeration Spülbohrung - mit Teilkerngewinnung - Rammkernrohr
enumeration Spülbohrung - mit Teilkerngewinnung - Rammkernrohr mit Überbohrtechnik/Spülhilfe
enumeration Spülbohrung - mit Teilkerngewinnung - Seilkernrohr
enumeration Trockenbohrung
enumeration Trockenbohrung - ohne Kerngewinn - drehend am Gestänge-Schappe
enumeration Trockenbohrung - ohne Kerngewinn - drehend am Gestänge-Schnecke
enumeration Trockenbohrung - ohne Kerngewinn - schlagend am Seil-Greifer
enumeration Trockenbohrung - ohne Kerngewinn - schlagend am Seil-Kiespumpe
enumeration Trockenbohrung - ohne Kerngewinn - schlagend am Seil-Ventilbüchsen
enumeration Trockenbohrung - mit Teilkerngewinnung - Doppelkernrohr
enumeration Trockenbohrung - mit Teilkerngewinnung - Dreifachkernrohr
enumeration Trockenbohrung - mit Teilkerngewinnung - Einfachkernrohr
enumeration Trockenbohrung - mit Teilkerngewinnung - Rammkernrohr
enumeration Trockenbohrung - mit Teilkerngewinnung - Rammkernrohr mit Überbohrtechnik/Spülhilfe
enumeration Trockenbohrung - mit Teilkerngewinnung - Seilkernrohr
enumeration Kernbohrung
enumeration Kernbohrung - Doppelkernrohr
enumeration Kernbohrung - Dreifachkernrohr
enumeration Kernbohrung - Einfachkernrohr
enumeration Kernbohrung - Rammkernrohr
enumeration Kernbohrung - Rammkernrohr mit Überbohrtechnik/Spülhilfe
enumeration Kernbohrung - Seilkernrohr
enumeration Kleinbohrverfahren - Handbohrung
enumeration Kleinbohrverfahren - Kleindruckbohrung
enumeration Kleinbohrverfahren - Kleinrammbohrung
enumeration Drucksondierungen/Direct Push
enumeration Vibrationsbohrverfahren
enumeration Maschinelle Grabung (z. B. Kollektor)
source <xs:element name="Name" minOccurs="1" maxOccurs="1">
 
<xs:simpleType>
   
<xs:restriction base="xs:string">
     
<xs:enumeration value="unbekannt"/>
     
<xs:enumeration value="Spülbohrung"/>
     
<xs:enumeration value="Spülbohrung - ohne Kerngewinn - direkt (Rotarybohrung)"/>
     
<xs:enumeration value="Spülbohrung - ohne Kerngewinn - indirekt-Lufthebebohrung"/>
     
<xs:enumeration value="Spülbohrung - ohne Kerngewinn - indirekt-Saugbohrung"/>
     
<xs:enumeration value="Spülbohrung - ohne Kerngewinn - indirekt-Strahlsaugbohren"/>
     
<xs:enumeration value="Spülbohrung - mit Teilkerngewinnung - Doppelkernrohr"/>
     
<xs:enumeration value="Spülbohrung - mit Teilkerngewinnung - Dreifachkernrohr"/>
     
<xs:enumeration value="Spülbohrung - mit Teilkerngewinnung - Einfachkernrohr"/>
     
<xs:enumeration value="Spülbohrung - mit Teilkerngewinnung - Rammkernrohr"/>
     
<xs:enumeration value="Spülbohrung - mit Teilkerngewinnung - Rammkernrohr mit Überbohrtechnik/Spülhilfe"/>
     
<xs:enumeration value="Spülbohrung - mit Teilkerngewinnung - Seilkernrohr"/>
     
<xs:enumeration value="Trockenbohrung"/>
     
<xs:enumeration value="Trockenbohrung - ohne Kerngewinn - drehend am Gestänge-Schappe"/>
     
<xs:enumeration value="Trockenbohrung - ohne Kerngewinn - drehend am Gestänge-Schnecke"/>
     
<xs:enumeration value="Trockenbohrung - ohne Kerngewinn - schlagend am Seil-Greifer"/>
     
<xs:enumeration value="Trockenbohrung - ohne Kerngewinn - schlagend am Seil-Kiespumpe"/>
     
<xs:enumeration value="Trockenbohrung - ohne Kerngewinn - schlagend am Seil-Ventilbüchsen"/>
     
<xs:enumeration value="Trockenbohrung - mit Teilkerngewinnung - Doppelkernrohr"/>
     
<xs:enumeration value="Trockenbohrung - mit Teilkerngewinnung - Dreifachkernrohr"/>
     
<xs:enumeration value="Trockenbohrung - mit Teilkerngewinnung - Einfachkernrohr"/>
     
<xs:enumeration value="Trockenbohrung - mit Teilkerngewinnung - Rammkernrohr"/>
     
<xs:enumeration value="Trockenbohrung - mit Teilkerngewinnung - Rammkernrohr mit Überbohrtechnik/Spülhilfe"/>
     
<xs:enumeration value="Trockenbohrung - mit Teilkerngewinnung - Seilkernrohr"/>
     
<xs:enumeration value="Kernbohrung"/>
     
<xs:enumeration value="Kernbohrung - Doppelkernrohr"/>
     
<xs:enumeration value="Kernbohrung - Dreifachkernrohr"/>
     
<xs:enumeration value="Kernbohrung - Einfachkernrohr"/>
     
<xs:enumeration value="Kernbohrung - Rammkernrohr"/>
     
<xs:enumeration value="Kernbohrung - Rammkernrohr mit Überbohrtechnik/Spülhilfe"/>
     
<xs:enumeration value="Kernbohrung - Seilkernrohr"/>
     
<xs:enumeration value="Kleinbohrverfahren - Handbohrung"/>
     
<xs:enumeration value="Kleinbohrverfahren - Kleindruckbohrung"/>
     
<xs:enumeration value="Kleinbohrverfahren - Kleinrammbohrung"/>
     
<xs:enumeration value="Drucksondierungen/Direct Push"/>
     
<xs:enumeration value="Vibrationsbohrverfahren"/>
     
<xs:enumeration value="Maschinelle Grabung (z. B. Kollektor)"/>
   
</xs:restriction>
 
</xs:simpleType>
</xs:element>

complexType GDVW_API_PickVertraulichkeit
diagram gdvw_v0.4_diagrams/gdvw_v0.4_p171.png
namespace https://schemas.bgr.de/gdvw/0.4
children Kuerzel Name
used by
element GDVW_API_Stamm/Vertraulichkeit
source <xs:complexType name="GDVW_API_PickVertraulichkeit">
 
<xs:sequence>
   
<xs:element name="Kuerzel" minOccurs="1" maxOccurs="1">
     
<xs:simpleType>
       
<xs:restriction base="xs:string">
         
<xs:enumeration value="-"/>
         
<xs:enumeration value="F"/>
         
<xs:enumeration value="S5"/>
         
<xs:enumeration value="SV"/>
         
<xs:enumeration value="V"/>
         
<xs:enumeration value="S10"/>
         
<xs:enumeration value="FS"/>
         
<xs:enumeration value="VS"/>
         
<xs:enumeration value="SVS"/>
       
</xs:restriction>
     
</xs:simpleType>
   
</xs:element>
   
<xs:element name="Name" minOccurs="1" maxOccurs="1">
     
<xs:simpleType>
       
<xs:restriction base="xs:string">
         
<xs:enumeration value="unbekannt"/>
         
<xs:enumeration value="Die Bohrergebnisse sind für Dritte unmittelbar freigegeben"/>
         
<xs:enumeration value="Die Bohrergebnisse sind nach §27 Satz 1 GeolDG nach einer Sperrfrist von 5 Jahren freigegeben"/>
         
<xs:enumeration value="Die Bohrergebnisse sind nach §31 GeolDG Schutz öffentlicher Belange nicht freigegeben - Sonstiges"/>
         
<xs:enumeration value="Die Bohrergebnisse sind nach §31 GeolDG Schutz öffentlicher Belange nicht freigegeben"/>
         
<xs:enumeration value="10 Jahre, da die Bohrung zum Zwecke der gewerblichen Nutzung des geologischen Untergrundes i.S.d. § 27 Abs. 2 erfolgte"/>
         
<xs:enumeration value="Freigabe der staatlichen geologischen Daten nach §§23, 24"/>
         
<xs:enumeration value="Fristsetzung der staatlichen geologischen Daten wegen Beschränkungen nach §§ 31, 32"/>
         
<xs:enumeration value="Fristsetzung der staatlichen geologischen Daten wegen Beschränkungen nach §§ 31, 32 - Sonstiges"/>
       
</xs:restriction>
     
</xs:simpleType>
   
</xs:element>
 
</xs:sequence>
</xs:complexType>

element GDVW_API_PickVertraulichkeit/Kuerzel
diagram gdvw_v0.4_diagrams/gdvw_v0.4_p172.png
type restriction of xs:string
properties
content simple
facets
Kind Value Annotation
enumeration -
enumeration F
enumeration S5
enumeration SV
enumeration V
enumeration S10
enumeration FS
enumeration VS
enumeration SVS
source <xs:element name="Kuerzel" minOccurs="1" maxOccurs="1">
 
<xs:simpleType>
   
<xs:restriction base="xs:string">
     
<xs:enumeration value="-"/>
     
<xs:enumeration value="F"/>
     
<xs:enumeration value="S5"/>
     
<xs:enumeration value="SV"/>
     
<xs:enumeration value="V"/>
     
<xs:enumeration value="S10"/>
     
<xs:enumeration value="FS"/>
     
<xs:enumeration value="VS"/>
     
<xs:enumeration value="SVS"/>
   
</xs:restriction>
 
</xs:simpleType>
</xs:element>

element GDVW_API_PickVertraulichkeit/Name
diagram gdvw_v0.4_diagrams/gdvw_v0.4_p173.png
type restriction of xs:string
properties
content simple
facets
Kind Value Annotation
enumeration unbekannt
enumeration Die Bohrergebnisse sind für Dritte unmittelbar freigegeben
enumeration Die Bohrergebnisse sind nach §27 Satz 1 GeolDG nach einer Sperrfrist von 5 Jahren freigegeben
enumeration Die Bohrergebnisse sind nach §31 GeolDG Schutz öffentlicher Belange nicht freigegeben - Sonstiges
enumeration Die Bohrergebnisse sind nach §31 GeolDG Schutz öffentlicher Belange nicht freigegeben
enumeration 10 Jahre, da die Bohrung zum Zwecke der gewerblichen Nutzung des geologischen Untergrundes i.S.d. § 27 Abs. 2 erfolgte
enumeration Freigabe der staatlichen geologischen Daten nach §§23, 24
enumeration Fristsetzung der staatlichen geologischen Daten wegen Beschränkungen nach §§ 31, 32
enumeration Fristsetzung der staatlichen geologischen Daten wegen Beschränkungen nach §§ 31, 32 - Sonstiges
source <xs:element name="Name" minOccurs="1" maxOccurs="1">
 
<xs:simpleType>
   
<xs:restriction base="xs:string">
     
<xs:enumeration value="unbekannt"/>
     
<xs:enumeration value="Die Bohrergebnisse sind für Dritte unmittelbar freigegeben"/>
     
<xs:enumeration value="Die Bohrergebnisse sind nach §27 Satz 1 GeolDG nach einer Sperrfrist von 5 Jahren freigegeben"/>
     
<xs:enumeration value="Die Bohrergebnisse sind nach §31 GeolDG Schutz öffentlicher Belange nicht freigegeben - Sonstiges"/>
     
<xs:enumeration value="Die Bohrergebnisse sind nach §31 GeolDG Schutz öffentlicher Belange nicht freigegeben"/>
     
<xs:enumeration value="10 Jahre, da die Bohrung zum Zwecke der gewerblichen Nutzung des geologischen Untergrundes i.S.d. § 27 Abs. 2 erfolgte"/>
     
<xs:enumeration value="Freigabe der staatlichen geologischen Daten nach §§23, 24"/>
     
<xs:enumeration value="Fristsetzung der staatlichen geologischen Daten wegen Beschränkungen nach §§ 31, 32"/>
     
<xs:enumeration value="Fristsetzung der staatlichen geologischen Daten wegen Beschränkungen nach §§ 31, 32 - Sonstiges"/>
   
</xs:restriction>
 
</xs:simpleType>
</xs:element>

complexType GDVW_API_PickZweck
diagram gdvw_v0.4_diagrams/gdvw_v0.4_p174.png
namespace https://schemas.bgr.de/gdvw/0.4
children Kuerzel Name
used by
elements GDVW_API_MethodeBohrung/Bohrzweck GDVW_API_Stamm/Zweck
source <xs:complexType name="GDVW_API_PickZweck">
 
<xs:sequence>
   
<xs:element name="Kuerzel" minOccurs="1" maxOccurs="1">
     
<xs:simpleType>
       
<xs:restriction base="xs:string">
         
<xs:enumeration value="-"/>
         
<xs:enumeration value="BA"/>
         
<xs:enumeration value="BA+BD"/>
         
<xs:enumeration value="BA+ERD"/>
         
<xs:enumeration value="BA+GE"/>
         
<xs:enumeration value="BA+GTH"/>
         
<xs:enumeration value="BA+GW"/>
         
<xs:enumeration value="BA+IG"/>
         
<xs:enumeration value="BA+RISK"/>
         
<xs:enumeration value="BA+RO"/>
         
<xs:enumeration value="BA+S"/>
         
<xs:enumeration value="BA+WW"/>
         
<xs:enumeration value="BD"/>
         
<xs:enumeration value="ERD"/>
         
<xs:enumeration value="GE"/>
         
<xs:enumeration value="GTH"/>
         
<xs:enumeration value="GTHL"/>
         
<xs:enumeration value="GW"/>
         
<xs:enumeration value="IG"/>
         
<xs:enumeration value="RISK"/>
         
<xs:enumeration value="RO"/>
         
<xs:enumeration value="S"/>
         
<xs:enumeration value="WW"/>
         
<xs:enumeration value="GTE"/>
       
</xs:restriction>
     
</xs:simpleType>
   
</xs:element>
   
<xs:element name="Name" minOccurs="1" maxOccurs="1">
     
<xs:simpleType>
       
<xs:restriction base="xs:string">
         
<xs:enumeration value="unbekannt"/>
         
<xs:enumeration value="Bohranzeige"/>
         
<xs:enumeration value="Bohranzeige, Untersuchung von Böden"/>
         
<xs:enumeration value="Bohranzeige, Aufsuchung, Gewinnung und Speicherung von Erdöl/Erdgas"/>
         
<xs:enumeration value="Bohranzeige, Untersuchung geologischer Grundlagen"/>
         
<xs:enumeration value="Bohranzeige, Aufsuchung und Gewinnung von Erdwärme (> 400 m)"/>
         
<xs:enumeration value="Bohranzeige, Grundwasseruntersuchung"/>
         
<xs:enumeration value="Bohranzeige, Geotechnische Untersuchung"/>
         
<xs:enumeration value="Bohranzeige, Untersuchung geologischer Gefahren"/>
         
<xs:enumeration value="Bohranzeige, Aufsuchung und Gewinnung mineralischer Rohstoffe"/>
         
<xs:enumeration value="Bohranzeige,  Seismologische Untersuchung"/>
         
<xs:enumeration value="Bohranzeige, Wasserwirtschaftliche Erkundung"/>
         
<xs:enumeration value="Untersuchung von Böden"/>
         
<xs:enumeration value="Aufsuchung, Gewinnung und Speicherung von Erdöl/Erdgas"/>
         
<xs:enumeration value="Untersuchung geologischer Grundlagen"/>
         
<xs:enumeration value="Aufsuchung und Gewinnung von Erdwärme (gr 400 m)"/>
         
<xs:enumeration value="Aufsuchung und Gewinnung von Erdwärme (kl 400 m)"/>
         
<xs:enumeration value="Grundwasseruntersuchung"/>
         
<xs:enumeration value="Geotechnische Untersuchung"/>
         
<xs:enumeration value="Untersuchung geologischer Gefahren"/>
         
<xs:enumeration value="Aufsuchung und Gewinnung mineralischer Rohstoffe"/>
         
<xs:enumeration value="Seismologische Untersuchung"/>
         
<xs:enumeration value="Wasserwirtschaftliche Erkundung"/>
         
<xs:enumeration value="Geotechnik, allgemein"/>
       
</xs:restriction>
     
</xs:simpleType>
   
</xs:element>
 
</xs:sequence>
</xs:complexType>

element GDVW_API_PickZweck/Kuerzel
diagram gdvw_v0.4_diagrams/gdvw_v0.4_p175.png
type restriction of xs:string
properties
content simple
facets
Kind Value Annotation
enumeration -
enumeration BA
enumeration BA+BD
enumeration BA+ERD
enumeration BA+GE
enumeration BA+GTH
enumeration BA+GW
enumeration BA+IG
enumeration BA+RISK
enumeration BA+RO
enumeration BA+S
enumeration BA+WW
enumeration BD
enumeration ERD
enumeration GE
enumeration GTH
enumeration GTHL
enumeration GW
enumeration IG
enumeration RISK
enumeration RO
enumeration S
enumeration WW
enumeration GTE
source <xs:element name="Kuerzel" minOccurs="1" maxOccurs="1">
 
<xs:simpleType>
   
<xs:restriction base="xs:string">
     
<xs:enumeration value="-"/>
     
<xs:enumeration value="BA"/>
     
<xs:enumeration value="BA+BD"/>
     
<xs:enumeration value="BA+ERD"/>
     
<xs:enumeration value="BA+GE"/>
     
<xs:enumeration value="BA+GTH"/>
     
<xs:enumeration value="BA+GW"/>
     
<xs:enumeration value="BA+IG"/>
     
<xs:enumeration value="BA+RISK"/>
     
<xs:enumeration value="BA+RO"/>
     
<xs:enumeration value="BA+S"/>
     
<xs:enumeration value="BA+WW"/>
     
<xs:enumeration value="BD"/>
     
<xs:enumeration value="ERD"/>
     
<xs:enumeration value="GE"/>
     
<xs:enumeration value="GTH"/>
     
<xs:enumeration value="GTHL"/>
     
<xs:enumeration value="GW"/>
     
<xs:enumeration value="IG"/>
     
<xs:enumeration value="RISK"/>
     
<xs:enumeration value="RO"/>
     
<xs:enumeration value="S"/>
     
<xs:enumeration value="WW"/>
     
<xs:enumeration value="GTE"/>
   
</xs:restriction>
 
</xs:simpleType>
</xs:element>

element GDVW_API_PickZweck/Name
diagram gdvw_v0.4_diagrams/gdvw_v0.4_p176.png
type restriction of xs:string
properties
content simple
facets
Kind Value Annotation
enumeration unbekannt
enumeration Bohranzeige
enumeration Bohranzeige, Untersuchung von Böden
enumeration Bohranzeige, Aufsuchung, Gewinnung und Speicherung von Erdöl/Erdgas
enumeration Bohranzeige, Untersuchung geologischer Grundlagen
enumeration Bohranzeige, Aufsuchung und Gewinnung von Erdwärme (> 400 m)
enumeration Bohranzeige, Grundwasseruntersuchung
enumeration Bohranzeige, Geotechnische Untersuchung
enumeration Bohranzeige, Untersuchung geologischer Gefahren
enumeration Bohranzeige, Aufsuchung und Gewinnung mineralischer Rohstoffe
enumeration Bohranzeige,  Seismologische Untersuchung
enumeration Bohranzeige, Wasserwirtschaftliche Erkundung
enumeration Untersuchung von Böden
enumeration Aufsuchung, Gewinnung und Speicherung von Erdöl/Erdgas
enumeration Untersuchung geologischer Grundlagen
enumeration Aufsuchung und Gewinnung von Erdwärme (gr 400 m)
enumeration Aufsuchung und Gewinnung von Erdwärme (kl 400 m)
enumeration Grundwasseruntersuchung
enumeration Geotechnische Untersuchung
enumeration Untersuchung geologischer Gefahren
enumeration Aufsuchung und Gewinnung mineralischer Rohstoffe
enumeration Seismologische Untersuchung
enumeration Wasserwirtschaftliche Erkundung
enumeration Geotechnik, allgemein
source <xs:element name="Name" minOccurs="1" maxOccurs="1">
 
<xs:simpleType>
   
<xs:restriction base="xs:string">
     
<xs:enumeration value="unbekannt"/>
     
<xs:enumeration value="Bohranzeige"/>
     
<xs:enumeration value="Bohranzeige, Untersuchung von Böden"/>
     
<xs:enumeration value="Bohranzeige, Aufsuchung, Gewinnung und Speicherung von Erdöl/Erdgas"/>
     
<xs:enumeration value="Bohranzeige, Untersuchung geologischer Grundlagen"/>
     
<xs:enumeration value="Bohranzeige, Aufsuchung und Gewinnung von Erdwärme (> 400 m)"/>
     
<xs:enumeration value="Bohranzeige, Grundwasseruntersuchung"/>
     
<xs:enumeration value="Bohranzeige, Geotechnische Untersuchung"/>
     
<xs:enumeration value="Bohranzeige, Untersuchung geologischer Gefahren"/>
     
<xs:enumeration value="Bohranzeige, Aufsuchung und Gewinnung mineralischer Rohstoffe"/>
     
<xs:enumeration value="Bohranzeige,  Seismologische Untersuchung"/>
     
<xs:enumeration value="Bohranzeige, Wasserwirtschaftliche Erkundung"/>
     
<xs:enumeration value="Untersuchung von Böden"/>
     
<xs:enumeration value="Aufsuchung, Gewinnung und Speicherung von Erdöl/Erdgas"/>
     
<xs:enumeration value="Untersuchung geologischer Grundlagen"/>
     
<xs:enumeration value="Aufsuchung und Gewinnung von Erdwärme (gr 400 m)"/>
     
<xs:enumeration value="Aufsuchung und Gewinnung von Erdwärme (kl 400 m)"/>
     
<xs:enumeration value="Grundwasseruntersuchung"/>
     
<xs:enumeration value="Geotechnische Untersuchung"/>
     
<xs:enumeration value="Untersuchung geologischer Gefahren"/>
     
<xs:enumeration value="Aufsuchung und Gewinnung mineralischer Rohstoffe"/>
     
<xs:enumeration value="Seismologische Untersuchung"/>
     
<xs:enumeration value="Wasserwirtschaftliche Erkundung"/>
     
<xs:enumeration value="Geotechnik, allgemein"/>
   
</xs:restriction>
 
</xs:simpleType>
</xs:element>

complexType GDVW_API_Stamm
diagram gdvw_v0.4_diagrams/gdvw_v0.4_p177.png
namespace https://schemas.bgr.de/gdvw/0.4
children TitelKurz Beschreibung Zweck EingangsDatum BeginDatum EndDatum UpdateDatum Vertraulichkeit istStaatlich SperrDatum SperrBegr Region Kontakte Methoden Schlagworte Verweise LbegId Guid_alt
used by
element GDVW
attributes
Name  Type  Use  Default  Fixed  Annotation
UUID  xs:string  required      
documentation
Eindeutiger Identifikator vom Typ UUID/GUID
source <xs:complexType name="GDVW_API_Stamm">
 
<xs:sequence>
   
<xs:element name="TitelKurz" type="xs:string" maxOccurs="1">
     
<xs:annotation>
       
<xs:documentation>Kurztitel oder Abkürzung der geologischen Untersuchung</xs:documentation>
     
</xs:annotation>
   
</xs:element>
   
<xs:element name="Beschreibung" type="xs:string" minOccurs="0" maxOccurs="1">
     
<xs:annotation>
       
<xs:documentation>Freitext zur Beschreibung der geologischen Untersuchung</xs:documentation>
     
</xs:annotation>
   
</xs:element>
   
<xs:element name="Zweck" minOccurs="1" maxOccurs="1">
     
<xs:annotation>
       
<xs:documentation>Zweck der geoogischen Untersuchung.</xs:documentation>
     
</xs:annotation>
     
<xs:complexType>
       
<xs:complexContent>
         
<xs:extension base="GDVW_API_PickZweck"/>
       
</xs:complexContent>
     
</xs:complexType>
   
</xs:element>
   
<xs:element name="EingangsDatum" type="xs:date">
     
<xs:annotation>
       
<xs:documentation>Datum der Datenübermittlung.</xs:documentation>
     
</xs:annotation>
   
</xs:element>
   
<xs:element name="BeginDatum" type="xs:date" minOccurs="0">
     
<xs:annotation>
       
<xs:documentation>Begin des gesamten Untersuchungszeitraums der geologischen Untersuchung</xs:documentation>
     
</xs:annotation>
   
</xs:element>
   
<xs:element name="EndDatum" type="xs:date">
     
<xs:annotation>
       
<xs:documentation>Ende des gesamten Untersuchungszeitraums der geologischen Untersuchung inkl. Auswertungszeitraum.</xs:documentation>
     
</xs:annotation>
   
</xs:element>
   
<xs:element name="UpdateDatum" type="xs:dateTime" nillable="true" minOccurs="0">
     
<xs:annotation>
       
<xs:documentation>Zeitpunkt an dem die Anzeige durch den Absender verändert wurde. Ist bei der ersten Übermittlung nicht zu füllen, erst ab der Zweiten zum gleichen Projekt/Fahrt.</xs:documentation>
     
</xs:annotation>
   
</xs:element>
   
<xs:element name="Vertraulichkeit" minOccurs="1" maxOccurs="1">
     
<xs:annotation>
       
<xs:documentation>Vertraulichkeit der Anzeige.</xs:documentation>
     
</xs:annotation>
     
<xs:complexType>
       
<xs:complexContent>
         
<xs:extension base="GDVW_API_PickVertraulichkeit"/>
       
</xs:complexContent>
     
</xs:complexType>
   
</xs:element>
   
<xs:element name="istStaatlich" type="xs:boolean" minOccurs="1" maxOccurs="1">
     
<xs:annotation>
       
<xs:documentation xml:lang="de">Handelt es sich um  staatliche Daten? </xs:documentation>
     
</xs:annotation>
   
</xs:element>
   
<xs:element name="SperrDatum" type="xs:date" minOccurs="0" maxOccurs="1">
     
<xs:annotation>
       
<xs:documentation>Datum, bis wann die Anzeige gesperrt ist bzw. nicht freigegeben werden darf.</xs:documentation>
     
</xs:annotation>
   
</xs:element>
   
<xs:element name="SperrBegr" type="xs:string" minOccurs="0" maxOccurs="1">
     
<xs:annotation>
       
<xs:documentation>Begründung für das gewählte Sperrdatum.</xs:documentation>
     
</xs:annotation>
   
</xs:element>
   
<xs:element name="Region" type="GDVW_API_PickRegion" minOccurs="1" maxOccurs="1">
     
<xs:annotation>
       
<xs:documentation>Nordsee, Ostsee oder Nord- und Ostsee</xs:documentation>
     
</xs:annotation>
   
</xs:element>
   
<xs:element name="Kontakte" type="GDVW_API_JoinStammKontakt"/>
   
<xs:element name="Methoden">
     
<xs:complexType>
       
<xs:complexContent>
         
<xs:extension base="GDVW_API_JoinStammMethode">
           
<xs:sequence>
             
<xs:element name="Seismik" minOccurs="0" maxOccurs="unbounded">
               
<xs:complexType>
                 
<xs:complexContent>
                   
<xs:extension base="GDVW_API_MethodeSeismik"/>
                 
</xs:complexContent>
               
</xs:complexType>
             
</xs:element>
             
<xs:element name="Bohrung" minOccurs="0" maxOccurs="unbounded">
               
<xs:complexType>
                 
<xs:complexContent>
                   
<xs:extension base="GDVW_API_MethodeBohrung"/>
                 
</xs:complexContent>
               
</xs:complexType>
             
</xs:element>
             
<xs:element name="MBES" type="GDVW_API_MethodeMBES" minOccurs="0" maxOccurs="unbounded"/>
             
<xs:element name="SES" type="GDVW_API_MethodeSES" minOccurs="0" maxOccurs="unbounded"/>
             
<xs:element name="SSS" type="GDVW_API_MethodeSSS" minOccurs="0" maxOccurs="unbounded"/>
             
<xs:element name="Magnetik" type="GDVW_API_MethodeMagnetik" minOccurs="0" maxOccurs="unbounded"/>
             
<xs:element name="EM" type="GDVW_API_MethodeEM" minOccurs="0" maxOccurs="unbounded"/>
             
<xs:element name="Gravimetrie" type="GDVW_API_MethodeGravimetrie" minOccurs="0" maxOccurs="unbounded"/>
           
</xs:sequence>
         
</xs:extension>
       
</xs:complexContent>
     
</xs:complexType>
   
</xs:element>
   
<xs:element name="Schlagworte" type="GDVW_API_JoinStammSchlagwort" minOccurs="0" maxOccurs="unbounded"/>
   
<xs:element name="Verweise" type="GDVW_API_JoinStammVerweis" minOccurs="0" maxOccurs="unbounded"/>
   
<xs:element name="LbegId">
     
<xs:annotation>
       
<xs:documentation>Identifikator der Sammelanzeige aus AGU (GU_ID); Fehlt diese, weil keine Sammelanzeige nach WindSeeG erstellt wurde, muss 0000 eingesetzt werden</xs:documentation>
     
</xs:annotation>
   
</xs:element>
   
<xs:element name="Guid_alt" type="xs:string" minOccurs="0" maxOccurs="1">
     
<xs:annotation>
       
<xs:documentation>UUID einer bestehenden Anzeige/Datenübermittlung im GDVW der BGR</xs:documentation>
     
</xs:annotation>
   
</xs:element>
 
</xs:sequence>
 
<xs:attribute name="UUID" type="xs:string" use="required">
   
<xs:annotation>
     
<xs:documentation>Eindeutiger Identifikator vom Typ UUID/GUID</xs:documentation>
   
</xs:annotation>
 
</xs:attribute>
</xs:complexType>

attribute GDVW_API_Stamm/@UUID
type xs:string
properties
use required
annotation
documentation
Eindeutiger Identifikator vom Typ UUID/GUID
source <xs:attribute name="UUID" type="xs:string" use="required">
 
<xs:annotation>
   
<xs:documentation>Eindeutiger Identifikator vom Typ UUID/GUID</xs:documentation>
 
</xs:annotation>
</xs:attribute>

element GDVW_API_Stamm/TitelKurz
diagram gdvw_v0.4_diagrams/gdvw_v0.4_p178.png
type xs:string
properties
content simple
annotation
documentation
Kurztitel oder Abkürzung der geologischen Untersuchung
source <xs:element name="TitelKurz" type="xs:string" maxOccurs="1">
 
<xs:annotation>
   
<xs:documentation>Kurztitel oder Abkürzung der geologischen Untersuchung</xs:documentation>
 
</xs:annotation>
</xs:element>

element GDVW_API_Stamm/Beschreibung
diagram gdvw_v0.4_diagrams/gdvw_v0.4_p179.png
type xs:string
properties
minOcc 0
maxOcc 1
content simple
annotation
documentation
Freitext zur Beschreibung der geologischen Untersuchung
source <xs:element name="Beschreibung" type="xs:string" minOccurs="0" maxOccurs="1">
 
<xs:annotation>
   
<xs:documentation>Freitext zur Beschreibung der geologischen Untersuchung</xs:documentation>
 
</xs:annotation>
</xs:element>

element GDVW_API_Stamm/Zweck
diagram gdvw_v0.4_diagrams/gdvw_v0.4_p180.png
type extension of GDVW_API_PickZweck
properties
content complex
children Kuerzel Name
annotation
documentation
Zweck der geoogischen Untersuchung.
source <xs:element name="Zweck" minOccurs="1" maxOccurs="1">
 
<xs:annotation>
   
<xs:documentation>Zweck der geoogischen Untersuchung.</xs:documentation>
 
</xs:annotation>
 
<xs:complexType>
   
<xs:complexContent>
     
<xs:extension base="GDVW_API_PickZweck"/>
   
</xs:complexContent>
 
</xs:complexType>
</xs:element>

element GDVW_API_Stamm/EingangsDatum
diagram gdvw_v0.4_diagrams/gdvw_v0.4_p181.png
type xs:date
properties
content simple
annotation
documentation
Datum der Datenübermittlung.
source <xs:element name="EingangsDatum" type="xs:date">
 
<xs:annotation>
   
<xs:documentation>Datum der Datenübermittlung.</xs:documentation>
 
</xs:annotation>
</xs:element>

element GDVW_API_Stamm/BeginDatum
diagram gdvw_v0.4_diagrams/gdvw_v0.4_p182.png
type xs:date
properties
minOcc 0
maxOcc 1
content simple
annotation
documentation
Begin des gesamten Untersuchungszeitraums der geologischen Untersuchung
source <xs:element name="BeginDatum" type="xs:date" minOccurs="0">
 
<xs:annotation>
   
<xs:documentation>Begin des gesamten Untersuchungszeitraums der geologischen Untersuchung</xs:documentation>
 
</xs:annotation>
</xs:element>

element GDVW_API_Stamm/EndDatum
diagram gdvw_v0.4_diagrams/gdvw_v0.4_p183.png
type xs:date
properties
content simple
annotation
documentation
Ende des gesamten Untersuchungszeitraums der geologischen Untersuchung inkl. Auswertungszeitraum.
source <xs:element name="EndDatum" type="xs:date">
 
<xs:annotation>
   
<xs:documentation>Ende des gesamten Untersuchungszeitraums der geologischen Untersuchung inkl. Auswertungszeitraum.</xs:documentation>
 
</xs:annotation>
</xs:element>

element GDVW_API_Stamm/UpdateDatum
diagram gdvw_v0.4_diagrams/gdvw_v0.4_p184.png
type xs:dateTime
properties
minOcc 0
maxOcc 1
content simple
nillable true
annotation
documentation
Zeitpunkt an dem die Anzeige durch den Absender verändert wurde. Ist bei der ersten Übermittlung nicht zu füllen, erst ab der Zweiten zum gleichen Projekt/Fahrt.
source <xs:element name="UpdateDatum" type="xs:dateTime" nillable="true" minOccurs="0">
 
<xs:annotation>
   
<xs:documentation>Zeitpunkt an dem die Anzeige durch den Absender verändert wurde. Ist bei der ersten Übermittlung nicht zu füllen, erst ab der Zweiten zum gleichen Projekt/Fahrt.</xs:documentation>
 
</xs:annotation>
</xs:element>

element GDVW_API_Stamm/Vertraulichkeit
diagram gdvw_v0.4_diagrams/gdvw_v0.4_p185.png
type extension of GDVW_API_PickVertraulichkeit
properties
content complex
children Kuerzel Name
annotation
documentation
Vertraulichkeit der Anzeige.
source <xs:element name="Vertraulichkeit" minOccurs="1" maxOccurs="1">
 
<xs:annotation>
   
<xs:documentation>Vertraulichkeit der Anzeige.</xs:documentation>
 
</xs:annotation>
 
<xs:complexType>
   
<xs:complexContent>
     
<xs:extension base="GDVW_API_PickVertraulichkeit"/>
   
</xs:complexContent>
 
</xs:complexType>
</xs:element>

element GDVW_API_Stamm/istStaatlich
diagram gdvw_v0.4_diagrams/gdvw_v0.4_p186.png
type xs:boolean
properties
content simple
annotation
documentation
Handelt es sich um  staatliche Daten?
source <xs:element name="istStaatlich" type="xs:boolean" minOccurs="1" maxOccurs="1">
 
<xs:annotation>
   
<xs:documentation xml:lang="de">Handelt es sich um  staatliche Daten? </xs:documentation>
 
</xs:annotation>
</xs:element>

element GDVW_API_Stamm/SperrDatum
diagram gdvw_v0.4_diagrams/gdvw_v0.4_p187.png
type xs:date
properties
minOcc 0
maxOcc 1
content simple
annotation
documentation
Datum, bis wann die Anzeige gesperrt ist bzw. nicht freigegeben werden darf.
source <xs:element name="SperrDatum" type="xs:date" minOccurs="0" maxOccurs="1">
 
<xs:annotation>
   
<xs:documentation>Datum, bis wann die Anzeige gesperrt ist bzw. nicht freigegeben werden darf.</xs:documentation>
 
</xs:annotation>
</xs:element>

element GDVW_API_Stamm/SperrBegr
diagram gdvw_v0.4_diagrams/gdvw_v0.4_p188.png
type xs:string
properties
minOcc 0
maxOcc 1
content simple
annotation
documentation
Begründung für das gewählte Sperrdatum.
source <xs:element name="SperrBegr" type="xs:string" minOccurs="0" maxOccurs="1">
 
<xs:annotation>
   
<xs:documentation>Begründung für das gewählte Sperrdatum.</xs:documentation>
 
</xs:annotation>
</xs:element>

element GDVW_API_Stamm/Region
diagram gdvw_v0.4_diagrams/gdvw_v0.4_p189.png
type GDVW_API_PickRegion
properties
content complex
children Kuerzel Name
annotation
documentation
Nordsee, Ostsee oder Nord- und Ostsee
source <xs:element name="Region" type="GDVW_API_PickRegion" minOccurs="1" maxOccurs="1">
 
<xs:annotation>
   
<xs:documentation>Nordsee, Ostsee oder Nord- und Ostsee</xs:documentation>
 
</xs:annotation>
</xs:element>

element GDVW_API_Stamm/Kontakte
diagram gdvw_v0.4_diagrams/gdvw_v0.4_p190.png
type GDVW_API_JoinStammKontakt
properties
content complex
children Kontakt
source <xs:element name="Kontakte" type="GDVW_API_JoinStammKontakt"/>

element GDVW_API_Stamm/Methoden
diagram gdvw_v0.4_diagrams/gdvw_v0.4_p191.png
type extension of GDVW_API_JoinStammMethode
properties
content complex
children Seismik Bohrung MBES SES SSS Magnetik EM Gravimetrie
source <xs:element name="Methoden">
 
<xs:complexType>
   
<xs:complexContent>
     
<xs:extension base="GDVW_API_JoinStammMethode">
       
<xs:sequence>
         
<xs:element name="Seismik" minOccurs="0" maxOccurs="unbounded">
           
<xs:complexType>
             
<xs:complexContent>
               
<xs:extension base="GDVW_API_MethodeSeismik"/>
             
</xs:complexContent>
           
</xs:complexType>
         
</xs:element>
         
<xs:element name="Bohrung" minOccurs="0" maxOccurs="unbounded">
           
<xs:complexType>
             
<xs:complexContent>
               
<xs:extension base="GDVW_API_MethodeBohrung"/>
             
</xs:complexContent>
           
</xs:complexType>
         
</xs:element>
         
<xs:element name="MBES" type="GDVW_API_MethodeMBES" minOccurs="0" maxOccurs="unbounded"/>
         
<xs:element name="SES" type="GDVW_API_MethodeSES" minOccurs="0" maxOccurs="unbounded"/>
         
<xs:element name="SSS" type="GDVW_API_MethodeSSS" minOccurs="0" maxOccurs="unbounded"/>
         
<xs:element name="Magnetik" type="GDVW_API_MethodeMagnetik" minOccurs="0" maxOccurs="unbounded"/>
         
<xs:element name="EM" type="GDVW_API_MethodeEM" minOccurs="0" maxOccurs="unbounded"/>
         
<xs:element name="Gravimetrie" type="GDVW_API_MethodeGravimetrie" minOccurs="0" maxOccurs="unbounded"/>
       
</xs:sequence>
     
</xs:extension>
   
</xs:complexContent>
 
</xs:complexType>
</xs:element>

element GDVW_API_Stamm/Methoden/Seismik
diagram gdvw_v0.4_diagrams/gdvw_v0.4_p192.png
type extension of GDVW_API_MethodeSeismik
properties
minOcc 0
maxOcc unbounded
content complex
children KurzName BeginDatum EndDatum Bemerkung EPSG GeometrieTyp GEOM_geplant GEOM Umfang MethodeSchlagworte MethodeVerweise Guid_alt Aufzeichungslaenge Spurlaenge ProfilLaenge Datenformat Messgeraet SeismischeQuelle ProcessingStatus SurveyGeometrie CMPAbstandCrossline CMPAbstandInline
attributes
Name  Type  Use  Default  Fixed  Annotation
UUID  xs:string  required      
documentation
Eindeutiger Identifikator vom Typ UUID/GUID
source <xs:element name="Seismik" minOccurs="0" maxOccurs="unbounded">
 
<xs:complexType>
   
<xs:complexContent>
     
<xs:extension base="GDVW_API_MethodeSeismik"/>
   
</xs:complexContent>
 
</xs:complexType>
</xs:element>

element GDVW_API_Stamm/Methoden/Bohrung
diagram gdvw_v0.4_diagrams/gdvw_v0.4_p193.png
type extension of GDVW_API_MethodeBohrung
properties
minOcc 0
maxOcc unbounded
content complex
children KurzName BeginDatum EndDatum Bemerkung EPSG GeometrieTyp GEOM_geplant GEOM Umfang MethodeSchlagworte MethodeVerweise Guid_alt Bohrdurchmesser Bohrstrecke Bohrverfahren Bohrzweck CoordX CoordY CoordZ EPSGCoordXY EPSGCoordZ Laboranalyse
attributes
Name  Type  Use  Default  Fixed  Annotation
UUID  xs:string  required      
documentation
Eindeutiger Identifikator vom Typ UUID/GUID
source <xs:element name="Bohrung" minOccurs="0" maxOccurs="unbounded">
 
<xs:complexType>
   
<xs:complexContent>
     
<xs:extension base="GDVW_API_MethodeBohrung"/>
   
</xs:complexContent>
 
</xs:complexType>
</xs:element>

element GDVW_API_Stamm/Methoden/MBES
diagram gdvw_v0.4_diagrams/gdvw_v0.4_p194.png
type GDVW_API_MethodeMBES
properties
minOcc 0
maxOcc unbounded
content complex
children KurzName BeginDatum EndDatum Bemerkung EPSG GeometrieTyp GEOM_geplant GEOM Umfang MethodeSchlagworte MethodeVerweise Guid_alt ProfilLaenge Datenformat Messgeraet Frequenz ProcessingStatus
attributes
Name  Type  Use  Default  Fixed  Annotation
UUID  xs:string  required      
documentation
Eindeutiger Identifikator vom Typ UUID/GUID
source <xs:element name="MBES" type="GDVW_API_MethodeMBES" minOccurs="0" maxOccurs="unbounded"/>

element GDVW_API_Stamm/Methoden/SES
diagram gdvw_v0.4_diagrams/gdvw_v0.4_p195.png
type GDVW_API_MethodeSES
properties
minOcc 0
maxOcc unbounded
content complex
children KurzName BeginDatum EndDatum Bemerkung EPSG GeometrieTyp GEOM_geplant GEOM Umfang MethodeSchlagworte MethodeVerweise Guid_alt Aufzeichungslaenge Spurlaenge ProfilLaenge Datenformat Messgeraet Frequenz ProcessingStatus SurveyGeometrie
attributes
Name  Type  Use  Default  Fixed  Annotation
UUID  xs:string  required      
documentation
Eindeutiger Identifikator vom Typ UUID/GUID
source <xs:element name="SES" type="GDVW_API_MethodeSES" minOccurs="0" maxOccurs="unbounded"/>

element GDVW_API_Stamm/Methoden/SSS
diagram gdvw_v0.4_diagrams/gdvw_v0.4_p196.png
type GDVW_API_MethodeSSS
properties
minOcc 0
maxOcc unbounded
content complex
children KurzName BeginDatum EndDatum Bemerkung EPSG GeometrieTyp GEOM_geplant GEOM Umfang MethodeSchlagworte MethodeVerweise Guid_alt ProfilLaenge Datenformat Messgeraet Frequenz ProcessingStatus
attributes
Name  Type  Use  Default  Fixed  Annotation
UUID  xs:string  required      
documentation
Eindeutiger Identifikator vom Typ UUID/GUID
source <xs:element name="SSS" type="GDVW_API_MethodeSSS" minOccurs="0" maxOccurs="unbounded"/>

element GDVW_API_Stamm/Methoden/Magnetik
diagram gdvw_v0.4_diagrams/gdvw_v0.4_p197.png
type GDVW_API_MethodeMagnetik
properties
minOcc 0
maxOcc unbounded
content complex
children KurzName BeginDatum EndDatum Bemerkung EPSG GeometrieTyp GEOM_geplant GEOM Umfang MethodeSchlagworte MethodeVerweise Guid_alt ProfilLaenge Datenformat Messgeraet ProcessingStatus
attributes
Name  Type  Use  Default  Fixed  Annotation
UUID  xs:string  required      
documentation
Eindeutiger Identifikator vom Typ UUID/GUID
source <xs:element name="Magnetik" type="GDVW_API_MethodeMagnetik" minOccurs="0" maxOccurs="unbounded"/>

element GDVW_API_Stamm/Methoden/EM
diagram gdvw_v0.4_diagrams/gdvw_v0.4_p198.png
type GDVW_API_MethodeEM
properties
minOcc 0
maxOcc unbounded
content complex
children KurzName BeginDatum EndDatum Bemerkung EPSG GeometrieTyp GEOM_geplant GEOM Umfang MethodeSchlagworte MethodeVerweise Guid_alt ProfilLaenge Datenformat Messgeraet ProcessingStatus
attributes
Name  Type  Use  Default  Fixed  Annotation
UUID  xs:string  required      
documentation
Eindeutiger Identifikator vom Typ UUID/GUID
source <xs:element name="EM" type="GDVW_API_MethodeEM" minOccurs="0" maxOccurs="unbounded"/>

element GDVW_API_Stamm/Methoden/Gravimetrie
diagram gdvw_v0.4_diagrams/gdvw_v0.4_p199.png
type GDVW_API_MethodeGravimetrie
properties
minOcc 0
maxOcc unbounded
content complex
children KurzName BeginDatum EndDatum Bemerkung EPSG GeometrieTyp GEOM_geplant GEOM Umfang MethodeSchlagworte MethodeVerweise Guid_alt ProfilLaenge Datenformat Messgeraet ProcessingStatus SurveyGeometrie
attributes
Name  Type  Use  Default  Fixed  Annotation
UUID  xs:string  required      
documentation
Eindeutiger Identifikator vom Typ UUID/GUID
source <xs:element name="Gravimetrie" type="GDVW_API_MethodeGravimetrie" minOccurs="0" maxOccurs="unbounded"/>

element GDVW_API_Stamm/Schlagworte
diagram gdvw_v0.4_diagrams/gdvw_v0.4_p200.png
type GDVW_API_JoinStammSchlagwort
properties
minOcc 0
maxOcc unbounded
content complex
children Schlagwort
source <xs:element name="Schlagworte" type="GDVW_API_JoinStammSchlagwort" minOccurs="0" maxOccurs="unbounded"/>

element GDVW_API_Stamm/Verweise
diagram gdvw_v0.4_diagrams/gdvw_v0.4_p201.png
type GDVW_API_JoinStammVerweis
properties
minOcc 0
maxOcc unbounded
content complex
children Verweis
source <xs:element name="Verweise" type="GDVW_API_JoinStammVerweis" minOccurs="0" maxOccurs="unbounded"/>

element GDVW_API_Stamm/LbegId
diagram gdvw_v0.4_diagrams/gdvw_v0.4_p202.png
annotation
documentation
Identifikator der Sammelanzeige aus AGU (GU_ID); Fehlt diese, weil keine Sammelanzeige nach WindSeeG erstellt wurde, muss 0000 eingesetzt werden
source <xs:element name="LbegId">
 
<xs:annotation>
   
<xs:documentation>Identifikator der Sammelanzeige aus AGU (GU_ID); Fehlt diese, weil keine Sammelanzeige nach WindSeeG erstellt wurde, muss 0000 eingesetzt werden</xs:documentation>
 
</xs:annotation>
</xs:element>

element GDVW_API_Stamm/Guid_alt
diagram gdvw_v0.4_diagrams/gdvw_v0.4_p203.png
type xs:string
properties
minOcc 0
maxOcc 1
content simple
annotation
documentation
UUID einer bestehenden Anzeige/Datenübermittlung im GDVW der BGR
source <xs:element name="Guid_alt" type="xs:string" minOccurs="0" maxOccurs="1">
 
<xs:annotation>
   
<xs:documentation>UUID einer bestehenden Anzeige/Datenübermittlung im GDVW der BGR</xs:documentation>
 
</xs:annotation>
</xs:element>

complexType GDVW_API_Verweis
diagram gdvw_v0.4_diagrams/gdvw_v0.4_p204.png
namespace https://schemas.bgr.de/gdvw/0.4
children Kategorie VerweisName ZielSystem ZielID OnlineDatum
used by
element GDVW_API_JoinVerweis/Verweis
attributes
Name  Type  Use  Default  Fixed  Annotation
UUID    required      
documentation
Eindeutiger Identifikator vom Typ UUID/GUID
source <xs:complexType name="GDVW_API_Verweis">
 
<xs:sequence>
   
<xs:element name="Kategorie" type="GDVW_API_PickDatenKategorie" minOccurs="1" maxOccurs="1">
     
<xs:annotation>
       
<xs:documentation>Datenkategorie gemäß GeolDG (Nachweis-, Fach-, Bewertungsdaten)</xs:documentation>
     
</xs:annotation>
   
</xs:element>
   
<xs:element name="VerweisName" type="xs:string" minOccurs="0" maxOccurs="1">
     
<xs:annotation>
       
<xs:documentation>Freitext zur Beschreibung des Verweises (z.B. Dateiname einer Datenbank).</xs:documentation>
     
</xs:annotation>
   
</xs:element>
   
<xs:element name="ZielSystem" type="GDVW_API_PickSystem" minOccurs="1" maxOccurs="1">
     
<xs:annotation>
       
<xs:documentation>Bezeichnung des Zielsystem, zu dem der Verweis führt (Die Domäne der URL ist im BGR System registriert)</xs:documentation>
     
</xs:annotation>
   
</xs:element>
   
<xs:element name="ZielID" type="xs:string" minOccurs="1" maxOccurs="1">
     
<xs:annotation>
       
<xs:documentation>Identifikator im Zielsystem auf den der Verweis zeigt. Variable als Teil des Links zum Zielsystem.</xs:documentation>
     
</xs:annotation>
   
</xs:element>
   
<xs:element name="OnlineDatum" type="xs:date" minOccurs="0" maxOccurs="1">
     
<xs:annotation>
       
<xs:documentation>Zeitpunkt, wann die Daten öffentlich zum Download bereitgestellt wurden.</xs:documentation>
     
</xs:annotation>
   
</xs:element>
 
</xs:sequence>
 
<xs:attribute name="UUID" use="required">
   
<xs:annotation>
     
<xs:documentation>Eindeutiger Identifikator vom Typ UUID/GUID</xs:documentation>
   
</xs:annotation>
 
</xs:attribute>
</xs:complexType>

attribute GDVW_API_Verweis/@UUID
properties
use required
annotation
documentation
Eindeutiger Identifikator vom Typ UUID/GUID
source <xs:attribute name="UUID" use="required">
 
<xs:annotation>
   
<xs:documentation>Eindeutiger Identifikator vom Typ UUID/GUID</xs:documentation>
 
</xs:annotation>
</xs:attribute>

element GDVW_API_Verweis/Kategorie
diagram gdvw_v0.4_diagrams/gdvw_v0.4_p205.png
type GDVW_API_PickDatenKategorie
properties
content complex
children Kuerzel Name
annotation
documentation
Datenkategorie gemäß GeolDG (Nachweis-, Fach-, Bewertungsdaten)
source <xs:element name="Kategorie" type="GDVW_API_PickDatenKategorie" minOccurs="1" maxOccurs="1">
 
<xs:annotation>
   
<xs:documentation>Datenkategorie gemäß GeolDG (Nachweis-, Fach-, Bewertungsdaten)</xs:documentation>
 
</xs:annotation>
</xs:element>

element GDVW_API_Verweis/VerweisName
diagram gdvw_v0.4_diagrams/gdvw_v0.4_p206.png
type xs:string
properties
minOcc 0
maxOcc 1
content simple
annotation
documentation
Freitext zur Beschreibung des Verweises (z.B. Dateiname einer Datenbank).
source <xs:element name="VerweisName" type="xs:string" minOccurs="0" maxOccurs="1">
 
<xs:annotation>
   
<xs:documentation>Freitext zur Beschreibung des Verweises (z.B. Dateiname einer Datenbank).</xs:documentation>
 
</xs:annotation>
</xs:element>

element GDVW_API_Verweis/ZielSystem
diagram gdvw_v0.4_diagrams/gdvw_v0.4_p207.png
type GDVW_API_PickSystem
properties
content complex
children Kuerzel Name
annotation
documentation
Bezeichnung des Zielsystem, zu dem der Verweis führt (Die Domäne der URL ist im BGR System registriert)
source <xs:element name="ZielSystem" type="GDVW_API_PickSystem" minOccurs="1" maxOccurs="1">
 
<xs:annotation>
   
<xs:documentation>Bezeichnung des Zielsystem, zu dem der Verweis führt (Die Domäne der URL ist im BGR System registriert)</xs:documentation>
 
</xs:annotation>
</xs:element>

element GDVW_API_Verweis/ZielID
diagram gdvw_v0.4_diagrams/gdvw_v0.4_p208.png
type xs:string
properties
content simple
annotation
documentation
Identifikator im Zielsystem auf den der Verweis zeigt. Variable als Teil des Links zum Zielsystem.
source <xs:element name="ZielID" type="xs:string" minOccurs="1" maxOccurs="1">
 
<xs:annotation>
   
<xs:documentation>Identifikator im Zielsystem auf den der Verweis zeigt. Variable als Teil des Links zum Zielsystem.</xs:documentation>
 
</xs:annotation>
</xs:element>

element GDVW_API_Verweis/OnlineDatum
diagram gdvw_v0.4_diagrams/gdvw_v0.4_p209.png
type xs:date
properties
minOcc 0
maxOcc 1
content simple
annotation
documentation
Zeitpunkt, wann die Daten öffentlich zum Download bereitgestellt wurden.
source <xs:element name="OnlineDatum" type="xs:date" minOccurs="0" maxOccurs="1">
 
<xs:annotation>
   
<xs:documentation>Zeitpunkt, wann die Daten öffentlich zum Download bereitgestellt wurden.</xs:documentation>
 
</xs:annotation>
</xs:element>


XML Schema documentation generated by XMLSpy Schema Editor http://www.altova.com/xmlspy